人口计生法完成修改:明确实施三孩及配套支持措施
来源:
央视新闻客户端
2021-08-20 09:32
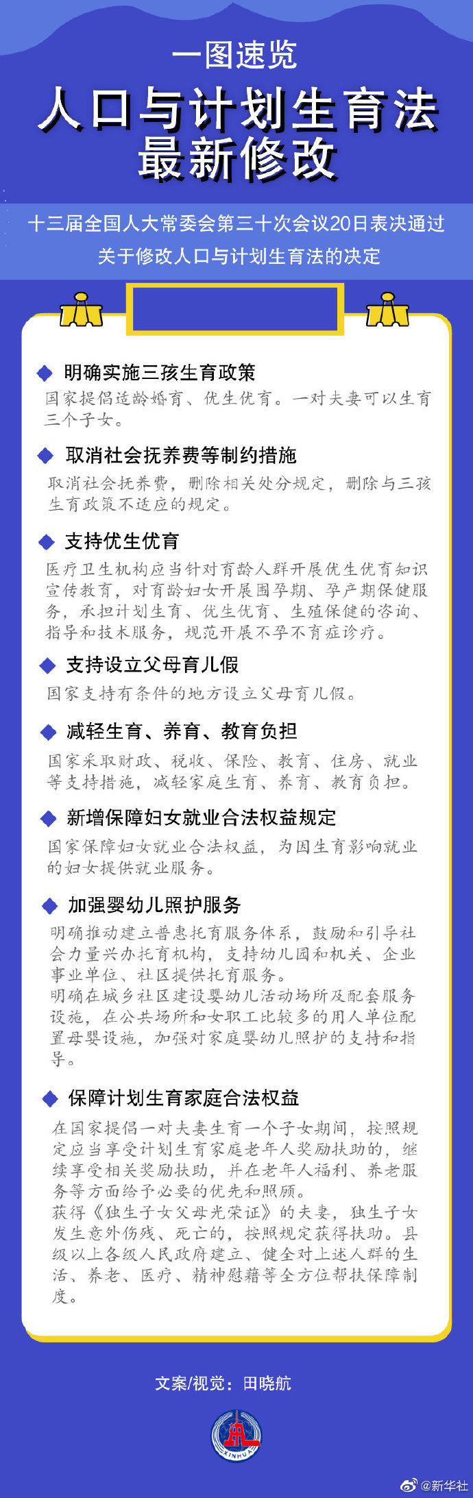
具体作出了哪些重要修改?一图速览
十三届全国人大常委会第三十次会议今天上午在京举行闭幕会。经会议表决,个人信息保护法、监察官法、医师法、全国人大常委会关于修改人口与计划生育法的决定等多项法律和决定获得通过。
修改后的人口计生法规定,国家提倡适龄婚育、优生优育,一对夫妻可以生育三个子女。国家采取财政、税收、保险、教育、住房、就业等支持措施,减轻家庭生育、养育、教育负担。这部法律具体作出了哪些重要修改?速览↓

编辑:高畅韵
统筹:王长善
最新评论
打开APP查看更多精彩评论