下学期啥时候开学?多地明确
来源:
人民网
2021-08-15 19:40
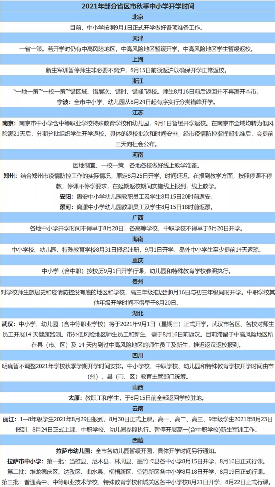
对于中高风险地区,多地明确作出了学校暂缓开学、学生暂缓返校的安排
近日,全国多地结合疫情防控形势,陆续发布了秋季学期返校要求和时间。对于中高风险地区,多地明确作出了学校暂缓开学、学生暂缓返校的安排。
各地教育主管部门发布的秋季中小学开学最新情况,一起了解。

编辑:王晨
统筹:王长善
最新评论
打开APP查看更多精彩评论