裸男夜闯女顾客房间没人管?全季酒店致歉!
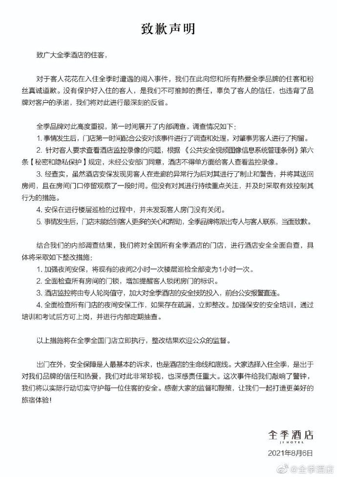
8月6日,全季酒店通过官方微博针对网传深夜裸男闯入女子房间一事发布致歉声明。

此前报道:
华住集团回应裸男夜闯女顾客房间:不会逃避责任

7月30日晚,网友@fiore花花 化女士(化姓)在上海浦东新区三林镇杨高南路全季酒店入住。令她没有想到的是,7月31日凌晨3时许 ,竟有一裸男擅自闯进其房间并停留数分钟,她又惊又怕将男子赶出去后并报警。
监控显示,当日凌晨2时21分,男子便从酒店7楼开始,尝试打开每个房间的房门,直至进入自己的房间,整个过程持续将近50分钟。据化女士表示,期间根本没有酒店工作人员发现制止,直到推开自己的房门后自己报警。
据澎湃新闻,全季酒店母公司华住集团对此回应称,目前正安排工作人员与当事人沟通处理,一切结果还是以警方处理为准。同时表示,不会逃避酒店方面责任,马上会做出进一步回应。
目前,上海警方依法对该男子给予行政拘留5日的处罚。
全季酒店关联公司涉多起行政处罚
企查查APP显示,全季酒店关联公司为汉庭星空(上海)酒店管理有限公司,该公司成立于2006年,由CHINA LODGING HOLDINGS(HK) LIMITED全资持股,据官网介绍,全季酒店隶属华住集团,目前已覆盖中国31个省级行政区,开业已超过1100家。
企查查风险信息显示,该公司共有5条行政处罚信息,处罚事由涉及“违反明码标价规定的其他行为”、“其它卫生计生领域的行政处罚事项”等。
擅自闯进他人酒店房间需要承担什么责任?律师解答
擅自闯进他人酒店房间违法吗?需要承担什么责任?北京市东元律师事务所律师孔磊认为,未经他人同意,赤身裸体走进他人房间,扰乱社会公共秩序,需承担行政责任。若采取进一步的伤害行为,则可能会承担刑事责任,涉嫌强制猥亵或强奸。另外,该女子与酒店之间存在合同关系,但是酒店没有尽到自己的合同义务,酒店或应承担违约责任。根据治安管理处罚法第四十四条规定,猥亵他人的,或者在公共场所故意裸露身体,情节恶劣的,处五日以上十日以下拘留;猥亵智力残疾人、精神病人、不满十四周岁的人或者有其他严重情节的,处十日以上十五日以下拘留。
全季酒店女顾客称凌晨发现房内有裸男:游荡3层楼闯门没人管
8月5日晚,一微博名为“fiore花花”的网友发布视频帖,讲述自己曾被性骚扰的经过。7月30日晚,微博名为“fiore花花”的化女士(化姓)在上海浦东新区三林镇杨高南路全季酒店入住。令她没有想到的是,31日凌晨,竟有一半裸男子擅自闯进其房间并停留数分钟,她又惊又怕将男子赶出去后并报警。

记者获悉,上海警方依法对该男子给予行政拘留5日的处罚,但全季酒店的处理方式另化女士很不满,她表示将通过法律途经追究到底。
裸男夜闯女顾客房间
7月30日晚,此前入住全季酒店的化女士待在自己的房间内办公。31日凌晨3时9分,正在与客户沟通工作的她突然发现房间内的床尾边站着一个陌生男子,该男子赤裸着身体,只穿了一条红色内裤,随后男子脱掉内裤并露出下体隐私部位。看到这一幕后,化女士吓得惊叫起来并质问男子是谁,为何会出现在自己的房间内。
该男子随后的表现更是让化女士又气又惊,他称门开着就明摆着让别人进来,并对化女士进行言语辱骂。化女士随后大声呼叫,该男子可能受到了惊吓,随后便退出房间离去。
从惊吓中晃过神来的化女士冷静下来后,前往酒店前台向工作人员讲述自己的遭遇并选择报警。化女士要求前台调取并提供当晚的视频监控录像,前台工作人员称监控只有经理和警方有权调取查看,员工无法调取。
工作人员随后联系经理,上海市公安局浦东分局永泰路派出所民警和经理随后赶到酒店,在化女士的一再坚持和警方劝说下,酒店经理调取了当晚的监控录像。
化女士回忆到,事发后她查看监控后发现,7月31日凌晨3时7分,只穿一条内裤的半裸男子打开化女士的酒店房门并进入,而当她发现该男子在自己房间内时,已经是3时9分,从男子进入房间至化女士发现,期间过了3分钟。她表示,该男子待在房间内3分钟没有发出声响,只为了确认房间内只有自己一个人。想到这里,化女士不禁头皮发麻,事后她仍心有余悸。
50分钟走遍3层楼所有房间
在警方和化女士查看了事发当日完整的监控视频后,化女士发现一个令她不能理解的事情。监控视频画面时间显示,7月31日凌晨2时21分,该半裸男子便从酒店7楼开始,尝试打开每个房间的房门,从其开始此行为直至进入自己的房间,期间整个过程持续将近50分钟。
令化女士感到疑惑的是,在此过程中,全季酒店的前台和安保人员,并没有对该男子的怪异行为进行管控与制止,他们对此没有做出任何反应。
她表示,在此前,该半裸男子曾被其他顾客投诉举报过一次,但酒店对此的处理办法是安排前台和安保人员将男子送回其房间内,并在其门前停留几分钟,发现该男子未再走出房间后,酒店工作人员便离去。同时,自己作为当事人,在遇到骚扰后正常进行查看视频,查找证据并维护自身合法权益时,为何会遭到酒店工作人员的拒绝,对此她不能理解。
化女士表示,该半裸男子住在7楼房间,当民警和酒店工作人员找到他后,发现其正在睡觉,在男子与民警交涉期间,他神情较为淡定。化女士说,31日上午9时,她前往派出所和该男子及其家属商谈此事,男子及其家属欲私了,在商讨期间,该男子岳父甚至还称此行为并没有对自己造成实质性伤害,恳请她原谅,化女士对此坚决反对。
警方对男子处以行拘5日
7月31日下午6时,化女士接到上海警方通知,并得到处理结果。极目新闻记者获悉,上海市公安局浦东分局经调查核实,该男子张某某于2021年7月31日凌晨3时7分,在上海浦东新区三林镇杨高南路5139弄全季酒店10xx房间内有猥亵他人的违法行为,相关证据确凿、事实清楚。

根据相关法律法规,上海警方决定给予张某某行政拘留5日的行政处罚,执行期限为2021年7月31日至2021年8月5日。
化女士表示,事发后,该酒店负责人曾对她进行赔礼道歉。当化女士询问酒店具体赔偿方案时,该负责人称将等待警方出具最终的处理结果后决定。化女士称将通过法律途经,对此事追究到底。

8月5日,记者联系上海市公安局浦东分局永泰路派出所,工作人员表示确有此事,至于其他内容及细节不便透露。

随后,记者联系该全季酒店,工作人员表示事件具体细节暂不清楚,需要等待经理做出解答。
综合自澎湃新闻、极目新闻、法制日报