正观快评:邮储银行被罚449万,违规收费该整治了
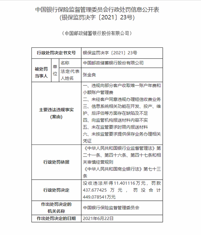
7月5日,中国银行保险监督管理委员会公布的行政处罚信息公开表显示,邮政储蓄银行存在违规向部分客户收取唯一账户年费和小额账户管理费、未经客户同意违规办理短信收费业务等六大违法违规事实,被没收违法所得11.401116万元,罚款437.677425万元,合计449.078541万元。同时,银保监会对邮储银行个人金融部两任总经理作出警告处罚。

被罚没449万余元,邮储银行不冤。对于唯一账户年费和管理费,早在2017年8月,国家发改委、中国银监会就联合发布通知,明确要求取消。如今四年过去,邮储银行仍然在向部分客户收取,这是公然违规和侵犯客户权益。而对于办理短信收费业务,虽无相关规定,但以常识判断,理应经过客户同意,在不经客户允许的情况下私自办理,无异于强买强卖,是对客户的欺骗和权益侵害。
其实,类似的违规违法问题,不止邮储银行存在,部分其它银行也出现过,其中不乏被消费者投诉以及被银保监会处罚的。但尽管如此,类似现象仍然时有发生,部分银行一边默默被罚,一边继续向客户违规收费,似乎不受什么影响。这让人不禁想问,银行违规收费问题为何会屡禁不止、屡罚无效?
有网友说“罚得不够”。这确实是原因之一。449万对普通人来说是巨款,但对于银行来说恐怕只是小数字。要知道,截至7月5日,邮储银行2021年已累计被罚6000多万,相比之下,这449多万或许真不算什么,对于年营业收入高达数千亿的银行来说,可能只是“小菜一碟”,又怎能起到警示作用?所以,加大处罚力度确有必要。
但单纯的没收违法所得和罚款并不能真正解决问题,遏制银行违规收费现象的关键,是将处罚具体到相关责任人。银行违法违规的背后,通常有人为因素,只有处罚具体责任人,才是“打蛇打七寸”,才能达到处罚的目的。
该起事件中,邮储银行两名经理被警告就是一次针对具体责任人的处罚。银保监会官网显示,时任邮储银行个人金融部总经理刘志军对邮储银行的信息系统免收客户唯一账户年费和小额账户管理费功能在开发、投产、维护等方面存在缺陷及不足负有责任。至于是工作的失误,还是有意为之,目前不得而知。如果是后者,只警告处罚恐怕还不够。但无论如何,这样具体到个人的处罚都应该多一些。这也提醒银保监会等相关单位,面对银行违法违规事件,应及时调查并认定责任人,避免对银行一罚了之,更要防止银行内部的“甩锅”。
客户在银行储蓄是一种信任,银行理应为客户管好“钱袋子”,岂能违规收费,“偷取”客户的钱?银行以诚信立本,违规收费损害的不仅是客户权益和银行声誉,也在损害整个金融行业的公信力,必须严肃整治。而作为银行客户,也要多个心眼,增强维权意识,面对不合理收费,即使是几元、几分钱,也要坚决说“不”。
(黄河评论信箱:zghhpl@126.com)