中小学课后服务新要求! 郑州金水区入选全国典型
来源:
微言教育
2021-06-23 06:24

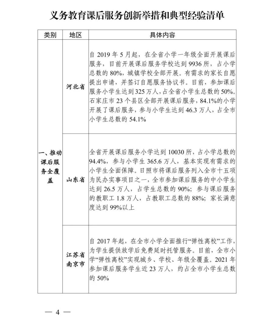
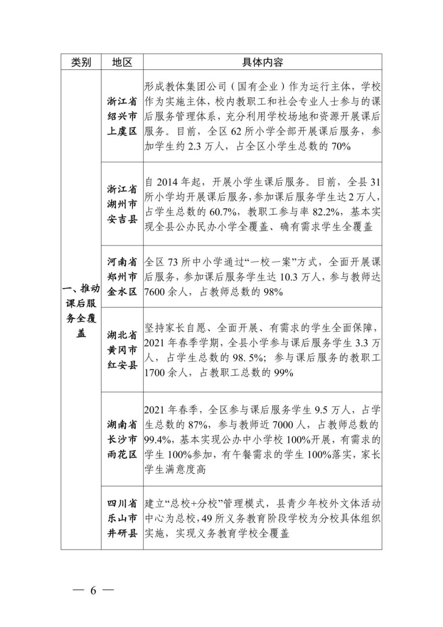
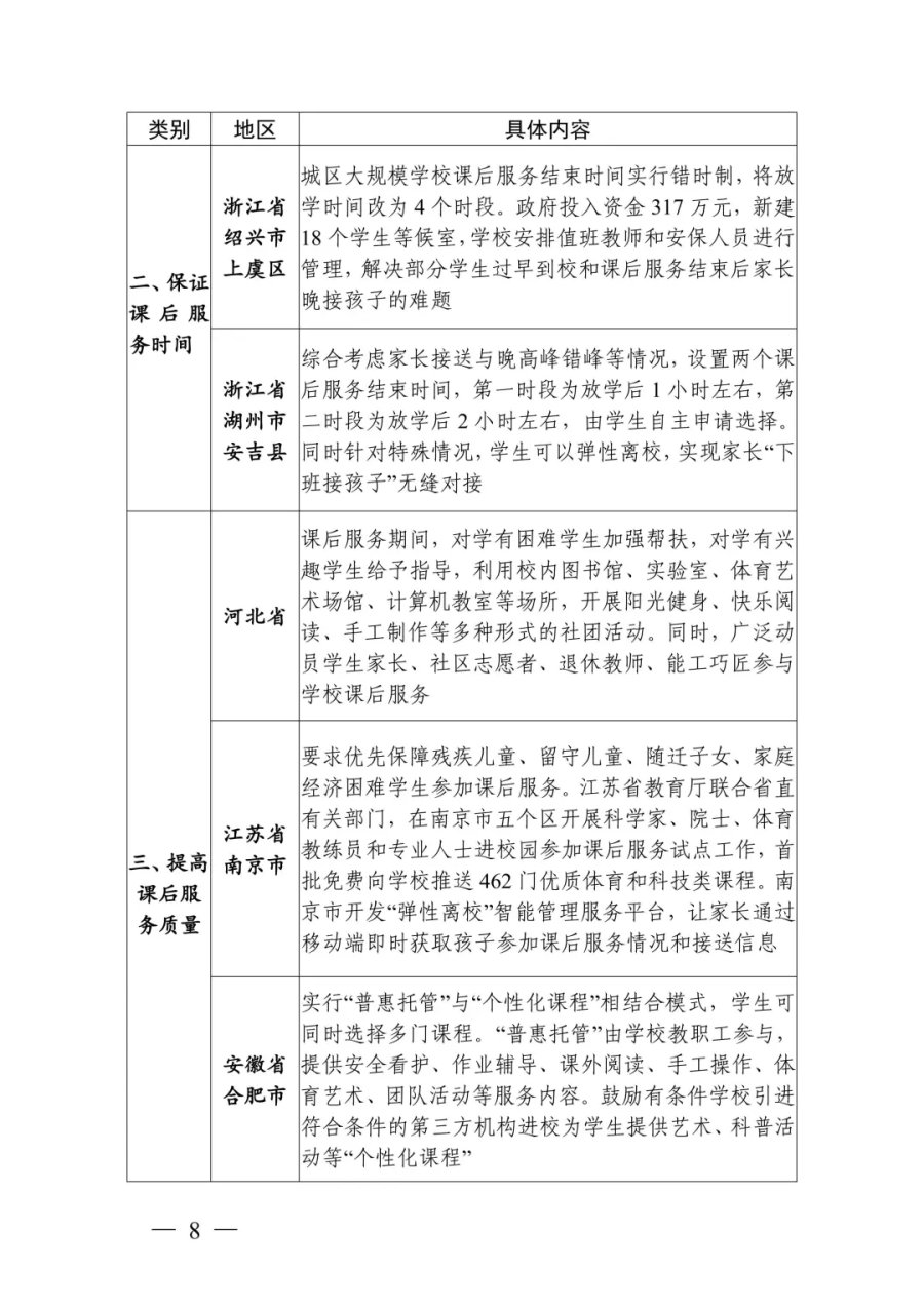
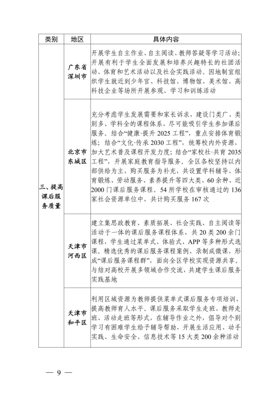
近日,教育部印发通知,遴选确定首批23个义务教育课后服务典型案例单位,并梳理汇总了有关创新举措和典型经验。
此外,教育部要求,课后服务结束时间原则上不早于当地普遍的正常下班时间后半小时。

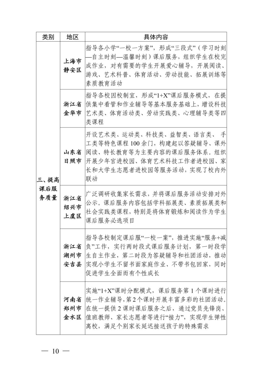
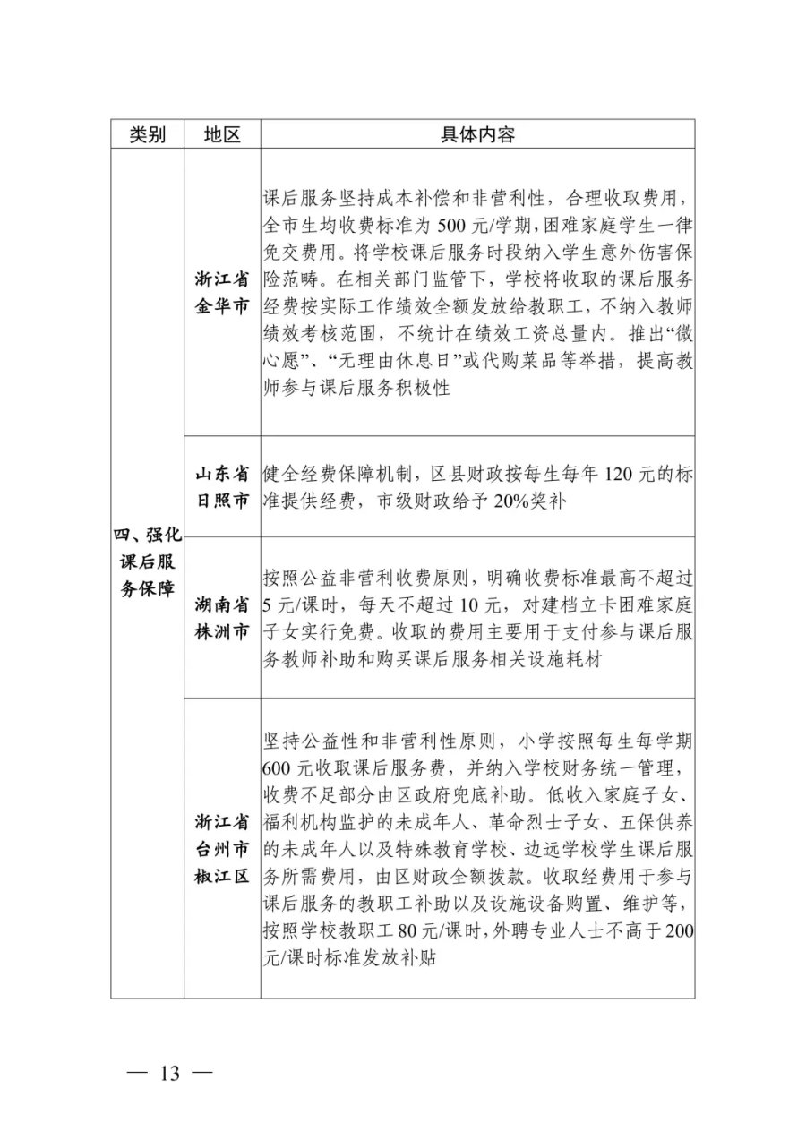
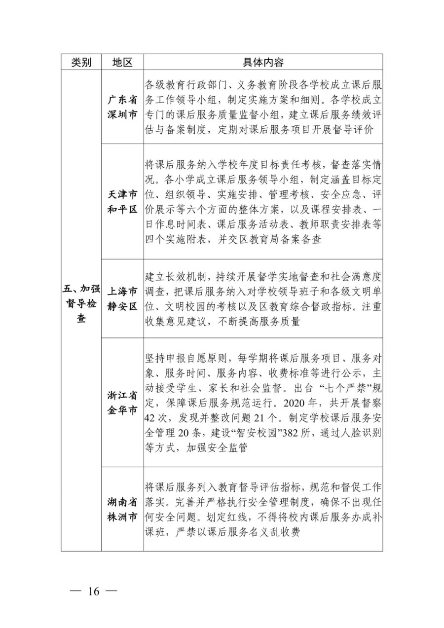
地方创新举措和典型经验
一起来看——














编辑:李记波
统筹:王长善
最新评论
打开APP查看更多精彩评论