教育部拟同意13所独立学院转设为本科学校
正观新闻
2021-06-04 19:20
民办6所,公办7所
6月4日,教育部网站发布关于拟同意设置本科高等学校的公示。
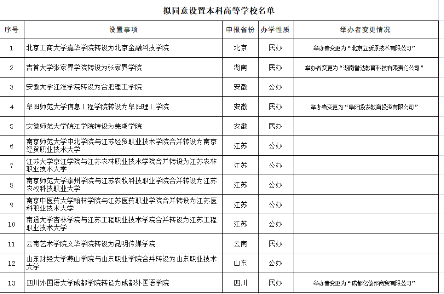
消息指出,经第七届全国高等学校设置评议委员会专家考察和评议,并经党组会审议,拟同意北京工商大学嘉华学院等13所独立学院转设为独立设置的本科学校,现将学校名单等信息向社会公示。公示时间为2021年6月4日至6月18日。

编辑:王亚平
统筹:王长善
最新评论
打开APP查看更多精彩评论