高中军训教学大纲发布:不得少于7天共56课时
来源:
中新网
2021-04-13 20:28
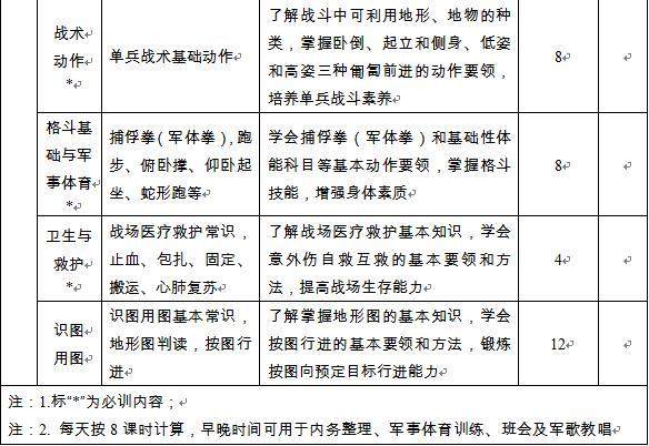
心肺复苏列入高中军训教学内容
据教育部网站消息,日前,教育部、中央军委国防动员部联合印发《高中阶段学校学生军事训练教学大纲》(以下简称《大纲》),于2021年8月1日起在全国施行。《大纲》明确,高中阶段学生军事训练教学包括基本军事知识和基本军事技能两部分,教学时间7至14天,总计不得少于7天共56课时。
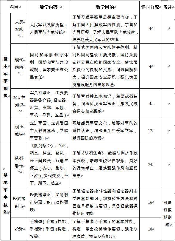
其中,基本军事知识共24课时,必训12课时、选训12课时;基本军事技能共88课时,必训44课时、选训44课时。
高中阶段学校学生军事训练教学内容含必训内容和选训内容。学校要严格落实《大纲》,不得减少教学内容和规定课时。鼓励学校积极开设有关军事知识、军事技能训练教学方面的校本课程,拓宽军事训练教学内容。
教学内容、教学目的及课时分配见下表:


《大纲》明确,健全完善学生军事训练考核评价机制。学校要规范考核组织实施办法,科学评定学生军事训练成绩。基本军事知识考试由学校组织实施,成绩按优秀、良好、及格、不及格四个等级,根据卷面成绩、平时作业、课堂表现和考勤情况综合评定。基本军事技能考核由学校军事教师会同承训教官共同组织实施,成绩按优秀、良好、及格、不及格四个等级,根据学生参训考勤情况、训练表现、军事技能掌握程度综合评定。考核成绩评定结果纳入学生综合素质评价档案,作为兵役登记的重要参考内容。
《大纲》要求,加强军事训练教学队伍建设,基本军事知识授课教师由学校采取专兼职办法配备,基本军事技能组训教官由现役部队、预备役部队、民兵骨干出任,学校可以聘请退役军人参与学生军事训练。学校必须在政治上对军事训练教学人员从严把关,努力提高思想素质、军事素质和业务能力。各级教育行政部门会同省军区(卫戍区、警备区)要有计划地培训军事训练教学人员,努力提高训练教学水平。
编辑:王晨
统筹:王长善
最新评论
打开APP查看更多精彩评论