唯品会买的Gucci腰带,得物鉴定为假!双方回应各执一词
近日,有不少消费者反映,在唯品会购买Gucci腰带却被得物APP、优奢易拍等鉴定为假货。
截至4月6日,“唯品会Gucci售假维权群”已有140余人,涉及金额达33万元。记者了解到,有部分消费者已经向广州互联网法院提起诉讼申请,要求唯品会假一赔三并道歉。
唯品会相关负责人对记者表示,保证所售商品为正品,可以将消费者送回来的腰带进行检测。而对于得物APP的鉴定,唯品会与得物均表示不做相关评价。
唯品会方面还表示:“如果消费者不放心,可以将防伪码发给我们进行溯源。”记者随后将两名涉事消费者王维与刘冬购买的腰带上的防伪码发给了唯品会。晚些时候,唯品会相关负责人表示:“溯源结果显示腰带没有问题。”
唯品会买的Gucci腰带
得物APP鉴定为假
3月18日,在重庆读大学的王维发现唯品会自营店售卖的Gucci腰带正在打折,官网原价3300元,在唯品会购买只需要2549元,王维立马下单了一条。
王维收到货后发现尺寸不合适,但并没有打算退货,而是准备在得物APP上转卖出去。“我发现在得物上转卖还有一些利润空间”,王维说。记者发现,这款腰带在得物APP上售卖的价格为2600-3300元不等,相比王维的购入价,最高可以赚得700元左右的差价。
在哈尔滨读大二的刘冬跟王维一样,也于3月18日在唯品会的优惠活动中购买了该款Gucci腰带:“刚开始买是准备自己用,但是买太大了,然后得物上面卖的价格又比唯品会高。”于是,刘冬也将腰带寄往得物APP转卖。
根据得物APP规定,个人卖家转卖物品时需要先交一笔150元的保证金,由得物平台多次复核查验,包括货品真假、瑕疵分级后再进行交易,如果鉴别为非正品,订单不会成交,商品将退回给卖家。
王维表示,经过得物APP线上、线下的两次鉴定后,都收到该腰带鉴定结果为假的消息。不止王维,刘冬购买的这款Gucci腰带也被得物APP鉴定为假货,150元的保证金也被得物平台扣除。
随后,王维和刘冬联系了唯品会的客服,后者称唯品会保证正品,并有中国人保对该商品承保。由于已经过了七天无理由退货期限,客服拒绝了王维的退货申请。
之后,王维在知乎上发现,遭遇类似情况的不止她一个,有不少消费者表示在唯品会购买了Gucci腰带,后续在得物APP上转卖时鉴定为假。
根据其他人在知乎的回答,王维加入了一个“唯品会Gucci售假维权群”,截至4月5日,维权群中人数已多达150人。记者发现,维权群中的人都有一个共同点,都有得物APP的鉴定。
此外,记者发现在抖音有6.5万粉丝的用户“大鑫爱球鞋”曾在2月22日发布了一条视频,讲述了他在唯品会购买的总价8万的某奢侈品牌腰带,也被得物鉴定为假货。
为何在唯品会购买的Gucci腰带却被得物APP鉴定为假?一位闲鱼卖家告诉记者,很多人购买这款腰带不是为了自用,而是为了在得物APP上转卖赚取差价。
133条腰带被得物鉴定为假货
涉及金额约33万元
有着相同遭遇的上班族小陈告诉记者,“发现腰带为假后,我首先是怀疑得物鉴别错了”。但之后,得物的客服专员回复小陈说,这条腰带如果在其他平台,如中检、虎扑识货鉴定为真,就会对扣除的保证金进行赔偿。
小陈于是联系到唯品会的客服,要求其提供这款腰带的鉴定报告,却迟迟未得到答复。
王维在加入维权群后,认定自己在唯品会买到了假货,要求唯品会退一赔三和道歉。但是唯品会客服的态度却让她觉得气愤:“他们一直否认腰带是假货,保证正品,而且告诉我不认可第三方平台,比如得物、优奢易拍,甚至中检的鉴定。”
记者在黑猫投诉上发现,从3月30日开始,有大量消费者投诉在唯品会买到了假的Gucci腰带,搜索结果显示,相关投诉多达69条。


黑猫投诉上对唯品会的集体投诉
此外,根据刘冬的不完全统计,维权群里共计有133条腰带被得物鉴定为假,涉及金额约为33万元。
“不止在得物APP,维权群里也有人在优奢易拍上再次鉴定了,结果也是假。”刘冬给记者展示了一份优奢易拍在线鉴定评估报告,报告显示:此商品经在线初审结论为不通过,在真伪系数值一栏,显示结果为1(仿品)。

优奢易拍的鉴定结果

得物APP线上鉴定
根据得物与优奢易拍的鉴定结果,王维与刘冬等人对唯品会提出了退一赔三和道歉的诉求。
唯品会则表示,不认同第三方的鉴定:“一般的第三方平台并不具备检验资质,出具的鉴定报告并不受品牌方认可,也不具备法律效力,无法保证检验结果。”唯品会给出了具备专业资质的机构范围,其中包括但不限于:国家质量监督检验检疫总局、国家食品药品监督管理总局、国家工商行政管理总局及其分支机构或品牌商授权机构等(编者注:上述三个总局均已并入国家市场监督管理总局)。

唯品会官网关于第三方平台鉴定的声明
随后小陈在广州互联网法院提起诉讼请求,要求唯品会退一赔十,赔偿金额共计2.5万元,并公开道歉。目前,小陈的诉讼请求已显示提交成功,正在补充资料阶段。
唯品会:溯源结果显示腰带没有问题
有部分消费者成功办理退款
记者就此事采访了唯品会。唯品会公关负责人表示,在接到消费者反映的情况后,已经第一时间去核实了这批腰带。“这批腰带是通过品牌的供应商在海外直采,购买的链路合法合规,有正品保障”,唯品会的公关负责人说。
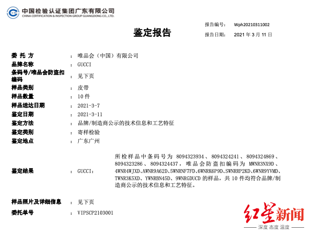
对于消费者反映在得物APP、优奢易拍等平台鉴定为假的情况,唯品会公关负责人表示,这批Gucci腰带在售卖之前已经送到中检集团进行抽检,并向记者展示了两份由中检集团广东有限公司出具的鉴定报告。报告显示,唯品会于3月7日、3月15日将11条Gucci腰带送到中检广东公司进行抽检,鉴定结果均为“符合”。


唯品会出示的中检鉴定报告
对于唯品会出具的中检集团鉴定报告,刘冬等人难以接受:“这只是11条腰带的检测报告,无法证明我们手里的腰带是真的。另外,他们客服之前说不承认中检的鉴定,但是他们现在给我们中检的报告,这不是自相矛盾么?”
对此,唯品会公关负责人回应称:“3月18日售后送往中检的报告正在等结果,我们并不清楚客服与消费者沟通时的表达是否准确,但中检的检测我们一直是认可的。”
唯品会还表示:“如果消费者不放心,可以将防伪码发给我们进行溯源。”记者随后将两名涉事消费者王维与刘冬购买的腰带上的防伪码发给了唯品会。晚些时候,唯品会相关负责人表示:“溯源结果显示腰带没有问题。”
对于此事的处理办法,唯品会表示:“我们保证所售商品为正品,但为了消费者的购物体验,已经同意了他们的退货申请,如果消费者还不放心,可以将消费者送回来的腰带再拿去中检进行检测。”目前,已有部分消费者表示收到了唯品会的退款。

有部分消费者已经退款成功
得物称已与中检集团达成合作
中检:目前得物自己在鉴定
“你现在随便去个学校或者市中心拉个年轻人,问他们买了个奢侈品或者很贵的球鞋要去哪鉴定,90%的人都会说得物。”刘冬说到。
记者就此事采访了得物APP,其公关负责人表示,因为平台的关系,不对此作任何评价。
得物App原名为“毒”, 成立于2015年,虎扑联合创始人杨冰为第一大股东。依靠虎扑社区多年积累的球鞋鉴定师和球鞋消费者资源,得物APP成长迅速,开创性地推出了“先鉴别,再发货”的购物流程。
截至2019年4月,得物APP已经获得若干知名投资机构如红杉资本中国、普思资本、Digital Sky Technologies等的3轮融资。
小陈也告诉记者,之所以选择得物鉴定,线上线下均是免费的,而其他的鉴定平台如中检,检测一次需要300元。
在采访中,刘冬与小陈不断对记者强调:“得物是和中检合作,在鉴定奢侈品还有昂贵商品上目前来说比较权威了,也承认其他具有国家鉴定资质的机构。如果别的机构鉴定为真,他们可以承担鉴定费并退回保证金。”
然而在年轻人心中备受推崇的得物,近两年也屡屡出现售假、退货难等问题。记者发现,在黑猫投诉平台上关于“得物APP”的投诉量高达6万余条,其中不乏“假货”、“退货难”、“客服响应慢”等情况。
鉴别服务一直是得物APP的核心服务之一,鉴别讨论区还会实时显示在线鉴别师数量。得物的客服专员表示,得物平台的奢侈品鉴定师都是有奢侈品鉴定资格证的。当红星资本局询问到得物与中检集团的合作时,该专员表示:“不对外透露与中检的具体合作情况。”
记者发现,2019年8月28日,得物APP在微信公众号上宣布牵手“鉴定国家队”中检集团奢侈品鉴定中心,表示与后者达成战略合作,将在球鞋潮品鉴别领域展开长期的多形式合作。
那么,得物APP与中检的合作到底是什么情况呢?
中国检验认证集团奢侈品鉴定中心的工作人员告诉记者:“我们跟得物没有实质性的合作,只是在宣传方面,目前他们还是自己平台鉴定,我们没有参与。”
而中检集团奢侈品鉴定培训的相关负责人也表示:“我们跟得物签过合作协议,鉴定还是得物自己在鉴定。”
现在,刘冬等人还在等待中检的检验结果。“得物运费来回36元,保证金150元,腰带2549元假一赔三,这是赔偿底线。”刘冬告诉记者。
(原题为《133条Gucci腰带真假之谜,唯品会与得物各执一词》)