两会日程早知道,今天有哪些重要看点?
来源:
中国政协网,新华社
2021-03-06 23:21

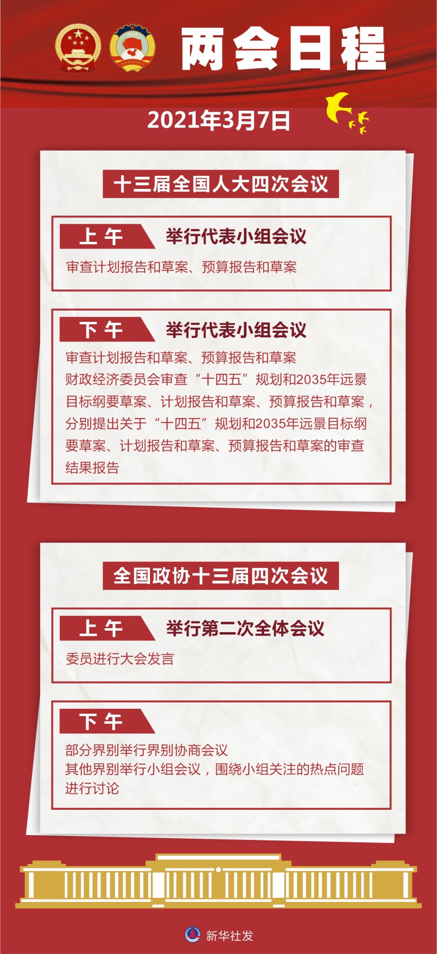
新华社北京3月6日消息,7日,十三届全国人大四次会议全天举行代表小组会议,审查计划报告和草案、预算报告和草案;下午,财政经济委员会审查“十四五”规划和2035年远景目标纲要草案、计划报告和草案、预算报告和草案,分别提出关于“十四五”规划和2035年远景目标纲要草案、计划报告和草案、预算报告和草案的审查结果报告。
全国政协十三届四次会议7日上午举行第二次全体会议,委员进行大会发言。下午部分界别举行界别协商会议;其他界别举行小组会议,围绕小组关注的热点问题进行讨论。
7日下午3时,十三届全国人大四次会议在人民大会堂新闻发布厅举行记者会,邀请国务委员兼外交部长王毅就“中国外交政策和对外关系”相关问题回答中外记者提问。
另据中国政协网消息,3月7日上午8:05在人民大会堂新闻发布厅举行全国政协十三届四次会议第二场“委员通道”采访活动,邀请部分全国政协委员通过网络视频方式接受媒体采访。
(原题为《7日8时05分中国政协网视频直播全国政协十三届四次会议第二场“委员通道”及第二次全体会议大会发言》《(两会日程预告)3月7日:人代会审查计划报告和预算报告 政协举行第二次全体会议》)
编辑:刘瑶
统筹:王长善
最新评论
打开APP查看更多精彩评论