2020医保目录即将启用,多地医保目录有新变化
据国家医保药品目录调整工作安排,2020年国家医保目录将于2021年3月1日正式启用。据健康时报不完全统计,自今年1月起,北京、广东、河北、浙江等9地陆续发出了与2020新版国家药品目录落地执行和地方增补药品目录相关的通知文件,同时各地医保信息系统也已在陆续更新中。
国家卫生健康委医疗保障研究室主任顾雪非在接受采访时表示,国家基本医保目录的制定,必须优先考虑宣临床必需、疗效确切而且价格合适的药物。同时,地方可以按照不超过国家医保目录乙类药物数量15%的原则增补地方目录。

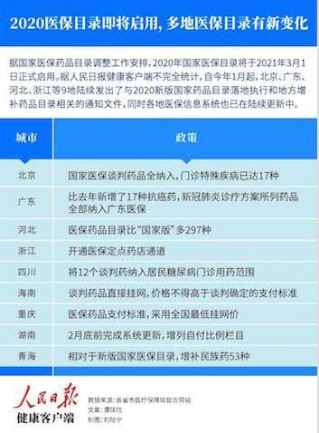
北京
国家医保谈判药品全纳入,门诊特殊疾病已达17种
北京市将国家医保谈判目录增加的119种药品全部纳入北京市医保药品目录。其中结合全国各地使用情况,对临床治疗必需、应用较多的药品一并纳入医保报销范围,主要包括治疗癌症、慢性病、儿童疾病等药品。
同时,对门诊特殊疾病的药品报销品种也进行了适当调整完善,除许多新增药品已纳入门诊特殊疾病报销外,“泽布替尼”等19种药品纳入了恶性肿瘤等门诊特殊疾病药品报销范围。
广东
比去年新增了17种抗癌药,新冠肺炎诊疗方案所列药品全部纳入广东医保
广东省新版医保药品目录收录西药、中成药和国家谈判药品等超过3100种。新版医保药品目录把最新版国家新冠肺炎诊疗方案所列药品和221个国家谈判药品全部纳入广东省医保支付范围,助力新冠肺炎疫情防控,并做好癌症、精神疾病、眼病、儿科等国家谈判药品落地工作。
新版医保药品目录比去年新增了17种抗癌药,包括仑伐替尼等新药;2018年国家谈判的抗癌药中14种独家药品进一步降价,平均降幅为14.95%,个别抗癌药降幅超过60%。
河北
医保药品目录比“国家版”多297种
2020年版河北医保目录共包含药品3097种。其中,国家目录常规药品2579种;国家目录协议期内谈判药品221种;河北省暂保留增补药品297种。此外,还有基金可以支付的国家目录中药饮片892种。
在抗癌药领域,2018年国家谈判准入的17个肿瘤药品,于2020年底协议到期。其中3种药品有仿制药上市被纳入乙类医保目录管理,14种独家药品按规则进行了续约或再次谈判,平均降幅为14.95%,其中个别一线抗癌药降幅超过60%。同时,本次调整还新增了17种抗癌药,其中包括PD-1、仑伐替尼等。
浙江
开通医保定点药店通道
2021年3月1日起,全省基本医疗保险、工伤保险和生育保险统一执行《2020年药品目录》。原大病保险特殊药品调入该目录的,同步执行国家限定支付范围和支付标准。协议期内谈判药品按照乙类药品有关规定支付,严格执行国家统一的限定支付范围和支付标准,不得进行二次议价。
各级医疗保障部门要通过完善门诊保障政策、开通医保定点药店通道、合理调整总额控制等方式推动《2020年药品目录》落地。
四川
将12个谈判药纳入居民糖尿病门诊用药范围
四川省明确从3月1日起,全面执行新版医保。其中原省增补品种未纳入2020医保,且四川省尚未调出的,暂按原规定执行;国家《2020年药品目录》调出的药品不再执行。3月1日之前,2018年国家谈判准入的17个药品按原政策由基金支付。
维得利珠单抗等29个谈判新增药品纳入单行支付药品名单,调整后单行支付药品共88个。伏诺拉生等67个谈判新增药品、原常规目录谈判降价的13个药品纳入乙类支付药品名单,调整后谈判药品纳入乙类管理的共136个。将德谷门冬双胰岛素等12个谈判药品纳入四川省城乡居民糖尿病门诊用药范围,支付标准统一执行国家规定。
海南
谈判药品直接挂网,价格不得高于谈判确定的支付标准
海南参保人员使用目录内西药、中成药、中药饮片和国家谈判药品所发生的费用,由基本医疗保险、工伤保险和生育保险统筹基金按规定支付,支付办法按海南省现行有关规定执行。谈判药品在协议期内,按海南乙类药品管理现行政策规定报销。
海南省医药集中采购服务平台将尽早将谈判药品直接挂网。协议期内有同通用名药品上市的,同通用名药品的直接挂网价格不得高于谈判确定的同规格医保支付标准。规格与谈判药品不同的,直接挂网价格不高于按照差比价原则计算的医保支付标准。
重庆
医保药品支付标准,采用全国最低挂网价
《推进药品医保支付标准与挂网价格协同的通知(征求意见稿)》中提出,纳入医保支付范围的药品,将通过竞价、议价、联动全国最低价等方式,形成合理的药品价格,实现医保支付标准与药品挂网价格协同。
对于挂网价格,重庆也提出了新的要求:对于议价采购药品挂网价格,市医保部门组织议价采购的医保药品,议价成功的企业按照议价结果直接挂网,各级医疗机构不得再次议价。医疗机构自行或联合其他医疗机构开展议价的非医保目录药品,成交价不高于平台挂网价。而限价挂网药品价格,挂网价格不高于该产品在全国其他省级采购平台现执行的最低挂网价。换言之,重庆的医保药品支付标准将采用全国最低挂网价。
湖南
2月底前完成系统更新,增列自付比例栏目
明确《2020年药品目录》自2021年3月1日起正式执行,要求各市区在2021年2月底前完成信息系统的数据更新维护和医疗机构的匹配审核工作。
同时,在《2020年药品目录》条目中增列了自付比例栏目,对各药品设置了自付比例。其中甲类药品自付比例设置为0%,乙类药品中通用名和剂型与2019年版药品目录一致的,原则上维持原自付比例。新增及部分原有乙类药品通过专家评审,调整了自付比例。
青海
相对于新版国家医保目录,增补民族药53种
在新版国家医保目录的基础上,青海省医疗保障局制定印发了《青海省基本医疗保险、工伤保险和生育保险药品目录(2021年)》,共收载西药和中成药2947种,其中西药1264种,中成药1315种,协议期内谈判药品221种(西药162种、中成药59种)。
相对于新版国家医保目录,青海增补民族药53种,增补西药57种和中成药37种。另有基金可以支付的中药饮片892种。同时,积极开展地方增补药品的消化工作,目前青海增补西药和中成药已消化58.6%。