残疾人证也能“出租”?知名中介知法违法!记者调查
2024-04-07 21:45
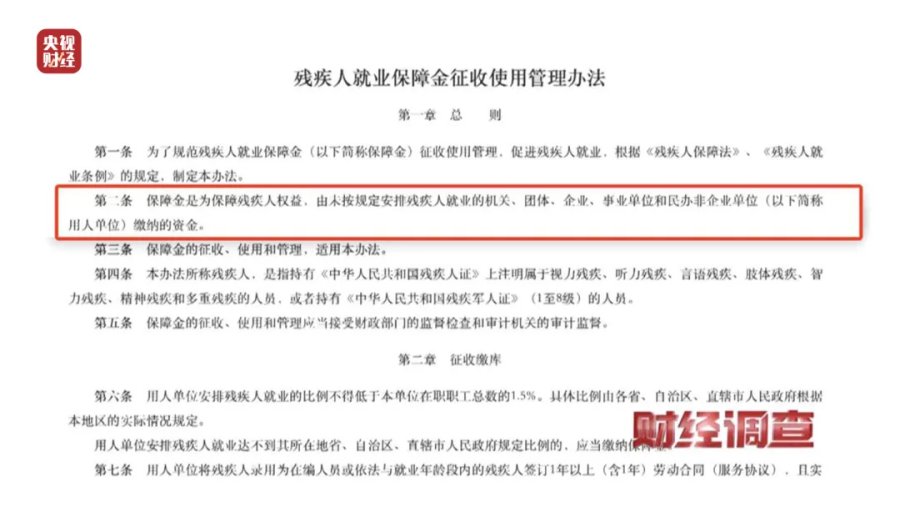
为促进残疾人就业创业,国家推出残疾人保障金制度,由未按规定安排残疾人就业的企事业单位向政府缴纳资金。但一些个人和劳务中介公司,把残疾人证变成谋取金钱的工具,做成了一桩生意。
今晚(7日),总台《财经调查》揭开用残疾人证生财的真相↓↓↓
残疾人无需到岗也能领工资
四川成都的盲人按摩师徐师傅每月从微信上收到五六百元的工资,但公司的名称、具体位置、主要业务,他都一无所知。他要做的,就是出让、借用自己的残疾人证,虚假地承认自己是这家公司聘用的残疾人员工。


在与多地的残疾人群体交流后记者发现,这样的情况并不少见。
张师傅患有二级视障,经人介绍,2023年3月20日开始任职于一家名为贝壳科技服务的公司,从2023年4月起,他每个月都能收到2000多元的工资薪金。但张师傅也告诉记者,自己收到的2300元工资,需要再转给介绍工作的人1700元,自己只留600元。



“残疾人证挂靠”有利可图
记者调查发现,在一些关于残疾人就业内容的评论区,存在大量“挂靠”内容。


在一个“中高提成盲人按摩群”里,记者看到,有人直接发出了“需要一批残疾人证挂靠”的信息,“挂靠”究竟是什么意思?
一家名为慧佳人力资源有限公司的劳务中介,是一家宣称以残疾人就业为己任,长期提供全国各地1级至4级残疾人资源,可持续为用人企业单位提供优质残疾人资源的劳务中介公司。



为了偷逃这笔保障残疾人权益的费用,一些企业便联合人力中介,干起了虚假招聘残疾人员工,挂靠返利,贩卖残疾人证的违法行为。

对于企业来说如果涉及逃税,就要被追究刑事责任。构成逃税罪的,根据情节严重程度和金额大小,会有不同程度的刑罚。 对于残疾人来说,如果涉及虚假用工,不仅要收回违法收入,还要面临罚款。 对于黑中介来说,违法经营会被吊销执照、收回非法收入。如果负责人协同企业逃税、诈骗,也会构成犯罪。
国家推出残保金是为了保障促进残疾人真实就业。企业通过挂靠残疾人证完成“形式就业”,其真实目的是逃避缴纳残保金,实际上妨碍了残疾人的正当就业权利。
(来源:央视新闻)
统筹:王长善
编辑:王晨
最新评论
打开APP查看更多精彩评论