曾带货槽头肉扣肉,两大知名直播间道歉
正观新闻记者 康平
2024-03-18 14:50
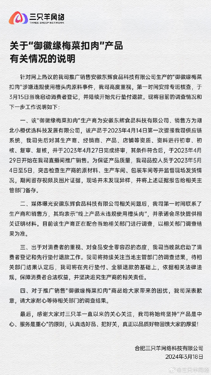
三只羊网络关于“御徽缘梅菜扣肉"产品有关情况的说明。如下:
3月18日,@三只羊网络 发布关于“御徽缘梅菜扣肉”产品有关情况的说明:该“御徽缘梅菜扣肉"生产商为安徽东辉食品科技有限公司、销售方为湖北小橙优选科技发展有限公司,该产品于2023年4月14日第一次提报我司供应链系统,我司先后对其生产商、经销商、产品、店铺等资质、资料进行初审,初核、复审、复核,并于2023年4月27日完成终审,其条件符合后,于2023年4月29日开始在我司直播间推广销售。
为保证产品质量,我司品控人员于2023年5月4日至5日,突击检查生产商的原材料、生产车间、包装车间等并监督现场发货情况,期间留存视频及图片证据,现场并未发现异样,并将上述证据报告给相关主管部门备存。
出于对消费者的重视、对食品安全零容忍的态度,我司当晚就启动了消费者登记和先行垫付退款工作。我司将持续关注当地主管部门的调查结果。

此前,东方甄选道歉
3月18日,@东方甄选 发布情况说明,对于代售的“御徽缘梅菜扣肉”商品给消费者带来的困扰表示歉意,并向大家汇报相关调查进展和后续动作。


统筹:王长善
编辑:李记波
版权声明
本文(包括但不限于文字、图片、音乐、视频等)版权归正观传媒科技(河南)有限公司所有,未经正观传媒科技(河南)有限公司授权,不得以任何方式加以使用,包括转载、摘编、复制或建立镜像。如需转载本文,请后台联系取得授权,并应在授权范围内使用,同时注明来源正观新闻及原作者,并不得将本文提供给任何第三方。
正观传媒科技(河南)有限公司保留追究侵权者法律责任的权利
最新评论
打开APP查看更多精彩评论