恒大地产、佳兆业、广西万通被深交所公开谴责
日前,恒大地产、佳兆业、广西万通被深圳证券交易所公开谴责。
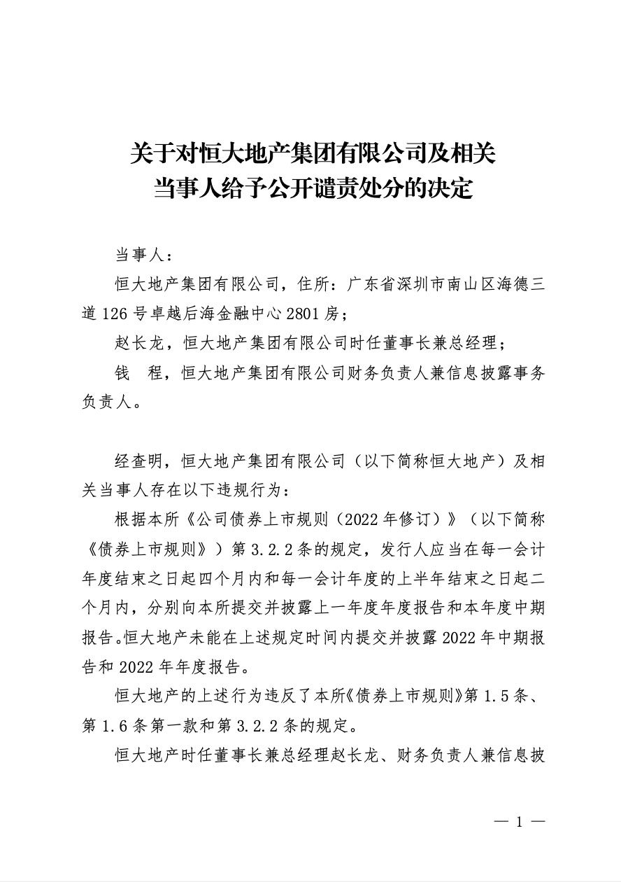
据深交所网站消息,2月8日,深交所发布关于对恒大地产集团有限公司及相关当事人给予公开谴责处分的决定。
经查明,恒大地产集团有限公司(以下简称恒大地产)及相关当事人存在以下违规行为:
根据深交所《公司债券上市规则(2022 年修订)》(以下简称 《债券上市规则》)第3.2.2条的规定,发行人应当在每一会计年度结束之日起四个月内和每一会计年度的上半年结束之日起二个月内,分别向深交所提交并披露上一年度年度报告和本年度中期报告。恒大地产未能在上述规定时间内提交并披露2022年中期报告和2022年年度报告。

图自深圳证券交易所网站
恒大地产的上述行为违反了深交所《债券上市规则》第1.5条、第1.6条第一款和第3.2.2条的规定。
恒大地产时任董事长兼总经理赵长龙、财务负责人兼信息披露事务负责人钱程未能恪尽职守、履行诚信勤勉义务,违反了深交所《债券上市规则》第1.5条、第1.6条第二款的规定,对恒大地产上述违规行为负有重要责任。
鉴于上述违规事实及情节,依据深交所《债券上市规则》第6.3条第二项的规定,经深交所纪律处分委员会审议通过,深交所作出如下处分决定:
一、对恒大地产集团有限公司给予公开谴责的处分;
二、对恒大地产集团有限公司时任董事长兼总经理赵长龙、 财务负责人兼信息披露事务负责人钱程给予公开谴责的处分。
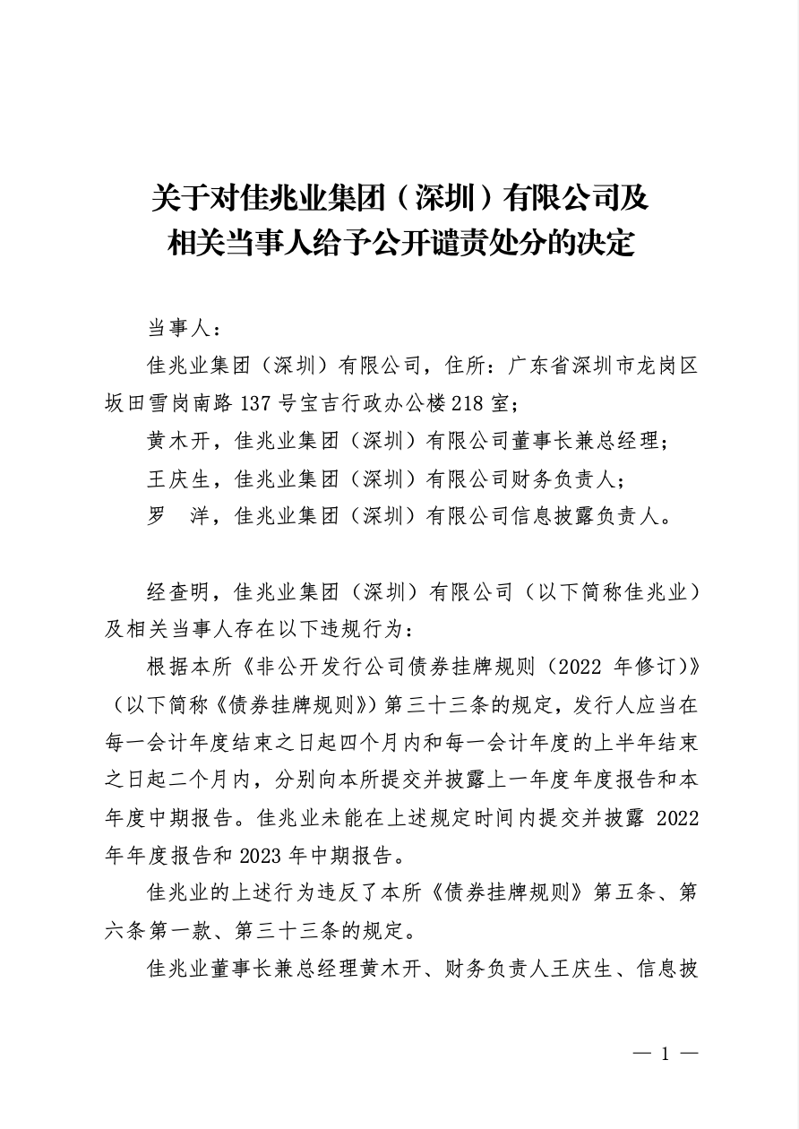
2月8日,深交所发布关于对佳兆业集团(深圳)有限公司及相关当事人给予公开谴责处分的决定。
经查明,佳兆业集团(深圳)有限公司(以下简称佳兆业)及相关当事人存在以下违规行为:
根据深交所《非公开发行公司债券挂牌规则(2022 年修订)》(以下简称《债券挂牌规则》)第三十三条的规定,发行人应当在每一会计年度结束之日起四个月内和每一会计年度的上半年结束之日起二个月内,分别向深交所提交并披露上一年度年度报告和本年度中期报告。佳兆业未能在上述规定时间内提交并披露2022年年度报告和2023年中期报告。

图自深圳证券交易所网站
佳兆业的上述行为违反了深交所《债券挂牌规则》第五条、第六条第一款、第三十三条的规定。
鉴于上述违规事实及情节,依据深交所《债券挂牌规则》第七十七条第一款第二项的规定,经深交所纪律处分委员会审议通过,深交所作出如下处分决定:
一、对佳兆业集团(深圳)有限公司给予公开谴责的处分;
二、对佳兆业集团(深圳)有限公司董事长兼总经理黄木开、 财务负责人王庆生、信息披露负责人罗洋给予公开谴责的处分。
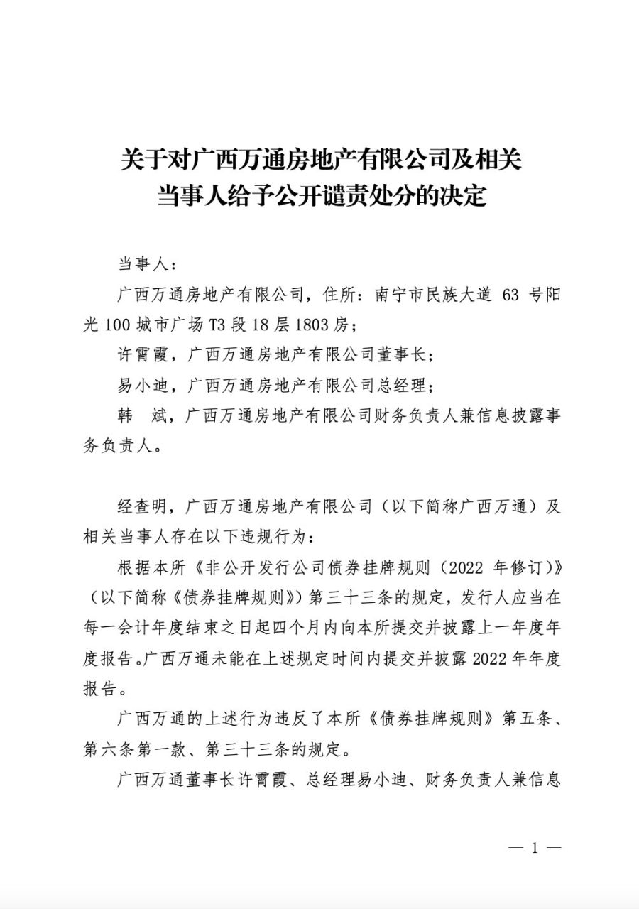
同日,深交所发布关于对广西万通房地产有限公司及相关当事人给予公开谴责处分的决定。
经查明,广西万通房地产有限公司(以下简称广西万通)及相关当事人存在以下违规行为:
根据深交所《非公开发行公司债券挂牌规则(2022 年修订)》(以下简称《债券挂牌规则》)第三十三条的规定,发行人应当在每一会计年度结束之日起四个月内向深交所提交并披露上一年度年度报告。广西万通未能在上述规定时间内提交并披露2022年年度报告。
广西万通的上述行为违反了深交所《债券挂牌规则》第五条、第六条第一款、第三十三条的规定。
广西万通董事长许霄霞、总经理易小迪、财务负责人兼信息披露事务负责人韩斌未能恪尽职守、履行诚信勤勉义务,违反了深交所《债券挂牌规则》第五条、第六条第二款的规定,对广西万通上述违规行为负有重要责任。

图自深圳证券交易所网站
鉴于上述违规事实及情节,依据深交所《债券挂牌规则》第七十七条第一款第二项的规定,经深交所纪律处分委员会审议通过,深交所作出如下处分决定:
一、对广西万通房地产有限公司给予公开谴责的处分;
二、对广西万通房地产有限公司董事长许霄霞、总经理易小迪、财务负责人兼信息披露事务负责人韩斌给予公开谴责的处分。
(来源:中国新闻网)