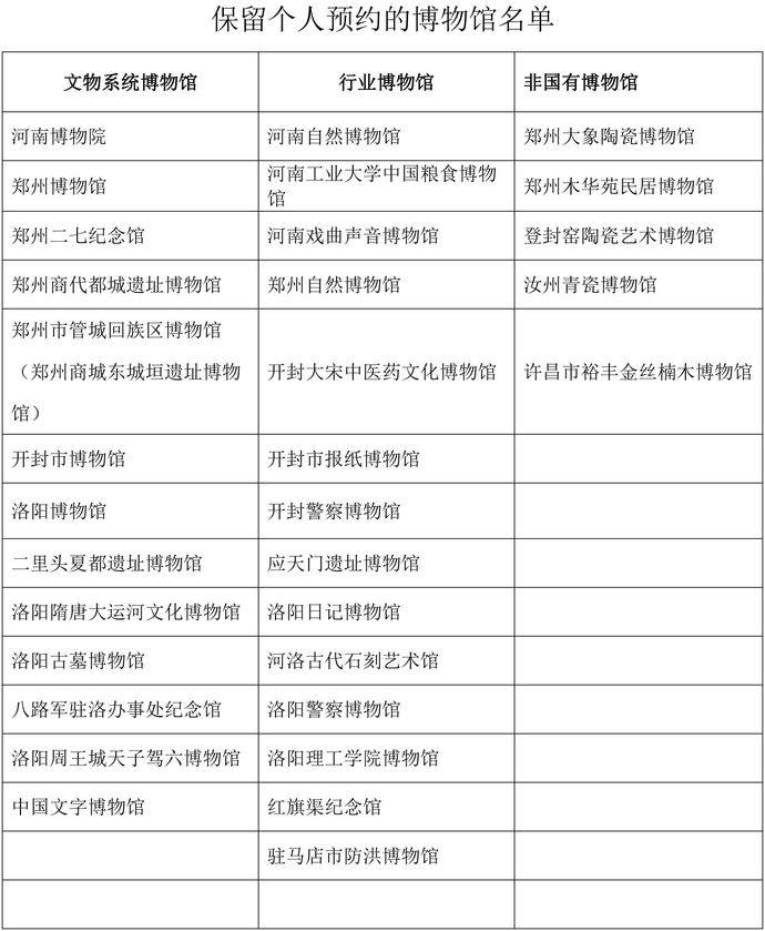
河南省调整博物馆预约政策
12月29日,记者从河南省文物局获悉,双节临近,为了提升全省博物馆开放服务水平,增强观众的参观体验,让预约政策更加人性化,省文物局通过召开座谈会、摸底调研等形式,结合各馆实际和参观人流量,分类施策,对全省博物馆个人预约政策进行优化调整:原则上参观人流量较少的中小型博物馆取消个人预约;参观人流量较大、在学校内部、受场地限制等确需保留预约的博物馆,要通过简化线上预约流程,增加线下预约渠道等方式,全力为观众预约参观提供更加便捷的服务,创造良好的观展环境。目前,全省除河南博物院、河南自然博物馆等32家博物馆保留个人预约外,其他博物馆全部取消个人预约。

附:
郑州市文物考古研究院考古博物馆——元旦假期活动预告
庆元旦,迎新年。郑州市文物考古研究院将在2023年12月30日—2024年1月1日,开展沉浸式趣味闯关、传统节庆娱乐活动、考古人讲考古等多种活动,丰富市民群众假期文娱生活。
活动预告
01 · 沉浸式趣味闯关
在好玩的解密游戏中深度逛展,引导市民群众进一步了解各件文物。在各展厅内多处设置与多种文物相关谜题,引导参与游戏的观众寻找线索、找到谜底,打卡盖章,全部解谜成功后凭盖章卡领取限量书签。
元旦节节日当天,参与活动的前50名市民群众,赠送考古博物馆的“金覆面”书签一份,游戏通关前10名市民群众,另赠送《如是漫说》书籍一本。
活动时间:1月1日(14:30-16:30)
活动地点:郑州市文物考古研究院考古博物馆
02 · 图说郑州图片展
通过《剪纸上的郑州》、《老郑州风情》等剪纸和图画形式的文化书籍,使市民感受郑州悠久的历史和厚重的文化,用剪纸表现艺术展现郑州历史文化民俗风情。
活动时间:12月30日(9:00-11:00;14:30-16:30)
活动地点:郑州市文物考古研究院考古博物馆二楼报告厅
03 · 剪纸上的文物
文物与剪纸相结合,在剪纸上印制考古发掘出土的具有代表性的文物线图,使市民群众现场动手体验剪纸文化,感受厚重的历史文化。通过剪纸这种沉浸式体验方式,将历史文化与非遗文化融合在一起,在宣传文物保护的同时,进一步传承弘扬优秀传统文化。
活动时间:1月1日(9:00-11:00)
活动地点:郑州市文物考古研究院考古博物馆二楼报告厅
04 · 考古人讲考古
讲座主题:《探寻双城之谜》
活动时间:12月31日(15:00-15:40)
活动地点:郑州市文物考古研究院考古博物馆二楼报告厅
05 · 考古公益宣传片展播
《考古人的一天》短视频、《殷商再生缘》公益宣传片展播,向观众展示更加真实的考古工作和生活,增加考古行业的社会认知度。
活动时间:12月31日(9:00-14:40)
活动地点:郑州市文物考古研究院考古博物馆二楼报告厅
义务讲解
全面为公众展示讲解考古博物馆各展厅内容。
(1)郑州旧石器文化 展厅
主要展示人类演化与中国旧石器文化,向公众展示郑州地区旧石器文化及石器,初步揭示了现代人类及其行为的出现与发展特点。
(2)郑州百年考古 展厅
以“郑州百年考古大事年表”为时间轴,展示从1921年到2020年郑州考古的重要成果以及为郑州考古事业的发展做出卓越贡献的考古学家。
(3)中华牙璋 展厅
介绍牙璋的起源与传播,历代牙璋及海外流散牙璋、形制与技艺、牙璋的学术研究。
(4)百年泰斗中国考古家展
介绍现代考古学在中国诞生的百年以来,出生在河南或参与河南重大遗址考古发掘工作的部分考古学家。
活动时间:12月30日—1月1日
(10:40-11:40 ;15:40-16:40)
活动地点:郑州市文物考古研究院考古博物馆
本稿件为独家原创,版权为郑州报业集团有限公司(正观新闻)所有,转载或者引用请注明来源及作者,如有违反,依法保留追究权。