支持“仅退款”,淘宝、京东出新规!对我们购物有何影响
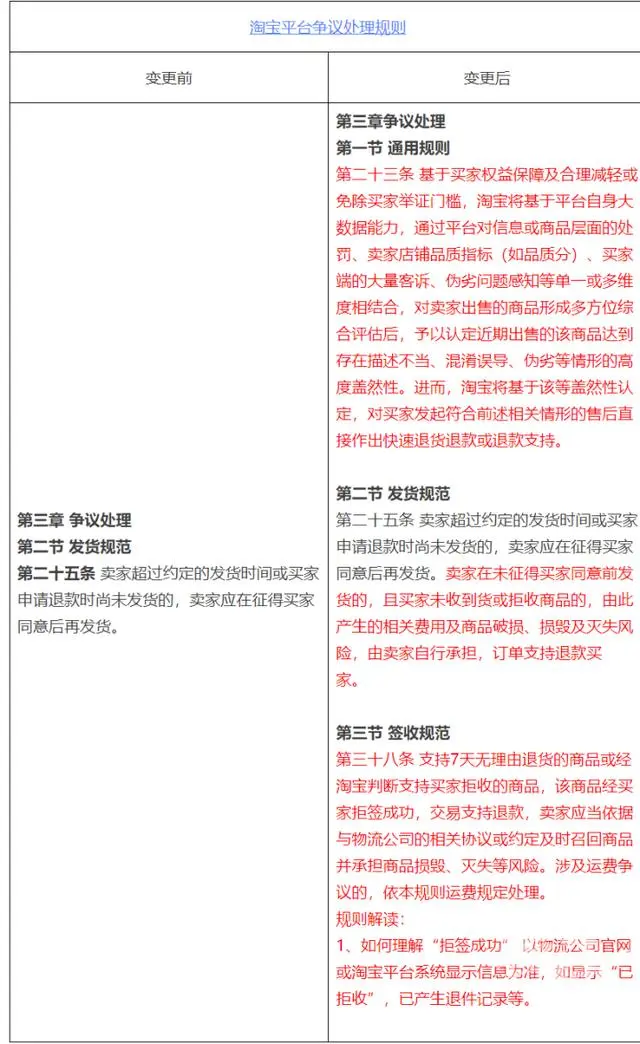
近日,淘宝公示了关于变更其平台争议处理规则的提案,其中新增了淘宝基于平台自身大数据能力,识别多维度结合,对于买家发起符合相关情形的售后,做出快速退款或退货退款的规定。据了解,该提案已于12月26日正式实施。随后,相关话题登上热搜。
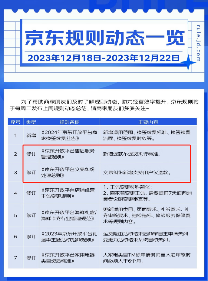
据京东规则中心网站12月26日消息,京东开放平台近日宣布对售后服务管理规则进行调整,其中最引人注目的是新增退款不退货执行标准。据悉,该规则将于12月29日正式生效。与此同时,《京东开放平台交易纠纷处理总则》也进行了更新,新增了对用户仅退款的支持,该调整已于27日生效。
这也意味着,三大电商平台都推出了“仅退款”的售后机制。
淘宝、京东都支持“仅退款”
据橙柿互动,淘宝介绍,支持“仅退款”目的是为了给消费者提供更好的用户体验,同时对那些长期服务不到位,质量不可靠的商家采取更严格的举措。
从调整过的新规来看,第一条为“新增淘宝基于平台自身大数据能力,识别多维度结合,对于买家发起符合相关情形的售后,做出快速退款或退货退款的规则依据”。

简单来说,如果差评或者违规情况过多,一旦被投诉,淘宝卖家会被平台直接判定退货退款或仅退款。
此外,如果卖家在未经买家允许的情况下,延迟发货、强制发货,系统也支持买家“仅退款”。
第三条则是有关“7天无理由退货”商品或买家拒收的商品,支持买家在拒签后申请退款。
而根据京东方面的规则调整,日前,京东在《京东开放平台售后服务管理规则》中,新增了退款不退货执行标准,这一规则将于12月29日生效;同时,《京东开放平台交易纠纷处理总则》还新增了支持用户仅退款的内容,这一调整已于27日生效。

图片来源:京东规则中心
具体来看,《京东开放平台售后服务管理规则》中的自主售后处理流程部分新增“消费者无需返回原商品;同时退款完成后,将不能对此商品再次发起退货申请”情形。商家方面则是可利用“不退货仅退款”来为消费者退款,退款完成后服务单状态直接到暂完结。
《京东开放平台交易纠纷处理总则》中与“仅退款”相关的规则包括:通用处理细则中提到,“若仍无法确定争议责任归属的,京东有权按交易习惯处理或支持消费者仅退款、退货退款诉求。”
此外,当商家交付消费者的商品存在严重劣质、货不对板情形的,京东有理由认为商家无履行合同之意图的,视为商家拒绝履约,交易支持仅退款或退货退款。
拼多多率先推出”仅退款“后
电商行业标准正在起变化
据了解,“仅退款”是拼多多率先推出的售后机制,即当消费者向平台申请“仅退款”后,如果商家在48小时内未进行操作,系统则会默认商家同意退款申请,自动发起退款。这一明显倾向于用户的机制也被认为是拼多多从电商红海杀出血路的关键一步。
而现在,“仅退款”的售后机制也正逐渐成为电商行业标准。
今年9月21日,抖音电商也在《商家售后服务管理规范》中更新了一条有关“仅退款”的规则:抖音商家“商品好评率低于70%,平台有权对该商品交易订单的售后申请采取支持消费者仅退款、退货退款包运费的措施,商品好评率连续7天恢复到70%以上可解除。”
另据界面新闻,一位跨平台销售的电商商家表示,经过这几年拼多多的“仅退款”操作,不少消费者已经养成了习惯,并且对其他平台提出更高要求。“听客服反馈,现在我们淘宝店里经常会有用户表示,同样的订单,拼多多能立马退款,而淘宝的‘7天无理由退换’就没那么方便,退货还要花费精力、垫付快递费等等。”
上述商家将淘宝的新规解读为满足用户需求,培养用户心智,平台也能减少消费者的流失。
另据了解,淘宝此次“仅退款”新规会根据卖家的实际经营行为做出判断,从而决定对于买家的快速退货退款或退款请求是否支持,可以说为卖家变相规避了“羊毛党”行为,另外为商家提供的快捷申诉通道,30天期内的所有订单商家都可以提起申诉。
(来源:每日经济新闻)