民办幼儿园关停,是问题也是契机
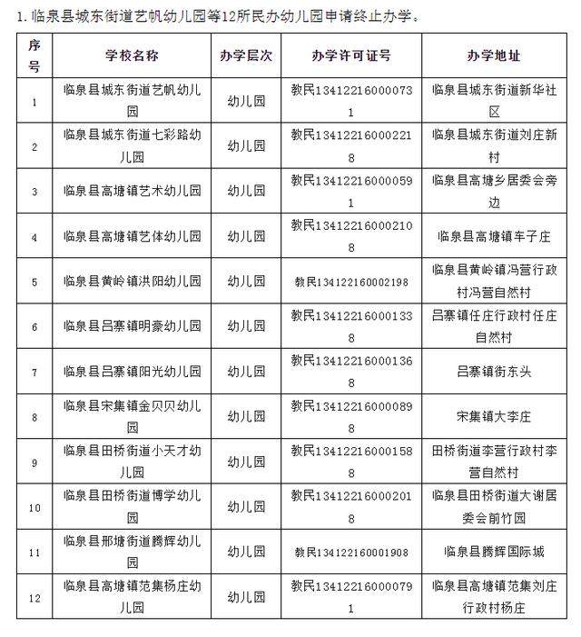
安徽省阜阳市临泉县,有中国“人口第一大县”之称。2022年,该县有户籍人口229.3万。据媒体报道,今年8月,临泉县教育局发布公告,当地50所民办幼儿园终止办学,占2022年全县幼儿园总数的11.8%,占全县民办幼儿园总数的24.5%。


近期,多地又传出幼儿园大面积关停的消息。海口市民办幼儿园年检近日结束后,共有33所幼儿园停办,占全市民办幼儿园总数的6.4%;今年9月,漳州市龙海区17所幼儿园终止办学,占该区2022年幼儿园总数的7.8%。
出生人口减少,被认为是民办园大规模关停的主要原因。幼儿园收入减少,难以维系,关停被认为是大势所趋。部分舆论还认为,民办幼儿园关停,是提高公办园比例,发展普惠学前教育的契机。
然而,关停民办园,需要考虑当地幼儿的实际入园问题。如果民办幼儿园关停后,附近没有公办园或者其他民办普惠园,孩子就必须到更远的幼儿园入园,这可能导致上幼儿园的路变得遥远、成本增加,还有的家庭就可能放弃送孩子去幼儿园接受学前教育。
为此,各地应该结合出生人口变化,科学合理布局幼儿园,加大对学前教育的投入,通过“小园小班”建设,以及对民办园普惠园的扶持,为适龄孩子提供优质的学前教育,做到“幼有善育”。
根据全国教育事业发展统计公报,2022年,全国幼儿园总数比上年减少5610所,其中很大部分是民办园。根据出生人口变化,明年我国的在园幼儿数比2022年在园幼儿数还会减少900万左右,如果地方政府不加大对民办幼儿园的扶持力度,不提高幼儿园建设标准,降低幼儿园班额,更多幼儿园的关停会在意料之中。
举例来说,如果一个幼儿园以前在园幼儿为200人,随着适龄幼儿减少,在园幼儿减少为100人,保教费不变,幼儿园的收入就会减少一半,如果没有财政扶持,幼儿园就会选择辞退教师,或者关停。这些民办幼儿园关停后,原来在园的幼儿去哪里接受学前教育?
从现实看,这些孩子只有选择到其他更远的幼儿园入园。这还带来另一个问题:继续办园的幼儿园班额加大,教师负担增加。出现这种情况表明,适龄幼儿减少后,并没有带来学前教育质量的提高。据报道,临泉县就存在一边是民办幼儿园关停,一边是当地幼儿园仍存在大班额问题的现象,这需要引起高度重视。
应对出生人口下降,让适龄幼儿享有更优质学前教育的做法,应该是降低幼儿园班额,提高幼儿园建设标准,并按此标准,增加对民办普惠园的投入,让这些幼儿园为适龄幼儿提供更高质量的普惠学前教育。
我国幼儿园的班额是小班25人、中班30人、大班35人,而发达国家的幼儿园班额均在20人以下。须知,班额直接关系到幼儿园教师的工作压力与学前教育质量。根据有关测算,如果把幼儿园班额降低到20人以下,将幼儿园专任教师师幼比从1:15提高到1:10甚至更高,我国的幼儿园并不会出现大规模关停,幼师也不会过剩。
这就取决于地方政府对学前教育的重视、投入程度。任由民办幼儿园关停,并不增加公办园数量,按原来的生均经费拨款,这无疑会减少地方财政对学前教育的投入,让财政“更轻松”,但这不是办好学前教育的正确方式。
构建生育友好型社会,应该以更大的财政投入,办好托育、学前教育,减轻家庭的养育、教育成本。我国要发展惠普学前教育,要求财政性学前教育经费占到总财政性教育经费的9%左右,而目前不少地方这一比例只有5%。与之对应的问题是,学前教育教师待遇低、幼儿园班额大、对民办普惠园的扶持不到位。
或许,反过来看,适龄幼儿减少,正是解决这些问题的契机。
(来源:澎湃新闻)