黑龙江将再有大暴雪,或突破历史极值
2023-11-14 19:01
黑龙江省气象台预计,15日夜间至17日黑龙江省自西向东将出现明显雨雪和大风、降温天气,雨雪天气主要集中在16日至17日。预计东部地区有暴雪,部分地区有大暴雪、局地特大暴雪,东部地区局地降水量可能接近或突破历史同期极值。
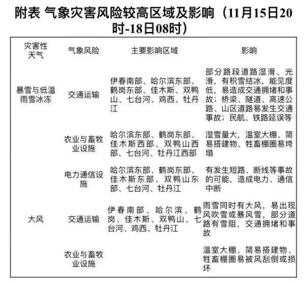
15日20时至18日08时,哈尔滨东北部、佳木斯西部、双鸭山西部局地降水量可能接近或突破历史同期极值,且雨雪相态复杂。预计哈尔滨东部、鹤岗、佳木斯、双鸭山、七台河、鸡西、牡丹江累计降水量为20毫米到40毫米,其中哈尔滨东北部、佳木斯西部、双鸭山西部、七台河、鸡西西部、牡丹江北部局地50毫米左右;齐齐哈尔南部、大庆、绥化南部2毫米到4毫米;其它大部地区为5毫米到15毫米。

风力及气温方面,18日全省大部平均风力4到6级,阵风7到8级,局地可达9级,中东部部分地区将出现暴风雪。雪后有小幅度降温,16日至18日黑龙江省大部地区气温下降4℃到8℃。
黑龙江省气象台工作人员介绍,本次过程黑龙江省东部地区雨雪量大、持续时间长,与前期雨雪较大区域有重叠,风力较强,能见度低,灾害种类多,有湿雪、暴风雪、雪阻、道路结冰或湿滑,对交通、供电、通讯、城市运行、能源保供及民生保障、农牧生产等影响较大。请加强铁路、高速公路、机场等安全管理;各地提前做好物资调配,及时清冰雪;供暖部门请科学调度,适时加大供暖力度;雪量较大地区教育部门合理安排教学活动;城市管理部门做好安全运行保障工作。
各地雨转雪时间:
哈尔滨南部16日下午雨夹雪转雪
佳木斯西部、双鸭山西部、七台河、鸡西西部、牡丹江16日夜间到17日早晨雨夹雪转雪
鹤岗东部、佳木斯东部、双鸭山东部、鸡西东部17日夜间雨或雨夹雪转雪
(来源:哈尔滨日报)
统筹:王长善
编辑:高畅韵
最新评论
打开APP查看更多精彩评论