“国家队”出手!中央汇金同日增持四大行股份
2023-10-11 20:51
10月11日晚间,四大行均发布控股股东增持公告,获中央汇金增持。
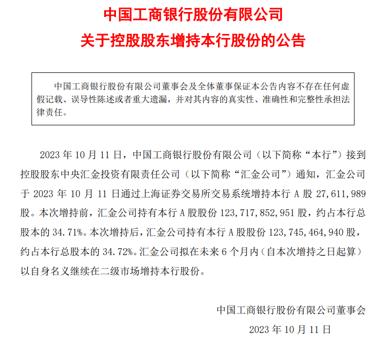
工商银行公告,控股股东汇金公司10月11日增持本行2761万股A股股份,拟在未来6个月内(自本次增持之日起算)以自身名义继续在二级市场增持本行股份。

农业银行发布关于控股股东增持本行股份的公告称,控股股东汇金公司于10月11日通过上海证券交易所交易系统增持本行A股3727.22万股;汇金公司拟在未来6个月内(自本次增持之日起算)以自身名义继续在二级市场增持本行股份。

中国银行也发布关于控股股东增持本行股份的公告称,控股股东汇金公司增持本行2488万股A股股份。

建设银行公告,控股股东汇金公司10月11日增持本行1838万股A股股份,拟在未来6个月内(自本次增持之日起算),以自身名义继续在二级市场增持本行股份。

(来源:财联社)
统筹:王长善
编辑:孙露青
最新评论
打开APP查看更多精彩评论