“拿诺奖买房补贴1000万”引热议,东莞回应
9月11日,广东省东莞市人力资源和社会保障局发布消息称,2023年东莞市省级以上人才计划配套服务对象和特色人才住房补贴、引进人才奖励等申报已开始,符合条件者或引进机构可向人社部门申报补贴。
记者注意到,东莞市此次对各人才类别的购房补贴标准均有提高。其中,“特级人才”购房补贴标准由250万元提至1000万元。

图片来源:东莞市人力资源和社会保障局
热点追访:
判定 “特级人才”的标准是什么?
哪些人算“特级人才”?记者从东莞市人力资源和社会保障局获悉,目前对特级人才的认定,沿用2022年8月发布的人才目录。
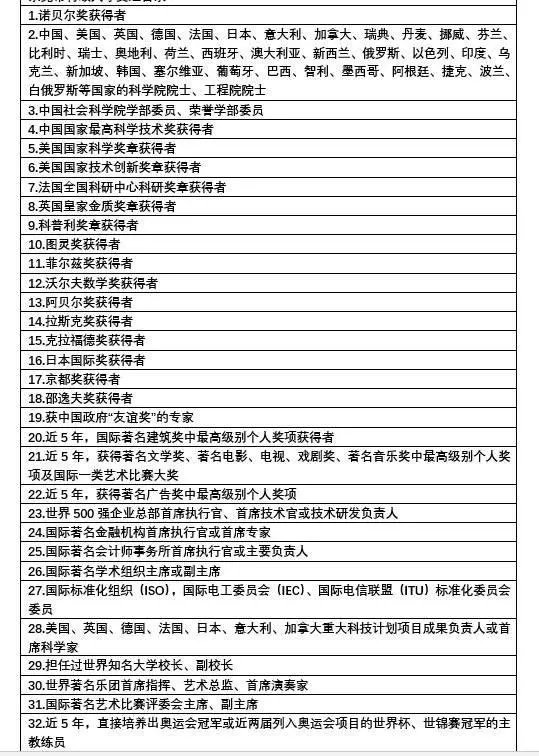
记者查询到的《东莞市特色人才认定评定申报指引》显示,该市特级人才目录包括32大类。
具体来看,诺贝尔奖获得者,中、美、英等国的科学院院士、工程院院士,图灵奖获得者,菲尔兹奖获得者,获中国政府“友谊奖”的专家,世界500强企业总部首席执行官、首席技术官或技术研发负责人,(担任过)世界知名大学校长、副校长,世界著名乐团首席指挥、艺术总监、首席演奏家等都出现在目录中。
值得注意的是,特级人才获得购房补贴还需满足以下条件:第一,特级人才(包括其配偶、未成年子女)未在东莞范围内享受过房改房、解困房、安居房、经济适用住房或参加单位内部集资建房等购房优惠政策,且未在本条规定的时间之外在东莞购买过商品住房。
第二,首次获认定、评定为特级人才之日(含当日)起,及之前的183日内,以本人(或其配偶、未成年子女)名义在东莞首次购买首套商品住房,购房时间以购房合同备案时间为准。
第三,获认定、评定为特级人才当月(含)后,须在东莞连续工作满 12个月,在申请购房补贴时仍在此工作。工作情况以在单位缴纳养老保险和个人工薪所得税情况为准。
东莞市人力资源和社会保障局相关人士向记者表示,此前已成功引进过“特级人才”,但不便透露人数与名单。此次购房补贴金额的上调,是在充分调研广州等一线城市的人才引进标准后决定的,目的是以更大力度引进人才。

信息来源:东莞市人力资源和社会保障局。制表 见习记者 张馨心
专家观点:
不是所有城市都应该引进高端人才
清华大学智库中心助理研究员、中国新型城镇化研究院助理研究员冉奥博向记者表示,该政策体现出东莞对科技创新驱动高质量发展的决心。虽然引进的人才也包括文体、商业类,但重点是科技类。另外,体现出东莞对“人才就是科技创新第一资源”理念的落实、落地。
冉奥博强调,应注意到东莞对各层次人才的购房补贴都在增加,而不仅限于“特级人才”。其中,三类四类人才是科技创新驱动高质量发展的骨干人才,其购房补贴分别由“100万提升至200万”以及“30万提升至100万”,有助于人才发挥更大效用。
“该政策本身具有广告和新闻效应,对特定高端人才群体确有吸引力。建议东莞利用窗口期加强对海外人才吸引,尤其是中东欧高层次人才。中东欧部分国家因经济、政治环境,出现人才外流现象,东莞也可抓住这一机会。”冉奥博说。
他指出,应辩证看待高端人才引进问题。首先,东莞处在由中高端向高端发展的阶段,产业以电子信息和制造业为主,所以有高端人才需求。但不是所有城市都应该引进高端人才,还是要根据城市发展情况及所处的产业阶段、需求,因地制宜。
“高端人才是一个团队,而不是一个人。高端人才在某地工作,要有事可做,留得住、扎得下,当地要有适合的工作科研环境。很多时候不仅涉及补贴,更涉及能否在创新生态中找到生态位。”
各地现状:
地方引进人才呈现新趋势
冉奥博指出,目前各城市已由“人才争夺”变为对人力资源的全面竞争。城市人口是一个生态体系,不仅需要高端人才,也需要各行各业的工作人群。
“各城市对人才的争取,正由单打独斗到区域协同作战。”冉奥博介绍,比如《长江三角洲区域一体化发展规划纲要》提出建立一体化人才保障服务标准,实行人才评价标准互认制度。
他表示,“人才争夺战”的另一个趋势是由个人引进到团队引进。比如,东莞出台《引进战略科学家团队组织实施办法(试行)》,完善团队人才引进。这一举措可以增加引进效率,完善创新生态。“值得注意的是,一篇科研文章可能有多位作者,每位都以个人名义申请,可能会造成重复申请补贴的情况,以团队引进则能防止补贴浪费。”
(来源:封面新闻)