恒大人寿被整体接盘!
许家印的恒大人寿被整体接盘了。
据国家金融监督管理总局官网消息,日前,国家金融监督管理总局深圳监管局批复同意海港人寿保险股份有限公司整体受让恒大人寿保险有限公司保险业务及相应的资产、负债。

截图自国家金融监督管理总局官网
恒大人寿怎么了?
天眼查查询显示,许家印的恒大集团通过旗下公司共持有恒大人寿50%的股份。
恒大人寿官网显示,公司成立于2006年5月11日,主营人寿、年金、健康和意外伤害等人身险业务。已在全国开设88家分支机构,累计为748万余客户提供了保额超6.5万亿元。

截图自天眼查
近日,国家金融监督管理总局深圳监管局负责人对《中国银行保险报》表示,恒大人寿严重资不抵债,依据《中华人民共和国保险法》及相关监管制度规定,监管部门已对其实施贴身监管并开展风险处置,目前公司经营稳定。
中国保险保障基金有限责任公司、广东省、深圳市和重庆市地方国有企业及太平人寿保险有限公司共同设立的海港人寿保险股份有限公司已开业,并依法受让恒大人寿资产负债,承接机构网点及人员,全面履行保险合同义务,切实保护保险消费者及各有关方面合法权益。
接盘恒大人寿的海港人寿什么来头?
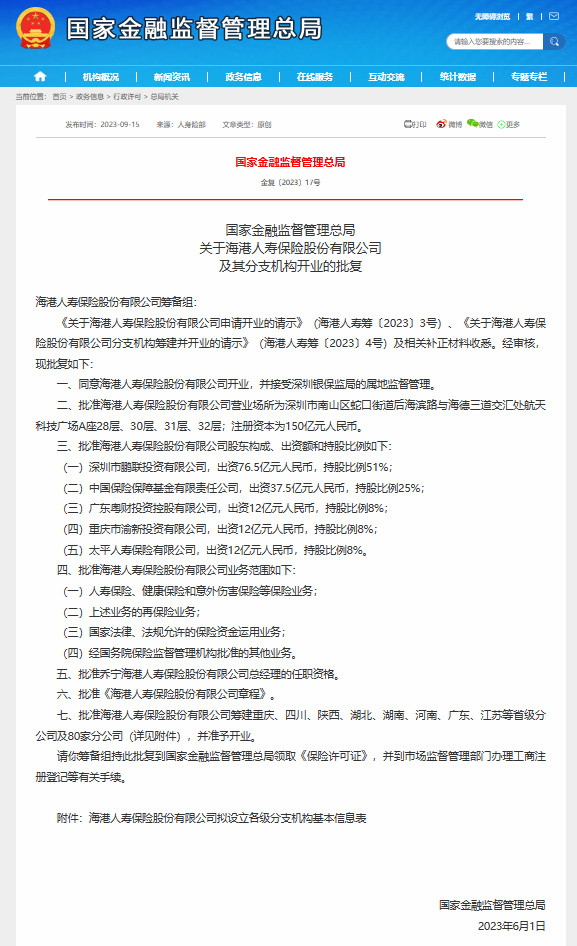
国家金融监督管理总局官网信息显示,2023年4月24日,原中国银保监会批复同意筹建海港人寿保险股份有限公司。2023年6月1日,国家金融监督管理总局批复同意海港人寿保险股份有限公司开业。

截图自国家金融监督管理总局官网
国家金融监督管理总局批复文件显示,海港人寿保险股份有限公司股东构成、出资额和持股比例如下:深圳市鹏联投资有限公司,出资76.5亿元人民币,持股比例51%;中国保险保障基金有限责任公司,出资37.5亿元人民币,持股比例25%;广东粤财投资控股有限公司,出资12亿元人民币,持股比例8%;重庆市渝新投资有限公司,出资12亿元人民币,持股比例8%;太平人寿保险有限公司,出资12亿元人民币,持股比例8%。

截图自天眼查
天眼查显示,海港人寿保险股份有限公司大股东深圳市鹏联投资有限公司的实际控制人为深圳市国资委。
(来源:中国新闻网)