四问“指鼠为鸭”:该怎么罚?如何求偿?
鼠头还是鸭脖?近日舆论聚焦的江西工业职业技术学院食品安全事件,终于有了结果。
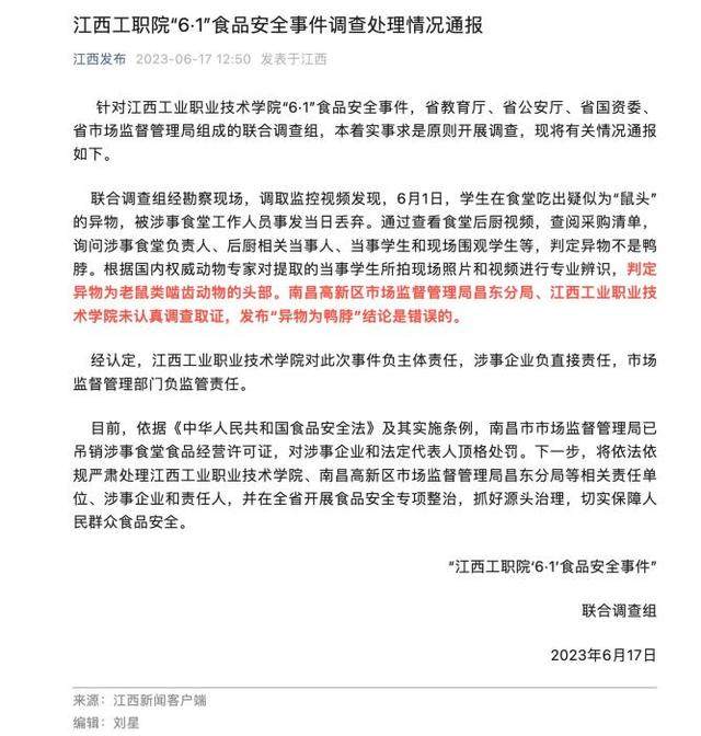
6月17日,江西发布通报称,根据国内权威动物专家对提取的当事学生所拍现场照片和视频进行专业辨识,判定异物为老鼠类啮齿动物的头部。
根据通报,目前,依据《中华人民共和国食品安全法》及其实施条例,南昌市市场监督管理局已吊销涉事食堂食品经营许可证,对涉事企业和法定代表人顶格处罚。
下一步,将依法依规严肃处理江西工业职业技术学院、南昌高新区市场监督管理局昌东分局等相关责任单位、涉事企业和责任人,并在全省开展食品安全专项整治,抓好源头治理,切实保障人民群众食品安全。
虽然官方调查结果证实异物确是鼠头,但此事依然有很多待解之问,此前校方发布的调查声明为何不见了?鼠头被发现,那鼠身又去哪了?指鼠为鸭者,该如何问责?

截图:江西工职院“6·1”食品安全事件调查处理情况通报
食堂除吊销许可证外还要面临哪些处罚?
江苏法德东恒律师事务所高级合伙人蓝天彬告诉记者,根据《食品安全法》规定,生产经营污秽不洁、混有异物的食品,尚不构成犯罪的,由县级以上人民政府食品安全监督管理部门没收违法所得和违法生产经营的食品、食品添加剂,并可以没收用于违法生产经营的工具、设备、原料等物品;违法生产经营的食品、食品添加剂货值金额不足一万元的,并处五万元以上十万元以下罚款;货值金额一万元以上的,并处货值金额十倍以上二十倍以下罚款;情节严重的,吊销许可证。
蓝天彬表示,本事件中,食物中混有鼠头,可见卫生条件较差,食堂应当被吊销营业执照。违法生产经营的食品、食品添加剂货值金额不足一万元的,并处五万元以上十万元以下罚款。
涉事企业主管人员如何处罚?
蓝天彬介绍,根据《食品安全法》规定,违反法律规定,拒绝、阻挠、干涉有关部门、机构及其工作人员依法开展食品安全监督检查、事故调查处理、风险监测和风险评估的,由有关主管部门按照各自职责分工责令停产停业,并处二千元以上五万元以下罚款;情节严重的,吊销许可证;构成违反治安管理行为的,由公安机关依法给予治安管理处罚。
其中,被吊销许可证的食品生产经营者及其法定代表人、直接负责的主管人员和其他直接责任人员自处罚决定作出之日起五年内不得申请食品生产经营许可,或者从事食品生产经营管理工作、担任食品生产经营企业食品安全管理人员。
上海申伦律师事务所律师夏海龙还告诉记者,按照规定,违法经营的食品货值超过1万元,可并处货值金额15倍以上30倍以下罚款直至吊销许可证,公安机关可以对直接负责的主管人员处5日以上15日以下拘留。

网络视频截图
市场监督管理部门人员是否会被处分?
蓝天彬介绍,根据食品安全法规定,不履行法定职责,对查处食品安全违法行为不配合,或者滥用职权、玩忽职守、徇私舞弊,县级以上人民政府食品安全监督管理、卫生行政、农业行政等部门造成不良后果的,对直接负责的主管人员和其他直接责任人员给予警告、记过或者记大过处分;情节较重的,给予降级或者撤职处分;情节严重的,给予开除处分。
蓝天彬认为,本事件中,市场监督管理局涉嫌滥用职权或玩忽职守,指鼠为鸭,社会影响恶劣,应对主管人员或直接责任人员给予记过、记大过或降级或者撤职处分,甚至给予开除处分。
他还表示,涉事学校指鼠为鸭,社会影响恶劣,也应对相关人员记过、记大过或降级或者撤职处分,甚至给予开除处分。
学生能否要求赔偿?
蓝天彬介绍,根据食品安全法规定,生产不符合食品安全标准的食品或者经营明知是不符合食品安全标准的食品,消费者除要求赔偿损失外,还可以向生产者或者经营者要求支付价款十倍或者损失三倍的赔偿金;增加赔偿的金额不足一千元的,为一千元。
夏海龙认为,当天所有的食品都受到了污染,当天所有在该食堂用餐并购买涉事食品的学生都可要求相应赔偿。不过,这一情况有待相关部门进一步调查核实。“具体污染食品的范围和天数可能很难精确的查清,但至少当天和前后几天销售的食品应该都受到了污染。”他说。
(来源:中国新闻网)