喝奶茶、吃外卖……以后难见到它们了
新年伊始,在挥别过去一年的同时,我们也要和生活中常见的一位“老朋友”告别了。
奶茶店随手可取的塑料吸管,超市里几毛钱能买到的塑料袋,还有外卖中里三层外三层的塑料包装……这些日常生活中随处可见的塑料使用场景,可能都将随着“升级版限塑令”的落地发生变化。

饮品店里的纸质吸管。 中新网 左宇坤 摄
别了,塑料吸管
“这是奶茶史上最‘黑暗’的时代。”爱喝奶茶的颜小姐感慨道:“没有塑料吸管了,咬吸管的快乐没了,只能安慰自己这是为环保做贡献。”
在刚刚结束的元旦假期,如果你出门逛街喝奶茶的话一定也会发现,街头巷尾奶茶店里的吸管也已“新年大换新”。
2020年1月,国家发改委和生态环境部发布《关于进一步加强塑料污染治理的意见》,明确到2020年底,全国范围餐饮行业禁止使用不可降解一次性塑料吸管。

截图自《国家发展改革委、生态环境部关于进一步加强塑料污染治理的意见》
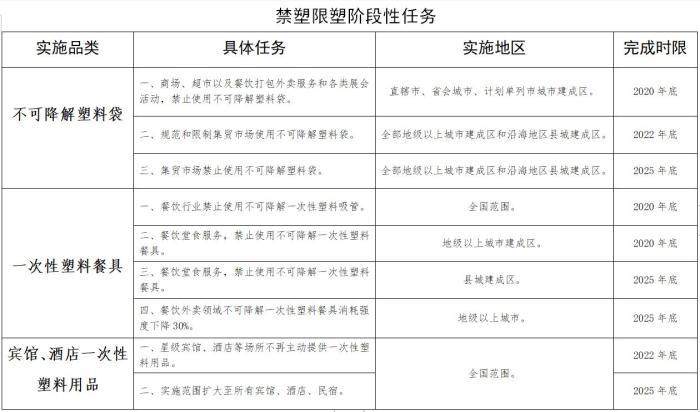
2020年8月,商务部办公厅发布关于进一步加强商务领域塑料污染治理工作的通知,公布禁塑限塑阶段性任务,要求到2020年底,直辖市、省会城市、计划单列市城市建成区的商场、超市以及餐饮打包外卖服务和各类展会活动禁止使用不可降解塑料袋,等等。

商务部公布的禁塑限塑阶段性任务。
据央视财经报道,2019年全国塑料制品累计产量8184万吨,其中塑料吸管近30000吨,约合460亿根,人均使用量超过30根。业内专家表示,塑料吸管的使用时间只有几分钟,但降解的时间可能长达500年。
北京市朝阳区一家瑞幸咖啡的柜台上,如今摆着两种颜色包装的吸管。据店员介绍,这两种只是粗细不同,材质是一样的,都是纸质的。
根据中新网的走访观察,星巴克、蜜雪冰城、茶百道、古茗等饮料品牌的吸管都选择了这种纸质的替代品。在北京市西城区一家Coco奶茶店,则依稀散落着几根塑料吸管。

北京一Coco奶茶店的吸管。 中新网 左宇坤 摄
“这是之前的库存,很多顾客不喜欢纸吸管想要塑料的,就把这些摆在外面,用完就进不到了。”Coco店员向中新网介绍,目前他们有两种新吸管,一种是PLA(聚乳酸)可降解材质,但因为放热饮里会立马软掉,所以只在冷饮中使用;另一种则是适用范围更广的纸吸管。
从吸管,到更多
据Coco奶茶店的店员介绍,除了吸管,“新限塑令”带来的变化还有很多,比如封口的塑料胶膜也变成了纸胶膜。
“而且目前店里有两种材质的奶茶杯,热饮用纸质杯,冷饮用透明杯。这种透明杯其实也不是普通塑料,而是一种新型环保材料,但听说之后也都将统一成更环保的纸质磨砂款。”店员表示。
在另一家奶茶品牌奈雪的茶门店,不只吸管变成了纸质,面包的内袋包装也由之前的塑料袋变成了可降解材料袋。据店员介绍,袋子刚换了没几天,就是在元旦前改的,和传统塑料袋比起来,这种材质的包装非常轻薄且软,承重力很弱,但作为内包装也足够了。
“从2020年9月开始,奈雪全国门店已经陆续更换为纸吸管和可降解吸管。在去年国庆中秋小长假8天时间里,奈雪全国门店共消耗了100多万根纸吸管,更有34万多位消费者选择直饮而不使用吸管。”奈雪的茶工作人员对中新网说,目前打包袋、面包内袋、奈雪餐具袋3件套、奶盖勺也已全面切换为环保材质。
除了新式茶饮品牌,很多我们熟悉的餐饮“老面孔”也纷纷“上新”。
2020年7月,麦当劳中国自北京、上海、广州、深圳等城市的近千家餐厅开始,逐步停用塑料吸管,新款饮料包装的杯盖上多了一个饮用口,采用直饮方式;肯德基则是自2021年1月起,全国6900余家餐厅全面停止使用塑料吸管,改用纸质款。
除了吸管,其他塑料环节也不能放过。如,2021年1月起,肯德基6300余家餐厅堂食、外带将用木质餐具替换一次性塑料餐具;3800余家肯德基外带、外卖中使用的塑料袋将全面更换为纸袋或可降解塑料袋。
外卖、商超也“换装”
外卖员小邵最近明显感受到,自己取到的餐食中,纸袋子变多了:“像那些没有汤的食物,可以说基本上都改用纸袋子了;就是有些汤汤水水,比如麻辣烫之类的,纸袋子实在不撑劲,还离不开塑料袋。”
包装袋也“变身”的原因,是包括北京、上海、浙江、江苏等地方发布的关于加强塑料污染治理的相关方案中,均对塑料袋的使用做出了要求,大趋势就是禁止使用不可降解塑料袋。
北京市海淀区的一家永和大王的店员告诉中新网,因为自家有不少液体产品,在“新限塑令”下为了防止渗漏主要采用了两种方法:一是把豆浆等饮品换成两层密封盖的包装,二是将外面套的一层塑料袋变为可降解塑料袋。
可降解塑料袋也广泛应用于各大商超。1月4日,中新网来到了北京市西城区一家盒马鲜生超市。在结算收银区墙面上,购物袋也已升级为可降解购物袋,价格也提升至大袋1元一个、中袋0.6元一个。盒马介绍,一次性吸管和门店使用餐具也全部更换为可降解材质或者可循环使用材质。
可降解产品们准备好了吗?
据外卖员小邵观察,总的来说,一些名气较大的连锁餐饮品牌都能较好地落实“新限塑令”,但在一些个人小店,以及农贸市场、路边摊贩等地方,不可降解塑料制品的使用仍然随处可见。
走访发现,价格是影响可降解塑料产品推广的最重要因素。
北京市一家超市的后勤工作人员告诉中新网,可降解塑料袋的价格能达到传统塑料袋价格的3-5倍。目前购物袋更换后,由消费者承担了高出的价格。但假如把生鲜区免费的连卷袋也统一更换,每个月超市就要增加十万元以上的支出。
“现在塑料袋都是免费给的,我们小本经营,不给肯定影响生意。”北京市一家农贸市场的经营户也表示,有时有人检查,他们会象征性地多收一毛钱。假如袋子价格贵了,本就不高的利润也会进一步压缩。
除了价格问题,替代品们的使用感受也有不尽如人意的地方。
“支持禁用塑料吸管,但要有好的替代产品,纸吸管的使用体验太差了。”不少消费者表示。除了有“纸筒味、胶水味、指甲油味”等奇怪的味道,有些纸质吸管存在遇水易化、遇热易软等现象,也让喝奶茶的体验感大大降低。
“这么多年没戒掉奶茶,纸质吸管让我成功了。”有网友感慨。

截图自网络。
不只是消费者,奶茶店的店员吐槽也不少。比如,因为纸质吸管不如塑料的坚硬,不少顾客反馈戳不穿封口的胶膜;而为了配合纸吸管的纸胶膜也不够结实,经常有顾客和外卖小哥的奶茶烂在包里或路上了。
“除了可降解塑料袋成本高以外,由于技术还未趋于成熟,非常容易撕烂,这就导致很多食物不能使用该类塑料袋装。”中国商业联合会专家委员会委员赖阳也曾表示。
但无论如何,塑料污染环境早已是全球性的问题,“限塑”是一个不可避免的趋势。如何研发出既符合政策规定,又成本适中、使用方便的代替品,需要行业企业多下力气。
有业内人士就认为,我国可降解塑料市场空间巨大,随着可降解塑料技术的提高,实现规模化生产后,成本问题可迎刃而解。
与可降解产品们相伴的日子,你准备好了吗?