河南省十四届人大一次会议举行第三次全体会议

1月17日下午,省十四届人大一次会议举行第三次全体会议,表决总监票人、监票人名单草案;选举河南省第十四届人民代表大会常务委员会主任、副主任、秘书长,选举河南省人民政府省长、副省长,选举河南省监察委员会主任,选举河南省高级人民法院院长,选举河南省人民检察院检察长,选举河南省第十四届人民代表大会常务委员会委员和河南省出席第十四届全国人民代表大会代表;表决河南省第十四届人民代表大会各专门委员会主任委员、副主任委员、委员名单草案。
大会执行主席楼阳生、王凯、孙守刚、陈舜、曲孝丽、陈星、赵钧、李亚、马懿、李公乐、何金平、刘玉江、宋争辉、孙运锋、张敏、郑海洋、胡道才、段文龙、杨青玖、刘尚进、刘南昌、张建慧、史秉锐、吉炳伟、苏晓红在主席台就座。马懿主持会议。
孔昌生、刘伟、周霁、江凌、王战营、安伟、张雷明在主席台就座。
王全书在主席台就座。
穆为民、徐济超、乔新江、祖雷鸣、黄雪平、孟双月、王京武在主席台就座。中央组织部督导组有关同志到会监督指导。
省十四届人大一次会议共有代表945人,出席第三次全体会议的880人,符合法定人数。
会议首先表决通过了总监票人、监票人名单。随后,大会开始选举。代表们认真填写选票,依次到指定票箱郑重投票。经过投票和统计回收选票,马懿宣布,所发选票全部收回,选举有效。
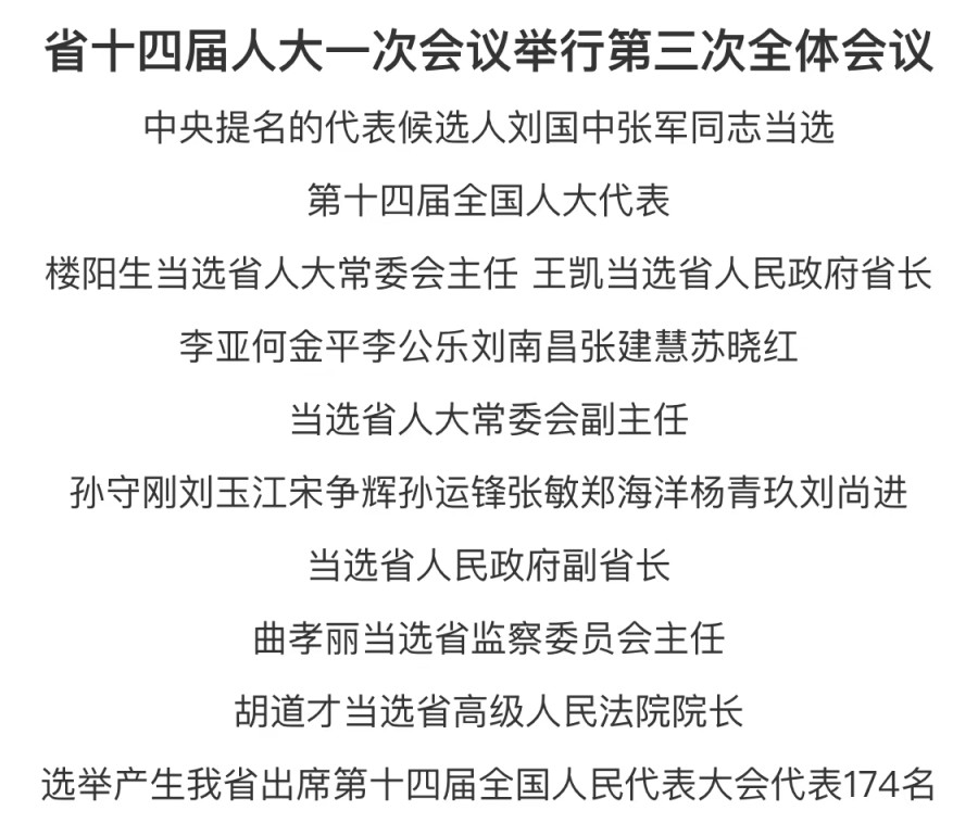
根据选举结果,楼阳生当选河南省第十四届人民代表大会常务委员会主任,李亚、何金平、李公乐、刘南昌、张建慧、苏晓红当选河南省第十四届人民代表大会常务委员会副主任,吉炳伟当选河南省第十四届人民代表大会常务委员会秘书长;王凯当选河南省人民政府省长,孙守刚、刘玉江、宋争辉、孙运锋、张敏、郑海洋、杨青玖、刘尚进当选河南省人民政府副省长;曲孝丽当选河南省监察委员会主任;胡道才当选河南省高级人民法院院长;大会选出了河南省人民检察院检察长,须报经最高人民检察院检察长提请全国人民代表大会常务委员会批准。
大会选举产生河南省第十四届人民代表大会常务委员会委员83人。大会选举产生河南省出席第十四届全国人民代表大会代表174人,中央提名的代表候选人刘国中、张军同志当选。
新当选和决定任命的国家工作人员进行了宪法宣誓。
(据河南日报)