多国热切期盼中国游客!一图读懂入境措施
来源:
中国新闻网
2023-01-12 11:44

1月8日,旅客在北京首都国际机场T3航站楼准备前往国际、港澳台出发口。中新社记者 侯宇 摄
泰国民航局透露,今年第一季度,将有约338个来自中国的航班飞抵素万那普机场。泰国旅游局表示,中国游客回流将进一步提振泰旅游业,预计今年第一季度赴泰中国游客将达到30万人次,全年接待中国游客将达到500万人次。

1月9日,泰国曼谷,泰国副总理兼卫生部长阿努廷(前右二)在机场致欢迎词。中新社发 赵婧楠 摄
来华人员在行前48小时进行核酸检测,结果阴性者可来华;
不再对入境人员实施全员核酸检测;
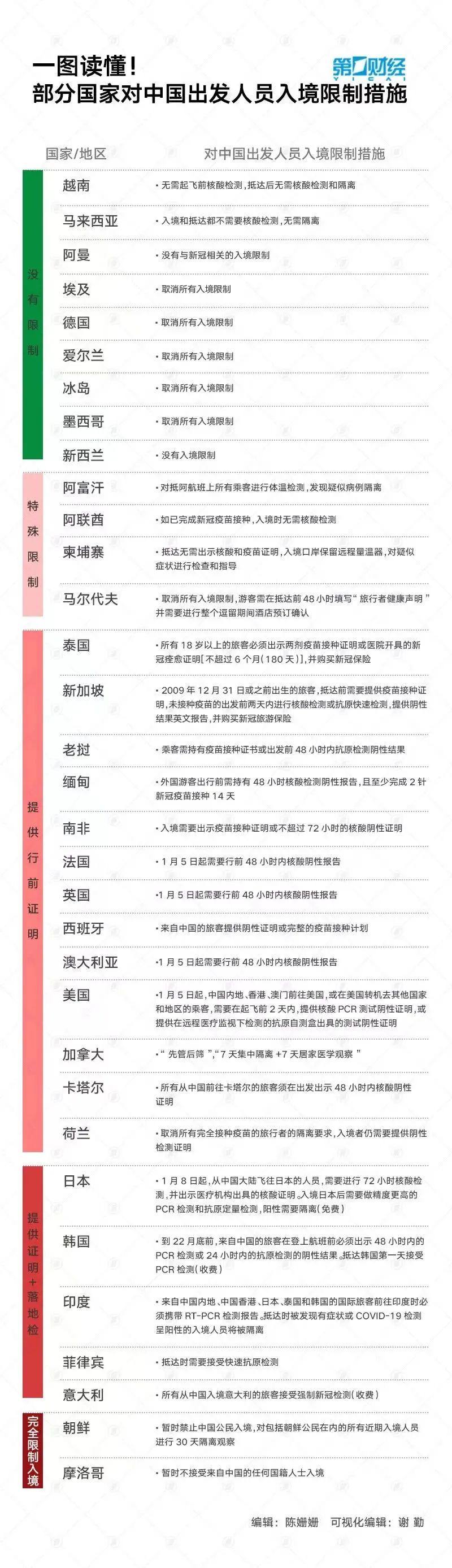
少数国家对中国出发人员入境采取限制措施

图片来源:第一财经
(来源:中国新闻网)
编辑:王亚平
统筹:王长善
最新评论
打开APP查看更多精彩评论