对乙酰氨基酚VS布洛芬谁更胜一筹?这个感染症状易被忽略,专家紧急提醒
来源:
新闻坊
2022-12-15 10:19
不少市民近日都开始自备

对乙酰氨基酚VS布洛芬第一局
有效性
结果:布洛芬胜

图片来源:药评中心
对乙酰氨基酚VS布洛芬第二局
安全性
结果:不分胜负

图片来源:药评中心
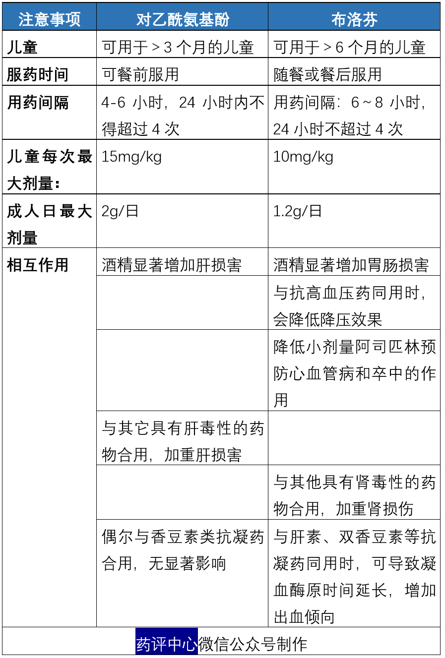
注意事项
结果:对乙酰氨基酚胜


目前虽然还没有最近变异株耳科症状的报道,但感染后仍建议关注听力情况,可以用手表,或手机小音量测试两个耳朵听力是否一致。如果发现听不清,或不一致,观察一段时间待病情稳定后,可到医院耳鼻咽喉科就诊。
(来源:新闻坊)
编辑:刘瑶
统筹:王长善
最新评论
打开APP查看更多精彩评论