郑州市启动首次申领居民身份证“跨省通办”
受理范围
公民离开常住户口所在地到我市合法稳定就业、就学、居住的,可以在我市现居地公安派出所直接首次申请领取居民身份证。
(一)年满16周岁公民,向现居住地就近的公安派出所提出首次申领居民身份证“跨省通办”申请,填写《居民身份证异地受理登记表》,交验居民户口簿和合法稳定就业、就学、居住的其中一种证明材料,确认提交信息的准确、真实性,签订书面承诺书。
(二)未满16周岁公民,在监护人陪同下向现居住地就近的公安派出所提出首次申领居民身份证“跨省通办”申请,填写《居民身份证异地受理登记表》,交验申请人居民户口簿(如未登记与监护人亲属关系还需提交出生医学证明等其他证明监护关系的材料);监护人居民身份证;监护人合法稳定就业、居住或者申请人合法稳定就学的其中一种证明材料,确认提交信息的准确、真实性,签订书面承诺书。
受理流程
受理地公安机关核验申请材料,符合条件的现场采集申请人人像、指纹信息,其中,未满16周岁公民申请办证的,须拍照留存与监护人同框的图像信息。
证件制作发放
受理信息传送至申请人常住户口所在地公安机关审核,可确认申请人身份信息准确无误的,于五个工作日内审核签发。对申请人身份信息存疑的,经核查仍难以确认身份的,申请人需回常住户口所在地公安机关申领居民身份证。常住户口所在地公安机关审核签发后,河南省公安厅证件制作中心按照规范完成证件制作,在法定时限内将证件分发至受理点或直接通过邮政寄递至申请人或监护人。
证件领取
申请人凭领证回执到受理点领取居民身份证的,现场核验证件信息,比对指纹信息,并在《居民身份证异地受理登记表》上签字确认;委托亲属到受理点代为领取的,代领人出示本人居民身份证、领证回执和书面委托书,并在《居民身份证异地受理登记表》上签字确认。
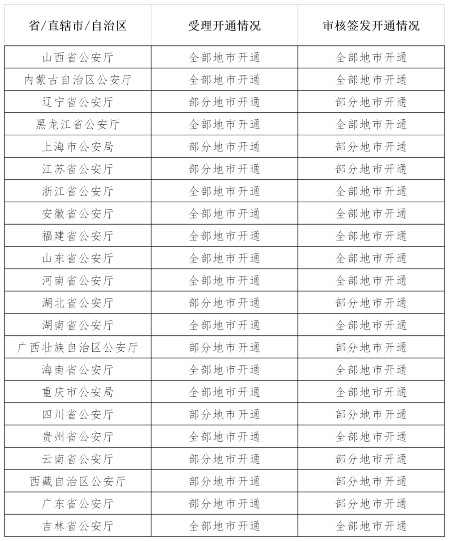
下一步,河南省公安机关将按照公安部统一部署要求,积极加强与全国其他省市的协同配合,逐步扩大群众首次申领居民身份证“跨省通办”业务受理范围。群众在首次申领居民身份证“跨省通办”时,请先查询当地公安机关业务开通情况。
目前开通首次申领居民身份证“跨省通办”试点工作的省份:

(来源:郑州警民通)