河南省发布2023年普通高校招生体育类专业招生考试有关事宜的说明
为做好我省2023年普通高校体育类专业招生工作,现将有关事宜说明如下:
一、报名
报考体育教育、社会体育、休闲体育等使用我省体育专业统考成绩作为录取依据的相关专业的考生(简称“高考体育类”),均须参加河南省2023年普通高校招生统一报名。
二、考试
(一)专业考试
1.我省2023年体育专业省统考拟于3月-5月进行,时间、地点、组织方式将根据疫情防控形势另行通知。
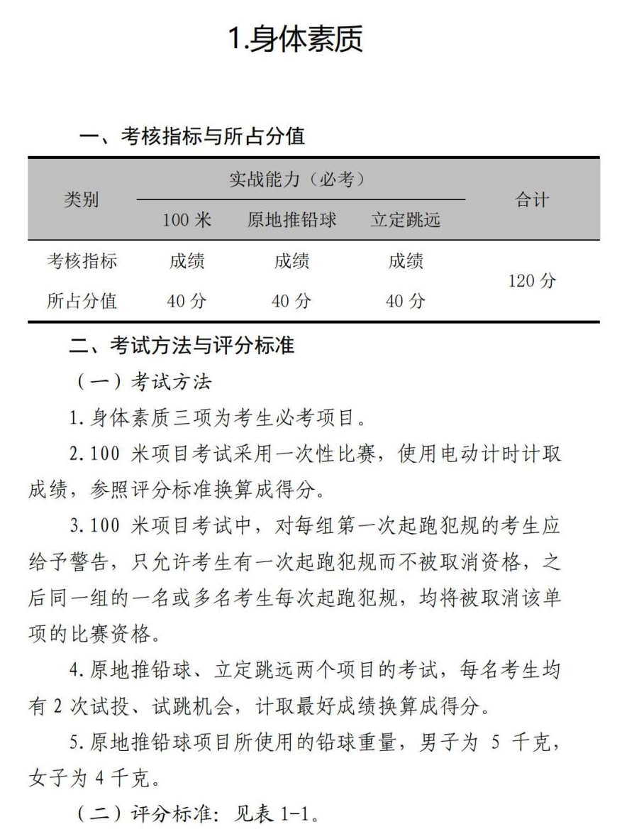
2.体育专业省统考考试科目、分值仍按照2022年的政策执行。即:身体素质考试为必考科目,共3项(立定跳远、100米、原地掷铅球),每项40分,满分120分;专项技术满分30分;总分满分为150分。因疫情防控需要继续暂停专项技术考试,该项成绩以满分计入总分。
3.成绩计算办法:通知考生的专业成绩为整数,总分合成后,小数点后十分位四舍五入取整。
4.考试内容和评分标准详见附件。
(二)文化考试
考生须参加我省组织的2023年普通高校招生全国统一文化考试。
三、分数线的划定
依据“高考体育类”考生体育专业省统考成绩、高考文化成绩和招生计划数的一定比例,按文、理科分别划定本、专科的专业和文化控制分数线。
四、志愿设置及投档办法
(一)志愿设置
我省“高考体育类”本、专科批次实行平行志愿,每个批次设9个志愿,“1个学校+1个专业”为1个志愿,不设调剂志愿。
考生在提前批填报体育类专业志愿,不得兼报同批次其他类别志愿,但可兼报其他批次的志愿。
(二)投档办法
1.“高考体育类”本科:由招生院校确定本校在我省体育类各专业的投档排序成绩计算办法,按照考生所报志愿,在文化、专业成绩均达到体育本科控制分数线基础上,分别计算出考生的投档排序成绩,由计算机根据考生平行志愿的自然顺序和对应的投档排序成绩逐一进行检索匹配,当符合投档要求的考生志愿全部检索完毕后,将考生电子档案一次性投给招生院校。
2.“高考体育类”专科:按照我省统一投档排序成绩计算办法,在文化、专业成绩均达到体育专科控制分数线基础上,计算出考生投档排序成绩,将排序成绩从高分到低分排位,按招生院校计划的100%比例,将考生电子档案一次性投给院校。
五、注意事项
根据教育部有关要求,每个考生只允许有一个考生号, 报考运动训练、武术与民族传统体育专业(以下简称“体育单招”)或高水平运动队的考生均须参加统一报名。相关要求如下:
(一)只报考“体育单招”的考生
须按普通高考文(理)科报名并选择“兼报体育单招”选项。考生不需要参加我省体育专业统一考试及高考文化考试,但须参加 “体育单招”文化课全国统一考试,具体安排另行通知。
(二)只报考高校高水平运动队的考生
须按普通高考文(理)科报名。考生不需要参加我省体育专业统一考试,参加文化课考试的类型需依据考生运动技术等级由招生院校确定,具体安排另行通知。
(三)兼报类型的考生
如“体育单招”考生或高水平运动队考生参加“体育专业省统考”,须按“高考体育类”报名(“体育单招”考生仍须选择“兼报体育单招”选项),并参加我省体育专业省统考及高考文化考试。
附件:河南省普通高校招生体育类专业身体素质考试内容和评分标准





(来源:河南省教育考试院“招生考试之友”)