放权赋能!河南再赋予县(市)86项经济社会管理权限
河南省人民政府办公厅
关于进一步深化县域放权赋能改革的意见
豫政办〔2022〕99号
各省辖市人民政府,济源示范区、航空港区管委会,省人民政府各部门:
为进一步深化县域放权赋能改革,持续激发县域发展活力,加快推动县域经济高质量发展,经省政府同意,现提出如下意见,请认真贯彻落实。
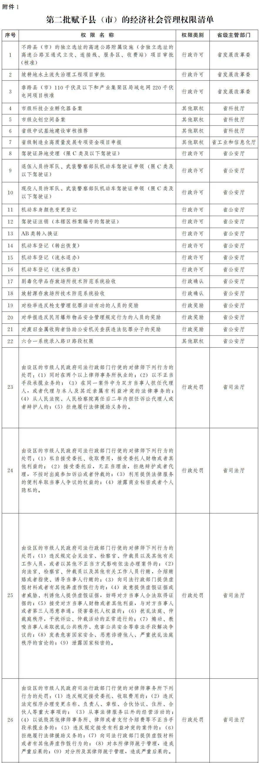
一、赋予县(市)更多经济社会管理权限。通过自下而上、上下结合的方式,汇总梳理县(市)权限需求,聚焦促进县域经济发展、完善基层治理、更好服务群众,赋予县(市)第二批86项经济社会管理权限。同时,对第一批下放权限中缺乏承接条件的2项予以收回。各地要按照《中共河南省委河南省人民政府关于印发推进新发展格局下河南县域经济高质量发展的若干意见(试行)的通知》(豫发〔2021〕23号)、《河南省人民政府办公厅关于加强放权赋能改革后续工作的通知》(豫政办〔2021〕70号)要求,做好第二批赋予县(市)权限的下放、移交、承接工作,相关工作要于2022年12月31日前完成。
二、进一步加强业务培训。省、市级相关部门要按照“先培训后移交”“谁下放、谁培训”的原则,通过举办培训班、召开视频会议、驻点指导、跟班学习等方式,抓好业务培训工作,培训工作要于2022年12月31日前完成。要建立常态化培训机制,将下放的政务服务事项纳入部门年度培训计划,原则上每年度安排业务培训不少于2次,确保工作人员先培训后上岗,熟悉相关政策法规、业务流程、操作方法等。
三、加快推进进厅上网。下放的政务服务事项要按照应进必进原则进驻政务服务大厅。省直相关部门要加强与省行政审批政务信息管理局对接,及时申请调整《河南省政务服务事项基本目录》。省行政审批政务信息管理局统一发布政务服务事项基本目录调整清单,各地要做好衔接工作,相关调整工作要于2022年12月31日前完成。省直相关部门要及时将相关网络端口开通至县(市),做到应开尽开;确不能开通的,要畅通线下办理渠道,优化线下办理流程,确保业务顺畅办理。
四、及时调整权责清单。省委编办要指导各地编制部门按照权责一致要求,进一步厘清涉改部门职责边界,及时调整市、县两级涉改部门权责清单,并在政府门户网站予以公布,权责清单调整及公布工作要于2022年12月31日前完成。因法律、法规或部门规章修改导致相关权限被取消的,省直相关部门要及时报省委编办备案。
五、持续加强后续监管。省直相关部门要指导下级部门明确下放权限的后续监管责任,厘清省、市、县三级监管职责边界。县级要认真履行主体责任,省、市级要履行监管、指导、服务责任,做到放权不放责、监管不缺位。要创新监管方式,采取“双随机、一公开”等方式加强重点领域监管,及时发现和纠正违规行为。
附件:1.第二批赋予县(市)的经济社会管理权限清单
2.第一批赋予县(市)的经济社会管理权限调整清单
2022年10月18日



(来源:河南发布微信公众号)