第32届中国新闻奖、第17届长江韬奋奖评选结果公示
来源:
央视新闻
2022-09-23 12:09
2317
自9月23日起,中国记协在中国记协网、新华网公示第32届中国新闻奖、第17届长江韬奋奖评选结果。详情>>
本届中国新闻奖共评选出380件拟获奖作品,其中特别奖3件、一等奖73件、二等奖116件、三等奖188件;评选出长江韬奋奖拟获奖者20名,其中长江系列10名、韬奋系列10名。同时公示的还有本届《中国新闻奖、长江韬奋奖评选细则》和评委名单。
公示时间为9月23日中午12时至10月9日中午12时,在此期间,社会各界均可通过电话、传真、信函、电子邮件等方式对评选结果发表意见,进行监督和评议。中国记协评奖办公室将认真受理,并将对有关举报进行核查和处理。公示结束后,中国记协评奖办公室将正式公布获奖结果。
中国记协评奖办公室电话:010-61002846
邮箱:5826@vip.163.com
地址:北京市东城区珠市口东大街7号
邮编:100062
特别奖(共计:3件)

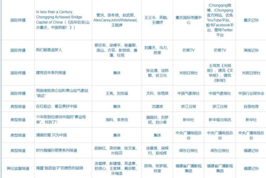
一等奖(共计:73件)




















三等奖(共计:188件)












长江系列(10人)

韬奋系列(10人)

(来源:央视新闻)
编辑:李记波
统筹:王长善
最新评论
打开APP查看更多精彩评论