能者上、优者奖、庸者下、劣者汰!中办印发《推进领导干部能上能下规定》
9月19日,新华网发布消息称,近日,中共中央办公厅印发了《推进领导干部能上能下规定》,并配发了《规定》全文。

值得一提的是,在7年前(2015年6月26日),中共中央政治局召开会议,那次会议审议通过了《关于推进领导干部能上能下的若干规定(试行)》。
当时的会议提到,此举是“全面从严治党、从严管理干部的重要举措”,对“解决为官不正、为官不为、为官乱为等问题具有重要意义”。
当时,中新社曾发文评论称,上述近3000字的文件可谓条条关联官员的“乌纱帽”,被视为是中共十八大以来关于干部人事制度改革最重要的文件。
时隔7年之后,2022年8月19日,中共中央政治局常委会会议对上述文件予以修订,2022年9月8日中共中央办公厅发布。

2015年

记者注意到,与2015年相比,修改之后的《规定》,全文由19条调整为18条,有不少新增内容。
其一,新增“优者奖”等内容。
2015年的试行文件规定,推进领导干部能上能下,“着力解决为官不正、为官不为、为官乱为等问题”“推动形成能者上、庸者下、劣者汰的用人导向和从政环境”。
2022年发布的修订文件提到,推进领导干部能上能下,“着力解决不担当、不作为、乱作为等问题”“推动形成能者上、优者奖、庸者下、劣者汰的用人导向和从政环境”。
另外,最新的文件明确,“国有企业、事业单位中担任领导职务的人员,参照本规定执行”。
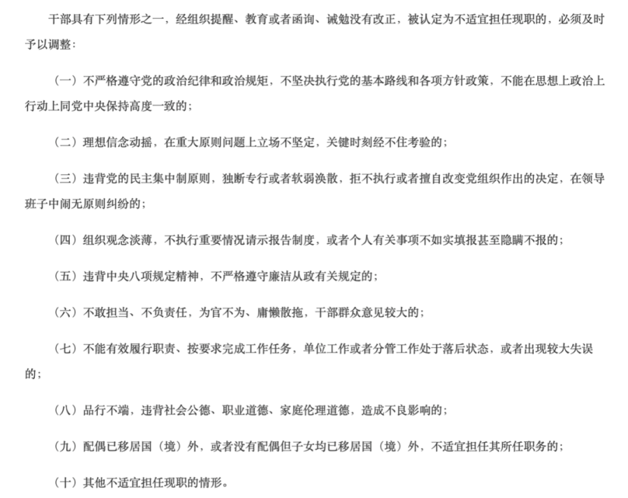
其二,“不适宜担任现职”的情形增加至15种。
2015年的试行文件中,明确了10种“不适宜担任现职”的情形,修订后的文件这类情形增加为15种。

2022年的文件明确,不适宜担任现职,主要指干部的德、能、勤、绩、廉与所任职务要求不符,不宜在现岗位继续任职。
(一)政治能力不过硬,缺乏应有的政治判断力、政治领悟力、政治执行力,在不折不扣贯彻落实党中央决策部署、结合实际推动落地见效上存在明显差距的;
(二)理想信念动摇,在涉及党的领导、中国特色社会主义制度等重大原则问题上立场不坚定、态度暧昧,关键时刻经不住考验的;
(三)担当和斗争精神不强,在事关党和国家利益、人民群众生命财产安全等紧要关头临阵退缩,在急难险重任务、重大风险考验面前消极逃避或者应对处置不力的;
(四)政绩观存在偏差,不能坚持以人民为中心的发展思想,不能准确把握新发展阶段、完整准确全面贯彻新发展理念,在构建新发展格局、推动高质量发展上不积极不作为,搞“形象工程”、“政绩工程”乱作为的;
(五)违背党的民主集中制原则,独断专行或者软弱涣散、自行其是,不执行或者擅自改变组织作出的决定,在领导班子中闹无原则纠纷,或者任人唯亲、拉帮结派,破坏所在地方、单位政治生态的;
(六)组织观念淡薄,不严格执行重大事项请示报告、个人有关事项报告等制度,无正当理由拒不执行组织的分配、调动、交流等决定的;
(七)事业心和责任感不强,精神状态差,对职责范围内的事项敷衍塞责,对群众急难愁盼问题不上心、不尽力,工作推拖绕躲、贻误事业发展的;
(八)领导能力不足,不能有效履行职责、按要求完成目标任务,重大战略、重要改革、重点工作推进不力,所负责的工作较长时间处于落后状态或者出现较大失误的;
(九)违规决策或者决策论证不充分、不慎重,造成公共资金、国有资产、国有资源损失浪费,生态环境破坏,公共利益损害等后果的;
(十)作风不严不实,执行中央八项规定精神不严格,形式主义、官僚主义问题突出,造成不良影响的;
(十一)品行不端,行为失范,违背社会公德、职业道德、家庭美德,造成不良影响的;
(十二)因存在配偶、子女移居国(境)外,配偶、子女及其配偶经商办企业等情况,按照有关规定需要组织调整的;
(十三)年度考核被确定为不称职,或者连续两年被确定为基本称职,以及民主测评优秀和称职得票率达不到三分之二,经认定确属不适宜担任现职的;
(十四)因健康原因无法正常履行工作职责1年以上的;
(十五)其他不适宜担任现职的情形。
与2015年的文件相比,修订后的规定还明确了不少内容。
比如,在“理想信念动摇”方面,明确了“重大原则问题”是“涉及党的领导、中国特色社会主义制度等”,除了立场不坚定之外,“态度暧昧”也是新增内容。
对“担当和斗争精神不强”也进行了更为详细的阐释——在事关党和国家利益、人民群众生命财产安全等紧要关头临阵退缩,在急难险重任务、重大风险考验面前消极逃避或者应对处置不力的。
另外,修订后的规定还明确,对非个人原因或者健康原因不能胜任现职岗位的,应当从事业需要和关心爱护干部出发,予以妥善安排。
还有一个细节。
2015年的文件明确,“干部具有下列情形之一,经组织提醒、教育或者函询、诫勉没有改正,被认定为不适宜担任现职的,必须及时予以调整”。
2022年修订后的文件明确,“干部具有下列情形之一,被认定为不适宜担任现职,应当及时予以调整”。删除了“经组织提醒、教育或者函询、诫勉没有改正”这一前置条件。
第三,对不适宜担任现职干部如何调整,新修订的文件增加了“平职调整”“符合提前退休条件的可以办理提前退休”等情形。
2015年的文件规定:
对不适宜担任现职干部,应当根据其一贯表现和工作需要,区分不同情形,采取调离岗位、改任非领导职务、免职、降职等方式予以调整。对非个人原因不能胜任现职岗位的,应当予以妥善安排。
修订后的文件是这么规定的:
对不适宜担任现职干部,应当根据其一贯表现和工作需要,区分不同情形,采取平职调整、转任职级公务员、免职、降职等方式予以调整,符合提前退休条件的可以办理提前退休。
第四,新修订的文件明确,“对被调整的干部,应当跟踪了解其思想动态和工作状况”。
对被调整的干部,应当跟踪了解其思想动态和工作状况,有针对性地做好教育管理工作。根据工作需要,对认真汲取教训、积极努力工作,德才表现和工作实绩突出且经考察符合任职条件的,可以进一步使用、晋升职级或者提拔职务。
《规定》全文如下:
推进领导干部能上能下规定
(2015年6月26日中共中央政治局会议审议批准 2015年7月19日中共中央办公厅发布 2022年8月19日中共中央政治局常委会会议修订 2022年9月8日中共中央办公厅发布)
第一条 为了全面推进党的政治建设、思想建设、组织建设、作风建设、纪律建设,健全能上能下的选人用人机制,建设德才兼备、忠诚干净担当的高素质专业化干部队伍,完善从严管理干部队伍制度体系,根据《中国共产党组织工作条例》、《党政领导干部选拔任用工作条例》等党内法规和《中华人民共和国公务员法》等法律,制定本规定。
第二条 推进领导干部能上能下,坚持以习近平新时代中国特色社会主义思想为指导,贯彻新时代党的建设总要求和新时代党的组织路线,落实新时代好干部标准,坚持党要管党、全面从严治党,坚持实事求是、公道正派,坚持事业为上、人事相宜,坚持依法依规、积极稳妥,着力解决不担当、不作为、乱作为等问题,促使领导干部自觉践行“三严三实”要求,推动形成能者上、优者奖、庸者下、劣者汰的用人导向和从政环境。
第三条 本规定适用于各级党的机关、人大机关、行政机关、政协机关、监察机关、审判机关、检察机关,以及列入公务员法管理的其他机关和参照公务员法管理的机关(单位)中担任领导职务的干部。国有企业、事业单位中担任领导职务的人员,参照本规定执行。
第四条 推进领导干部能上能下,重点是解决能下问题。应当结合实际分类施策,严格执行问责、党纪政务处分、组织处理、辞职、职务任期、退休等有关制度规定,畅通干部下的渠道。
本规定主要规范对不适宜担任现职干部的领导职务所作的组织调整。
第五条 不适宜担任现职,主要指干部的德、能、勤、绩、廉与所任职务要求不符,不宜在现岗位继续任职。干部具有下列情形之一,被认定为不适宜担任现职,应当及时予以调整:
(一)政治能力不过硬,缺乏应有的政治判断力、政治领悟力、政治执行力,在不折不扣贯彻落实党中央决策部署、结合实际推动落地见效上存在明显差距的;
(二)理想信念动摇,在涉及党的领导、中国特色社会主义制度等重大原则问题上立场不坚定、态度暧昧,关键时刻经不住考验的;
(三)担当和斗争精神不强,在事关党和国家利益、人民群众生命财产安全等紧要关头临阵退缩,在急难险重任务、重大风险考验面前消极逃避或者应对处置不力的;
(四)政绩观存在偏差,不能坚持以人民为中心的发展思想,不能准确把握新发展阶段、完整准确全面贯彻新发展理念,在构建新发展格局、推动高质量发展上不积极不作为,搞“形象工程”、“政绩工程”乱作为的;
(五)违背党的民主集中制原则,独断专行或者软弱涣散、自行其是,不执行或者擅自改变组织作出的决定,在领导班子中闹无原则纠纷,或者任人唯亲、拉帮结派,破坏所在地方、单位政治生态的;
(六)组织观念淡薄,不严格执行重大事项请示报告、个人有关事项报告等制度,无正当理由拒不执行组织的分配、调动、交流等决定的;
(七)事业心和责任感不强,精神状态差,对职责范围内的事项敷衍塞责,对群众急难愁盼问题不上心、不尽力,工作推拖绕躲、贻误事业发展的;
(八)领导能力不足,不能有效履行职责、按要求完成目标任务,重大战略、重要改革、重点工作推进不力,所负责的工作较长时间处于落后状态或者出现较大失误的;
(九)违规决策或者决策论证不充分、不慎重,造成公共资金、国有资产、国有资源损失浪费,生态环境破坏,公共利益损害等后果的;
(十)作风不严不实,执行中央八项规定精神不严格,形式主义、官僚主义问题突出,造成不良影响的;
(十一)品行不端,行为失范,违背社会公德、职业道德、家庭美德,造成不良影响的;
(十二)因存在配偶、子女移居国(境)外,配偶、子女及其配偶经商办企业等情况,按照有关规定需要组织调整的;
(十三)年度考核被确定为不称职,或者连续两年被确定为基本称职,以及民主测评优秀和称职得票率达不到三分之二,经认定确属不适宜担任现职的;
(十四)因健康原因无法正常履行工作职责1年以上的;
(十五)其他不适宜担任现职的情形。
第六条 党委(党组)及其组织(人事)部门按照干部管理权限,履行组织调整的有关职责。
各级组织(人事)部门应当把功夫下在平时,深化对干部的日常了解,定期分析研判考核考察、巡视巡察、审计、统计、个人有关事项报告、民主评议、信访举报等有关领导班子和干部队伍情况,动态掌握干部现实表现,对存在苗头性、倾向性或者轻微问题的,及时予以提醒、谈话、函询、批评教育、责令检查或者诫勉,对不适宜担任现职的及时启动调整程序。
第七条 调整不适宜担任现职干部,一般按照以下程序进行:
(一)核实认定。组织(人事)部门综合分析各方面情况,对不适宜担任现职的情形进行核实,作出客观评价和准确认定。注重听取群众反映、了解群众口碑,特别是听取工作对象、服务对象等相关人员的意见。必要时可以与干部本人谈话听取说明。
(二)提出建议。组织(人事)部门根据调查核实和分析研判结果,对不适宜担任现职干部提出调整建议。调整建议包括调整原因、调整方式、安排去向等内容。
(三)组织决定。党委(党组)召开会议集体研究,作出调整决定。作出决定前,应当听取有关方面意见。涉及干部双重管理的,主管方应当按照有关规定程序征求协管方意见。
(四)谈话。党委(党组)或者组织(人事)部门负责同志与调整对象进行谈话,宣布组织决定,认真细致做好思想工作。
(五)按照有关规定履行任免程序。一般在1个月内办理调整干部工资、待遇等方面的手续。对选举和依法任免的干部,按照有关法律法规、章程和规定的程序进行。
第八条 干部本人对调整决定不服的,可以按照有关规定申请复核或者提出申诉。复核、申诉期间不停止调整决定的执行。
第九条 对不适宜担任现职干部,应当根据其一贯表现和工作需要,区分不同情形,采取平职调整、转任职级公务员、免职、降职等方式予以调整,符合提前退休条件的可以办理提前退休。
对非个人原因或者健康原因不能胜任现职岗位的,应当从事业需要和关心爱护干部出发,予以妥善安排。
调整不适宜担任现职干部,原则上在职数范围内安排。暂时超职数的,应当报经上一级党委组织部门和机构编制部门同意,并明确消化时限,一般应在1年内消化。
第十条 对被调整的干部,应当跟踪了解其思想动态和工作状况,有针对性地做好教育管理工作。根据工作需要,对认真汲取教训、积极努力工作,德才表现和工作实绩突出且经考察符合任职条件的,可以进一步使用、晋升职级或者提拔职务。
第十一条 各级组织(人事)部门应当对不适宜担任现职干部的调整原因、安排方式和后续管理等情况进行纪实,每年1月底前向上一级党委组织部门报备上年度相关情况。
第十二条 健全和落实推进领导干部能上能下工作责任制,党委(党组)应当坚决扛起主体责任,党委(党组)书记应当切实履行第一责任人的责任,组织(人事)部门应当自觉承担具体工作责任,坚持原则、敢于负责,做到真管真严、敢管敢严、长管长严,结合日常干部选拔任用、管理监督、领导班子换届等工作,推进能上能下常态化。
第十三条 坚持严管和厚爱结合、激励和约束并重,落实“三个区分开来”要求,正确把握政策界限,保护干部干事创业、改革创新的积极性,宽容改革探索、先行先试等工作中的失误。
第十四条 严明推进领导干部能上能下工作纪律,不得搞好人主义,不得避重就轻、以党纪政务处分规避组织调整或者以组织调整代替党纪政务处分,不得借机打击报复。
第十五条 积极营造推进领导干部能上能下的制度环境和舆论氛围,加强督促检查,把本规定执行情况纳入党委(党组)履行全面从严治党主体责任、“一报告两评议”、巡视巡察、选人用人专项检查等内容,纳入党委(党组)书记年度考核述职内容。对严重不负责任,或者违反有关工作纪律要求的,应当追究党委(党组)及其组织(人事)部门主要负责人和有关领导成员、直接责任人的责任。
第十六条 各地区各部门可以根据本规定,结合自身实际,制定实施细则。
第十七条 本规定由中央组织部负责解释。
第十八条 本规定自发布之日起施行。
(来源:政知道)