河南中小学教资面试报名今日启动!这些事项要牢记
河南省2020年下半年中小学教师资格考试面试网上报名定于12月10日启动,政策明确,报名资格审查贯穿教师资格考试、认定的全过程,若在审核、面试阶段发现考生重要信息存在虚假填报或填报不实,将会被取消“报名资格”或“考试成绩”。
流程:网上报名、现场确认、考生缴费
《关于2020年下半年中小学教师资格考试面试有关事项的公告》显示,12月10日—13日,考生可登录教育部考试中心的中小学教师资格考试网站(http://ntce.neea.edu.cn)进行网上报名。
河南省中小学教师资格考试以省辖市(含济源示范区)为考区,共设18个考区,考生可根据自身情况选择考区内的现场确认地点。现场确认时间为12月10~14 日(8:30~12:00,14:30~17:30),现场确认通过后,考生须在12月16日24:00前完成网上缴费。未经现场确认、未按规定时间缴纳报名考试费的人员,视为自动放弃本次报考。
准考证由考生自行登录教育部考试中心的中小学教师资格考试网站(http://ntce.neea.edu.cn)进行下载、打印,准考证打印2021年1月4日开始,打印后须保持纸面整洁,并不可折叠。全省面试开始时间为2021月1月9日,考生所在考点和场次由报名系统随机生成,考生应按准考证上注明的场次和时间到达考点参加面试。
注意:禁止培训机构或学校团体代考生报名
省招生办提醒考生登录省教育厅网站查询公告,详细了解报考条件等相关要求后再开始报名。
考生本人通过教育部考试中心中小学教师资格考试网(http://ntce.neea.edu.cn)的报名系统进行报名,并对本人所填报的个人信息和报考信息真实性、准确性负责。禁止培训机构或学校团体替代考生报名。如因委托培训机构或他人代理报名造成报名信息错误,后果由考生本人承担。
考生网上提交报名信息后,须在规定时间内携带本人有关材料前往相应考区(网上报名选择考区)指定的地点进行现场确认审核,审核通过后,须及时缴费,方可完成报名。若未在规定时间提交报名信息,或没有前往现场确认审核,没有及时缴费,视为放弃当次报考。考生个人网上报名完成后,报名网页显示为“待审核”状态,考生经过现场确认审核后,报名网页显示为“审核通过”,网上缴费成功后网页显示“支付成功”,则面试报名全部完成。
附:
面试报名流程图

网上支付流程图

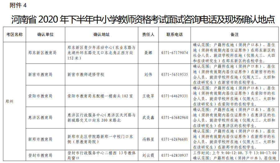
现场确认地点及电话











