中国乒协公布成都世乒赛选拔办法,樊振东、孙颖莎等已获资格
来源:
@央视网体育
2022-08-24 22:10
2071
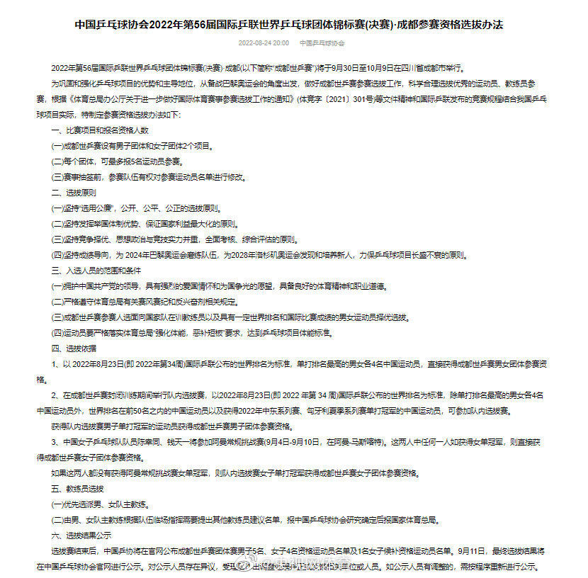
中国乒协24日公布了成都世乒赛团体赛选拔办法。将以2022年8月23日(即 2022年第34周)国际乒联公布的最新世界排名为标准,单打排名最高的男女各4名选手(男队樊振东、马龙、梁靖崑、王楚钦;女队孙颖莎、陈梦、王曼昱、王艺迪),直接获得成都世乒赛男女团体赛参赛资格。
在成都世乒赛封闭训练期间举行队内选拔赛,以2022年8月23日(即 2022 年第 34 周)国际乒联公布的世界排名为标准,除单打排名最高的男女各4名中国运动员外,世界排名在前50名之内的中国运动员以及获得2022年中东系列赛、匈牙利夏季系列赛单打冠军的中国运动员,可参加队内选拔赛。获得队内选拔赛男子单打冠军的运动员获得成都世乒赛男子团体参赛资格。
选拔赛结束后,中国乒协将在官网公布成都世乒赛团体赛男子5名、女子4名资格运动员名单及1名女子候补资格运动员名单。9月11日,最终选拔结果将在中国乒乓球协会官网进行公示。
(来源:@央视网体育)
编辑:王晨
统筹:王长善
最新评论
打开APP查看更多精彩评论