持续更新|2022年各地高考分数线汇总

详情请点击
愿见者金榜题名!2022年高考分数线23日起陆续公布,志愿填报工作将开启。
教育部郑重提醒广大考生和家长,社会上有机构或个人向考生和家长开展的“高价”志愿填报咨询活动,存在政策解读不精准、信息提供不准确、费用收取不规范甚至诈骗等问题。请考生综合参考本地招生考试机构和所在中学、有关高校提供的咨询服务信息,结合本人实际情况,自主合理填报,切勿轻信所谓的“高价”志愿填报咨询服务。
以下为刚刚发布的各省份2022年高考分数线
★2022年海南高考分数线:
★2022年山东高考分数线:
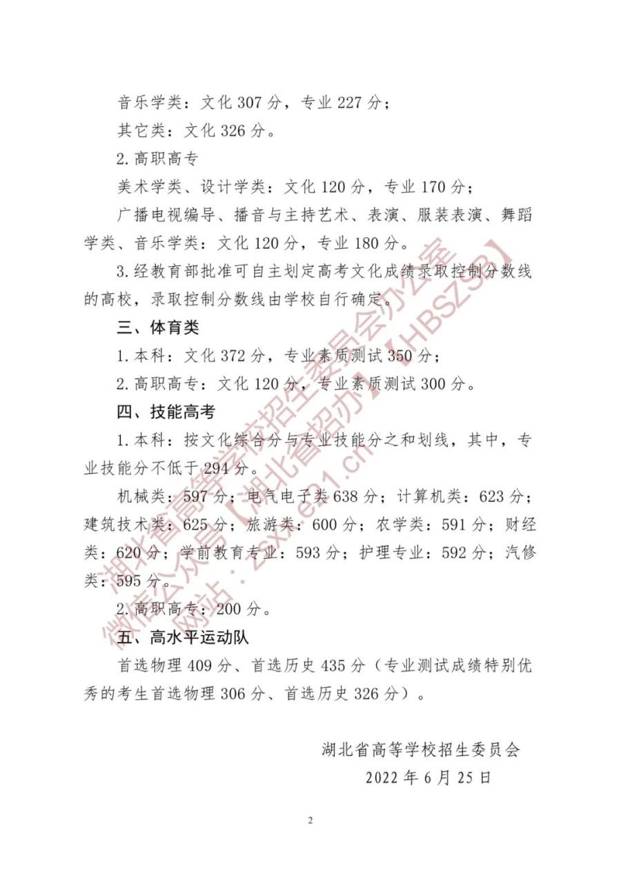
1.普通类:特殊类型招生控制线513分,一段线437分,二段线150分。“3+2对口贯通分段培养”高职志愿填报资格线为387分。
2.艺术类:文学编导类、播音主持类、摄影类本科文化控制线437分,美术类、音乐类、书法类、航空服务艺术类本科文化控制线327分,舞蹈类、影视戏剧表演类、服装表演类本科文化控制线284分;专科文化控制线150分。独立设置的艺术院校和参照执行的艺术类专业,由院校自主划定本科文化控制线。
3.体育类:一段线583分;二段线474分。体育类分数线是按照综合分数划定,不是单纯的文化成绩,故分数较高。
4.高水平运动员文化录取控制线为普通类一段线。其中在教育部“阳光高考”平台公示可享受65%优惠分值的考生,按普通类一段线的65%、即284分执行。
★2022年西藏高考分数线:
★2022年湖北高考分数线:

★2022年河南高考分数线:
本科一批文科527分,理科509分;
本科二批文科445分,理科405分;
高职高专批文科190分,理科190分。

★2022年新疆高考分数线:

★2022年河北高考分数线:
河北省教育考试院网站公布2022年河北省普通高校招生各批各类录取控制分数线,其中本科历史科目组合443分、物理科目组合430分。

★2022年江苏高考分数线:
6月24日,江苏省2022年普通高校招生第一阶段录取控制分数线公布。
本科历史等科目类471分、物理等科目429分。
体育类本科历史等科目类文化385分专业110分、物理等科目类文化385分专业110分。
艺术类本科统考美术历史等科目类文化367分专业170分、物理等科目类文化367分专业170分;音乐(声乐、器乐)历史等科目类文化340分专业145分、物理等科目类文化308分专业145分;编导历史等科目类文化420专业135分、物理等科目类文化400分专业135分。
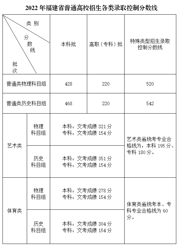
★2022年福建高考分数线:

★2022年贵州高考分数线:
文史、理工类最低投档控制分数线
第一批本科院校:
理工类451分,文史类549分。
第二批本科院校:
理工类360分,文史类471分。
高职(专科)院校:
理工类180分,文史类180分。
★2022年天津高考分数线:
普通本科录取控制分数线为463分
★2022年陕西高考分数线:
本科一批
录取最低控制分数线
文史类:484
理工类:449
本科二批
录取最低控制分数线
文史类:400
理工类:344
高职(专科)
录取最低控制分数线
文史类:150
理工类:150
★2022年湖南高考分数线:

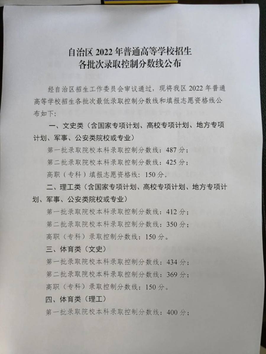
★2022年广西高考分数线:
一、本科第一批录取最低控制分数线:理工类475分,文史类532分。
二、本科第二批录取最低控制分数线:理工类343分,文史类421分。
三、高职高专批录取最低控制分数线:理工类180分,文史类180分。
四、体育类专业的录取由文化分数线和体育统考分数线双线控制。各批次的录取最低控制分数线分别为:
体育类普通本科批(文化/体育统考):222分/83分;
体育类高职高专批(文化/体育统考):130分/60分。
五、艺术类专业的录取由文化分数线和艺术统考分数线双线控制。各批次的录取最低控制分数线分别为:
艺术类普通本科批文化分数线:艺术理类258分,艺术文类316分;艺术统考分数线:美术类215分,书法类270分,音乐类220分,舞蹈类180分,播音主持类230分,广播影视编导类230分,航空服务类220分。
艺术类高职高专批文化分数线:艺术理类126分,艺术文类126分;艺术统考分数线:美术类180分,书法类255分,音乐类185分,舞蹈类175分,播音主持类225分,广播影视编导类215分,航空服务类215分。
★2022年安徽高考分数线:

★2022年黑龙江高考分数线:
3.普通高职(专科)批录取控制分数线:文史160分,理工160分。
3.体育类本科批术科录取控制分数线:受疫情影响,体育术科成绩拟于近日公布,录取控制分数线也将同时公布。
★2022年四川高考分数线:
普通类各批次录取控制分数线
一、文科
本科第一批:538分;本科第二批:466分;专科批:150分。
二、理科
本科第一批:515分;本科第二批:426分;专科批:150分。
一、美术与设计类专业
(一)美术学类专业(含对口招生):本科200分,各单科成绩均不低于60.00分。
(二)设计学类专业(含对口招生):本科200分,各单科成绩均不低于60.00分。
(三)美术与设计类专业(含对口招生):专科165分。
二、音乐类专业
(一)音乐学类专业:本科205分;专科180分。
(二)音乐学(理论)类专业:本科200分。
(三)录音艺术类专业:本科235分;专科210分。
(四)作曲与作曲技术理论类专业:本科270分。
(五)音乐表演类专业:本科240分;专科200分。其中乐队指挥与合唱指挥招考方向无单科成绩要求;音乐表演类其他招考方向视唱练耳及乐理单科成绩本科层次不低于40.00分,专科层次不低于30.00分。
三、戏剧影视舞蹈类专业
(一)戏剧影视表演类专业:本科295分;专科245分。
(二)播音与主持类专业:本科200分;专科185分。
(三)舞蹈类专业:本科225分;专科215分。
(四)服装表演类专业:本科175分;专科150分。
(五)编导类专业:本科200分;专科185分。
四、书法学类专业
书法学类专业:本科205分;专科195分。
五、体育类专业
体育类专业:本科70分;专科60分(三州考生50分)。
注:体育类专业满分为100分,美术与设计类、书法学类、播音与主持类、编导类专业满分为300分,其余各类专业满分均为400分。
★2022年辽宁高考分数线:
普通类 历史学科类
特殊类型招生控制分数线:500分
本科控制分数线:404分
专科(高职、提前专科)控制分数线:150分
普通类 物理学科类
特殊类型招生控制分数线:501分
本科控制分数线:362分
专科(高职、提前专科)控制分数线:150分
体育类 历史学科类
本、专科(高职)文化成绩控制分数线:150分
体育类 物理学科类
本、专科(高职)文化成绩控制分数线:150分
艺术类 历史学科类
本科文化成绩控制分数线:303分
本科舞蹈学、舞蹈表演、舞蹈编导、表演(仅限京剧表演)专业文化成绩控制分数线:240分
专科(高职)文化成绩控制分数线:150分
艺术类 物理学科类
本科文化成绩控制分数线:271分
本科舞蹈学、舞蹈表演、舞蹈编导、表演(仅限京剧表演)专业文化成绩控制分数线:235分
专科(高职)文化成绩控制分数线:150分
高水平运动队
文化成绩控制分数线:历史学科类 404分,物理学科类 362分
少数体育测试成绩特别突出的考生文化成绩控制分数线:历史学科类282分,物理学科类253分
★2022年吉林高考分数线:
一、文史类
1.重点本科(第一批)
最低控制分数线为511分。
2.普通本科(第二批)
最低控制分数线为364分。
二、理工农医类
1.重点本科(第一批)
最低控制分数线为488分。
2.普通本科(第二批)
最低控制分数线为327分。
三、体育类
1.文科体育类本科
最低控制分数线为308分。
2.理科体育类本科
最低控制分数线为287分。
四、艺术类
1.教育部批准的独立设置的本科艺术类院校,由学校自行划定录取分数线。
2.文科艺术类本科
最低控制分数线为273分。
3.理科艺术类本科
最低控制分数线为245分。
★2022年甘肃高考分数线:


★2022年江西高考分数线:
第一批本科文史类529分
第二批本科文史类472分
第一批本科理工类509分
第二批本科理工类440分
★2022年宁夏高考分数线:
文史类一本487分,理工类一本412分


★2022年云南高考分数线

一本文史类:575 一本理工类:515
二本文史类:505二本理工类:430
艺术类本科(文):380(理):320
体育类本科(文):420(理):350
专科文史类:200专科理工类:200
艺术类、体育专科文理均为:200
★2022年内蒙古高考分数线
文科本科第一批459分;本科第二批366分;理科:本科第一批427分;本科第二批323分。

(wyp综合银川发布、江西日报、云南日报、吉林发布等)