起底付费内推:究竟谁在割韭菜?
花费上万元人民币,就可以买到一个金融行业实习机会,你敢去吗?
就历来僧多肉少、竞争激烈的金融业实习而言,听起来似乎很诱人。但中新经纬在调查中发现,有学生花了钱却始终拿不到当初约定的心仪岗位,也有人连公司门都没进去,甚至付款后就被拉黑。而那些成功被内推进去的学生,也存在被追责的风险。
动辄上万元的付费内推,究竟是谁在背后收割“韭菜”?
花费11万实习,连公司门都没进去
实际上,付费内推并不算是新“骗局”,不过尽管多次遭媒体曝光,在电商平台输入关键词搜索仍然能看到众多声称可内推的卖家。不仅如此,一些求职机构、留学生服务平台也将付费内推和职业培训包装成求职课出售。
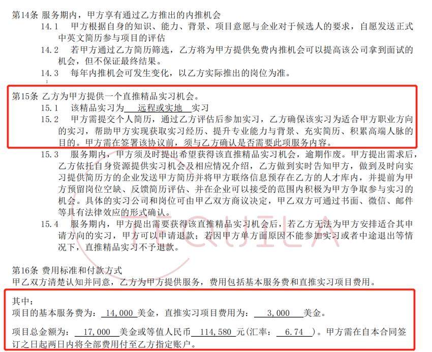
小夏(化名)是一名应届生,他向中新经纬分享了自己曾在Wall Street Tequila(下简称WST)购买职业培训课程的经历。合同显示,WST为小夏提供两项服务,一是求职信息及导师一对一咨询服务,涉及职业规划/个人评估、面试指导和模拟面试等项目,收费14000美元;二是直推实习项目,费用3000美元,按当时汇率6.74计算,合计约114580元人民币,其中直推项目费用近两万元。
小夏购买的职业培训产品合同内容 来源:受访者提供
小夏后经WST获得上海某腰部券商研究所的实习,但实际情况却和想象大相径庭。入职当天,小夏被对接人安排在出电梯门的一个小房间,类似访客室。尽管相距只有数米,但对接人告诉他,不允许进入公司办公区域。
“那段实习每天被安排的事情跟工作并不搭边,完成的报告也没有得到过反馈或公开发表,我并没有学到想要的东西。”提起那段经历,小夏仍然印象深刻,没有见到对接人之外的工作人员,没有面试或签订合同等流程,“我只是和其他三位实习生在门外的那个小房间呆了一个月,从来没有真正进入到他们公司”。
小天(化名)刚刚找到心仪工作,但在此之前他曾踩中过付费内推的“大坑”。小天原想购买教育机构中博的CFA/FRM培训课,但在工作人员反复兜售下,最终购买了4万多元人民币的培训课套餐,内含价值1万余元人民币的求职服务。签约时客服曾承诺无限次内推和至少一次保成功内推,选择几乎涵盖市面上所有的金融机构。但之后,中博教育并未如约提供优质实习岗位。
小天回忆,每次沟通时,对方或是说“疫情期间正式岗位都有裁员,实习岗需求并不多”,或是提供质量较低的实习。经过为期8个月的“拉锯战”,对方最终给小天提供了某上市券商在成都办事处的投行业务实习。
“我以为希望来了,但实地去面试时被告知实习生的工作就是每天打印东西、送东西,我当天就拒绝了。”小天再次找机构内推,但后来提供的岗位大多还是实训、营业部、内资审计等“无需内推即可凭借当前简历上岗的职位”。
以上并不是孤例,社交媒体上存在很多跟付费内推相关的“吐槽”。中新经纬以学生身份联系了网友提到的一家留学生服务平台——万能班长。就券商实习岗,对方报价为实地实习在3.3万元-3.8万元人民币区间;远程实习在1万元-3万元人民币,如果只做2个月即2.48万元人民币。另外一个求职机构爱思益报价与此相似,如果内推一个头腰部券商研究所的实习,在1.5万元-3万元人民币之间。
业内人士起底职业培训机构套路
除了动辄上万元人民币的内推价格,多位受访对象还表示,不仅推荐的实习“不靠谱”,捆绑在一起的职业培训课也掺杂水分。
小雅(化名)曾在留学服务机构欧孚咨询做过一段时间兼职,她向中新经纬揭示了机构的套路:一般会通过分享实习信息以及开宣讲会的形式进行引流,利用话术制造焦虑,再以四五千英镑的价格打包出售职业培训课和实习内推,美其名曰背景提升,但实际上职业课程很水,至于海报上宣传的职业导师也从来没有在办公室见过。
“加上我总共才三个人,但销售一般只有在客户线下签约时才会到办公室,平常不在。”小雅曾尝试向领导提出一些发展建议,但对方无视,反而告诉她,填报申请、简历修改、辅导面试这些工作都可以同一个人换不同微信做。
小雅还提到,机构声称自己有网测原题和答案资源,实际是注册虚假账号在目标公司申请测试题,或者在某二手平台一百多英镑购买再转手标价两三百英镑出售。
小夏也逐渐意识到了背后的骗局,“他们的职业培训课确实在一定程度上帮助大一的我快速认识行业,但我后来发现他们资源库90%以上的资料都可以在求职论坛、百度、谷歌或者知乎等网站搜到,他们只是帮你做了一个整合工作。”
原以为从此和WST江湖不见,但后来对方工作人员在微信朋友圈了解到小夏将去某私募机构实习,于是提出支付薪酬请他去当行业导师。小夏觉得自己资历尚浅,没有资格就拒绝了,但这让他开始怀疑,培训课中的行业导师是否大多都是包装出来的,本身可能只是实习经验丰富的学长学姐。
部分费用流向实习单位内部人士口袋
值得关注的是,从学生这里收取的高额费用并非全部归中介机构所有,也有一部分流入了实习单位内部工作人员口袋中,这已是这条利益链上心照不宣的事实。
某上海投行的HR金竟(化名)就曾收到这样一封寻求内推合作的邮件,“如果成功安排学生入职学习,可以每人/次给6000元的推荐费用。另外有大量线上实践培训,求职辅导类的需求可以合作,预计可以增加年收入40w到50w。”
金竟收到中介机构发来的合作邮件 来源:受访者供图
金竟坦承,内推本身对一家公司来说是一种相对靠谱的招聘方式,如果机构主动向公司传递简历,HR代表用人方进行筛选、评判是比较普遍且相对正常的流程。但是,只要不乱借用公司名义做宣传,机构是否会借用该形式向学生收费,本身很少探究。
金竟还提到,付费内推多是实习生,从公司角度没有必要花费较多成本进行背调,且背调多以形式为主。如果“里应外合”式钻空子,把付费内推冒充成一般内推,公司是比较难识别的。
当中新经纬咨询是否能够出具实习证明时,爱思益对接人表示远程不行,但实地实习可以,“实地实习收费内推,保录取,肯定是跟个人合作,个人高管收了钱帮我们搞定这件事”。
“内外勾结”下,付费学生成了待宰羔羊。但这份高收益背后是风险,甚至涉嫌违法。
律师、知名法律博主雷家茂对中新经纬表示,无须经过正常的考核程序或形式上过一遍考核流程即可入职,其实就是“走后门”。若公司内部人员利用职务上的便利,与中介机构“内外勾结”收取求职者的财物,并违规为求职者办理入职手续的,则可能涉嫌受贿犯罪。若公司内部人员以非法占有之目的,与中介公司“内外勾结”收取求职者的财物,并承诺可以为求职者办理入职等的,但事后却未履行的,则可能涉嫌诈骗犯罪。
雷家茂还提到,对于中介机构来说,如果实际提供的服务与约定不符则构成违约,学生可以要求中介支付违约金、退款等。如果明确是私下的“内外勾结”行为,合同本身无效,可以主张全部返还。
与此同时,购买内推实习的学生也面临被追责的风险。多家券商曾公开表态,如果在背调中发现任何申请者与此类机构、个人达成类似“保过推荐”协议或所谓“考试材料”等文件的交易,将视情况采取取消其应聘资格、取消其录用通知等措施,并依法追究相关人员的法律责任。
中新经纬就付费内推是否影响后续求职向爱思益对接人求证,对方虽直言支持背调,但也表示“远程实习都是小黑工,不走人事,不建议申请实习证明,求职时不要用来申请本家公司,可能会影响内部员工被自查到”“求职面试就说自己是师哥师姐内推的就好了”。
中新经纬和爱思益对接人的聊天记录
中介机构是否明确上述法律风险?内推实习的收费依据又有哪些?如何保证学生权益?中新经纬就这些问题向前述机构电话和邮箱发去采访请求。但爱思益和万能班长两家机构拒绝接受媒体采访,WST、中博教育两家机构截至发稿并未给出回应。欧孚咨询注册地在英国,官网公示电话有误,中新经纬通过微信联系到客服,但提及公司归属等问题对方立即拉黑,目前其官方微信公号介绍还保留“求职培训”等字样。
防止劣币驱逐良币
前券商从业者王大力经常在自媒体上揭黑付费内推,他告诉中新经纬,尽管这些付费内推机构已经“换皮”,但本质仍然是利用学生的求职焦虑收割韭菜,只是形式变得更加隐蔽,也更加容易令人接受。
“这种求职机构近年来越来越多,不用主动接触,信息就会铺天盖地而来,有时候他们在学校举办宣讲会,这种背书让很多同学对其深信不疑。”小夏称。
金竟则提到,一方面是由于学生从自身渠道获取实习信息的渠道相对有限,外界又难以给到专业和全面的支持,使付费内推有了可趁之机。同时,行业约束不足,难见有效惩罚,“目前还是靠着职业道德来反对付费内推,我们期待日后法律法规能做出更明确、细化的判定和惩戒。”
中新经纬注意到,今年5月13日,国务院办公厅印发《关于进一步做好高校毕业生等青年就业创业工作的通知》,其中提到要“坚决防止和纠正性别、年龄、学历等就业歧视,依法打击‘黑职介’、虚假招聘、售卖简历等违法犯罪活动,坚决治理付费实习、滥用试用期、拖欠试用期工资等违规行为”。
“如果不及时治理,不抵制这种不道德的行为,本来以专业能力、职业素养、奋斗等为基础的行业会变成一个金钱开路的行业,同时也会伤害那些从正规渠道拿到机会的人,侵蚀就业公平。”王大力如是说。
金竟则指出,对于职前培训,以及一部分以此类业务为主营的公司不应该“一棒子打死”。“我们应该承认这些机构或者个人还是真正传递了一些真实、有用的信息给受众。以所谓的商业逻辑来说,其实是一种‘知识付费’。但是应该给这类业务树立一条红线、制定一些规则,让它向正确的、真正服务于促进学生就业的这样一个方向发展。”
(wc来源:中新经纬)