河南构建“一主五副六群”通用机场体系,打造通江达海水运大通道

点击查看详情
河南省人民政府办公厅
关于印发河南省通用机场中长期布局规划
(2022—2035年)和河南省内河航道与
港口布局规划(2022—2035年)的通知
豫政办〔2022〕52号
各省辖市人民政府,济源示范区、航空港区管委会,省人民政府各部门:
《河南省通用机场中长期布局规划(2022—2035年)》和《河南省内河航道与港口布局规划(2022—2035年)》已经省政府同意,现印发给你们,请认真贯彻执行。
河南省人民政府办公厅
2022年5月30日
河南省通用机场中长期布局规划
(2022—2035年)
依据《国务院办公厅关于促进通用航空业发展的指导意见》(国办发〔2016〕38号)、《国家发展改革委民航局关于促进通用机场有序发展的意见》(发改基础〔2018〕164号)、《河南省国民经济和社会发展第十四个五年规划和二○三五年远景目标纲要》等精神,在《河南省通用航空发展规划(2014—2020)》基础上,制定本规划,规划目标年至2035年。
一、规划基础
(一)发展现状。
1.通用机场建设稳步推进。“十三五”末,全省共有通用机场6个,其中郑州上街机场获颁A1类使用许可证,安阳殷都(航校)、周口西华、新乡唐庄、郑州中牟、安阳永和等机场完成B类备案,安阳林州、郑州登封、洛阳龙门(万安)、驻马店平舆、商丘民权等机场加快建设,一批通用机场项目前期工作有序开展。

2.通航服务能力稳步提升。“十三五”末,全省共有通用航空运营企业22家、非经营性单位1家,在册航空器75架(其中固定翼飞机29架、直升机40架、超轻型及其他航空器6架),飞行员和机务、航务、空管等专业人员约130人,年通用航空飞行总量达到7万小时,以飞行培训和农林作业为主,以空中游览、航空运动、航拍测绘、应急救援等为辅,多样化通用航空作业蓬勃发展的局面初步形成。
3.支撑带动效应逐步显现。郑州、安阳分别依托上街、殷都通用机场获批建设国家通用航空产业综合示范区,郑州上街航展、安阳航空运动文化旅游节影响力不断增强。安阳入选首批民用无人驾驶航空试验基地,洛阳依托万安山飞行营地入选首批航空飞行营地示范工程。全省通用航空产业链条加速延伸,以通航运营为核心、通航制造为牵引、服务保障为支撑的全产业链发展格局初步形成。
(二)存在问题。
1.机场布局不够完善。全省通用机场总体数量仍然偏少,在31个省(区、市)中居第16位,与先进省份相比还存在较大差距。通用机场区域分布不均衡,未实现全部省辖市拥有通用机场或兼具通用航空服务功能的运输机场,全省通用航空基础设施尚未形成网络效应。
2.保障能力亟待提升。低空飞行服务保障体系尚未建立,缺少飞行服务站、固定运营基地、专业维修站等保障设施,通用机场功能结构相对单一,通用航空飞行所需的空管、油料、航行情报、气象服务等配套设施仍不完善。运输机场对通用航空的服务保障功能开发不足。
3.要素制约依然突出。满足通用航空使用需求的低空空域资源十分有限,通用航空飞行仍不便捷,未形成网络,低空空域管理改革亟需取得突破性进展。通用机场建设资金来源较为单一,部分规划机场投资主体不稳定,项目建设进展未达预期,省级统筹作用仍需加强。建设运营管理模式有待创新,通用航空业态发展不均衡,专业人才数量不足,可持续发展能力亟需提升。
(三)发展需求。从全国看,通用航空仍然处于大有可为的战略机遇期。立足新发展阶段、贯彻新发展理念、构建新发展格局、推动高质量发展,必将进一步释放通用航空发展需求。“十四五”时期,我国将继续推动运输航空和通用航空“两翼齐飞”。低空空域管理改革持续推进,将为通用航空提供更加便捷的飞行环境。新时代推动中部地区高质量发展、黄河流域生态保护和高质量发展等战略对区域内通用航空发展提出新的要求,需要加快提升通用机场综合服务保障功能。
从全省看,科学布局建设通用机场具有迫切的现实需求:一是紧抓构建新发展格局战略机遇的需要。通用航空是国家明确的“两新一重”重要领域之一,是未来一段时期投资消费的发力点。为牢牢把握扩大内需战略基点,积极扩大有效投资,加快消费扩容提质,需要发挥人口规模和市场潜力优势,不断提升通用航空服务能力和品质,加快发展低空旅游、航空运动、短途运输等新兴业态,更好满足人民群众需要。二是完善综合立体交通网络的需要。通用航空是现代综合交通运输体系的重要一环,为构建各种运输方式协调发展的现代综合交通运输体系,需要进一步发挥通用航空快捷高效、机动灵活的特点,加快通用机场布局建设,构建覆盖全省的通用航空基础设施网络。三是加快通用航空产业发展的需要。通用机场是发展通用航空产业的基础,为巩固飞行训练、农林作业、航空会展等业态优势,加快发展研发制造、保障维护、低空旅游等新业态,需要以通用机场为支撑拓展通用航空市场规模,构建通用航空全产业链。四是提升公共服务能力的需要。我省尚未建立完善的通用航空应急救援体系,为加强通用航空在应急救援、抢险救灾、医疗救护、警务执勤、反恐处突、城市管理等领域应用,需要加快重点地区通用航空基础设施建设,拓宽通用航空公共服务覆盖范围。
二、总体要求
(一)指导思想。以习近平新时代中国特色社会主义思想为指导,深入贯彻党的十九大和十九届历次全会精神,学习贯彻习近平总书记关于河南工作的重要讲话重要指示,完整、准确、全面贯彻新发展理念,紧抓构建新发展格局战略机遇,落实新时代推动中部地区高质量发展、黄河流域生态保护和高质量发展等重大战略,锚定“两个确保”,以建设新时代民航强省为目标,统筹发展和安全,科学规划全省通用机场布局,合理有序推进建设,构建层次分明、规模适当、功能完善、富有效率的“一主五副六群”通用机场体系,为现代化河南建设提供有力支撑。
(二)布局原则。
1.坚持需求导向。遵循通用航空发展客观规律,统筹公益性和市场化业务需求,加强通用机场项目前期论证、过程跟踪和后期评价,确保因地制宜、按需建设、适度超前,避免盲目性建设、同质化发展。
2.加强融合衔接。科学确定通用机场布局和功能定位,加强与相关规划衔接,推动通用机场与运输机场协调发展,通用机场之间错位发展,通用机场与通航产业协同发展,通用航空与现代物流、快递邮政、应急救援、文化旅游、体育运动等融合发展,推动我省交通区位优势向枢纽经济优势转变。
3.强化绿色发展。贯彻绿色集约发展理念,在机场选址建设运营过程中注重生态环境保护,合理控制建设规模,集约高效利用资源,减少碳排放。发挥科技创新驱动作用,推动通用机场、空管服务等智慧化发展。
4.确保规范安全。时刻牢记安全是民航业的生命线,加强通用机场全生命周期管理,合理避让核电、军事设施等关键基础设施,严格按照规定落实空域条件,加强净空环境保护,完善安全设施,遵守规章制度,坚持规范运行,切实提高风险防范化解能力。
(三)发展目标。到2025年,全省通用机场及兼具通用航空服务功能的运输机场总数达到20个以上,力争达到25个,基本建立30分钟航空应急救援网络,通用航空基础保障能力稳步提升。
到2035年,全省通用机场及兼具通用航空服务功能的运输机场总数达到55个左右,通用航空服务覆盖所有县级行政单元,形成“一主五副六群”通用机场体系、1小时省内低空飞行网络和15分钟航空应急救援网络,通用航空基础设施综合服务保障能力显著提升,有力支撑全省通用航空高质量发展。
三、布局方案
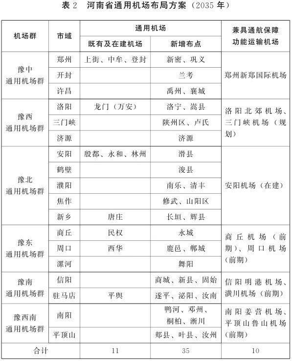
(一)通用机场(含跑道型机场和直升机场)。综合考虑全省各地发展实际及空域条件,构建“一主五副六群”通用机场体系。
1.“一主”。完善郑州上街通用机场服务配套设施,增强机场通用航空服务功能,建设成为综合性通用机场;建成投用登封、中牟通用机场,在具备条件的县(市、区)布局通用机场,将郑州打造成为全省通用机场网络主枢纽。
2.“五副”。利用洛阳、南阳、安阳、周口、信阳等5个既有或规划运输机场,增设通用航空服务配套设施,完善洛阳龙门(万安)、安阳殷都、安阳永和、周口西华等通用机场功能,新增一批通用机场布点,形成全省通用机场网络的重要节点。
3.“六群”。
(1)豫中通用机场群。由郑州、开封、许昌3市的通用机场构成,规划新增5个通用机场布点,总数达到8个,服务郑州国家中心城市和郑州国际性综合交通枢纽建设,重点发展航空展会、城市应急救援、医疗救护、空中游览、公务飞行、航空制造等产业。
(2)豫西通用机场群。由洛阳、三门峡2市和济源示范区的通用机场构成,规划新增5个通用机场布点,总数达到6个,服务洛阳副中心城市建设、豫西转型创新发展和伏牛山生态环境保护,重点发展短途运输、飞行培训、航空护林、应急救援等产业。
(3)豫北通用机场群。由安阳、鹤壁、濮阳、焦作、新乡5市的通用机场构成,规划新增8个通用机场布点,总数达到12个,服务豫北跨区域协同发展,重点发展航空运动、航空物流、航空制造、农业植保、应急救援等产业。
(4)豫东通用机场群。由商丘、周口、漯河3市的通用机场构成,规划新增4个通用机场布点,总数达到6个,服务豫东承接产业转移,重点发展农林植保、飞行培训、空中巡查等产业。
(5)豫南通用机场群。由信阳、驻马店2市的通用机场构成,规划新增6个通用机场布点,总数达到7个,服务豫南生态经济示范区、大别山革命老区和淮河生态经济带发展,重点发展农林植保、空中游览、短途运输等产业。
(6)豫西南通用机场群。由南阳、平顶山2市的通用机场构成,规划新增7个通用机场布点,总数达到7个,服务南阳副中心城市建设和南水北调中线水源地、汉江生态经济带发展,重点发展空中巡查、空中游览、应急救援等产业。


结合当地发展需求,支持县(市、区)具备条件后适时开展通用机场建设前期研究工作。

(二)兼具通用航空服务功能的运输机场。鼓励运输机场增加通用航空基础设施,积极开展通用航空保障服务,促进运输航空与通用航空短途运输服务顺畅衔接。郑州新郑国际机场完善公务机楼等设施,提升公务航空综合保障能力。洛阳北郊、南阳姜营、信阳明港、安阳等既有(在建)运输机场结合机场改扩建,建设完善通用航空站坪、航油保障、航空应急救援装备物资储备库等配套设施。商丘、平顶山、周口、潢川等新建运输机场把通用航空保障设施纳入机场总体规划同步建设。
(三)直升机起降点。加快全省各地直升机起降点布局,完善通用航空飞行的末端保障网络,充分发挥通用航空公共服务作用,兼顾保障商业和个人飞行使用。
1.公共应急直升机起降点。在自然灾害多发频发地区、应急避难场所、综合交通枢纽、高速公路服务区、高层建筑物楼顶、大型体育场馆、大型游乐场所、城市广场、大型医院和学校、重要林区和主体功能区布局直升机起降点,满足应急救援、医疗救护、抢险救灾、城市消防、森林防火、警务航空等公共服务需求。
2.旅游景区直升机起降点。在具备建设条件和需求的国家级旅游度假区、国家体育产业示范基地、4A级及以上景区或周边布局直升机起降点,构建省内旅游资源空中联通网络,推动通用航空与旅游业融合发展。
3.商业和个人自用直升机起降点。支持在具备建设条件的酒店、会展中心等商业楼宇和高层建筑物楼顶建设直升机起降点,满足商业和个人使用需求。
四、保障措施
(一)加强规划统筹。各省辖市、济源示范区、省有关部门要加强本规划与国民经济社会发展规划、国土空间规划及综合交通、产业发展、应急救援等专项规划的衔接,通用机场场址批复后纳入同级国土空间基础信息平台,叠加到国土空间规划一张图上。落实规划控制工作,做好周边净空和电磁保护工作。完善综合交通集疏运系统,加强通用机场与运输机场和轨道交通、公路、水运等其他运输方式的便捷衔接。
(二)科学有序推进。加强项目论证协调,科学把握建设时序,深化功能定位研究,按照“成熟一个、实施一个”原则,稳妥有序推进通用机场建设。优先实施服务国家和省重大战略、补齐人民群众交通出行短板、提升公共安全服务能力的通用机场项目。支持已取证或备案通用机场按照规定程序升级改建。鼓励结合需求分期实施和优先建设直升机场,鼓励建设远程塔台、无塔台、无人值守等简易机场或直升机起降点,鼓励临近县(市、区)共用通用机场。
(三)依法依规建设。各地政府负责统筹区域内通用机场建设,科学规划选址,不占压永久基本农田和生态保护红线,依法依规履行基本建设程序。合理确定机场功能定位,避免无序竞争和同质化发展。确保不新增地方政府债务风险,投资主体无不良信用记录。配合民航部门加强指导监督,确保通用航空飞行安全和通用机场地面运行安全。
(四)拓展投资渠道。充分发挥省级民航投融资主体功能,结合各地需求,统筹推进通用机场建设和运营管理,研究实施全省通用机场一体化管理模式。鼓励各级财政适度安排资金支持通用机场建设发展,鼓励应急管理、卫生健康、交通运输等相关部门对公益性较强的通用航空业务采取特许经营、政府购买服务等方式予以支持。鼓励各地政府通过公开招标等方式,吸引资本实力、行业资源、管理运营能力突出的社会资本投资建设通用机场。鼓励政策性、开发性金融机构对通用机场建设项目提供多元化金融服务,降低企业融资成本。
(五)发展通用航空产业。积极发挥通用机场对产业转型升级的支撑带动作用,推动通用机场建设与通用航空产业同步谋划、深度融合、协同发展。强化新技术应用、新热点培育和新业态发展,培育壮大维修制造、无人机应用、金融租赁、会展博览、科普教学、文化旅游、体育运动等通用航空产业,提升通用航空公共服务和人才培养能力,形成特色鲜明的通用航空高端制造业和现代服务业集群,提升通用机场全生命周期效益。
(六)强化空地协同。加强与军方、民航部门会商协调,科学合理规划通用航空活动空域范围,建设大众低空交通运输天路网络,制定发布低空目视航图。推进低空空域精细化管理改革,实现真高3000米以下监视空域和报告空域无缝衔接,建立完善空域灵活使用机制,提高通用航空飞行任务及计划审批效率。建立完善低空飞行服务保障体系,规划建设若干个A类或B类飞行服务站。在通用机场规划选址和建设运营过程中贯彻国防要求。
附件:1.河南省通用机场布局规划图(2022—2035年)
2.河南省通用机场覆盖范围示意图(2022—2035年)


河南省内河航道与港口布局规划
(2022—2035年)
内河航运是综合运输体系和水资源综合利用的重要组成部分,具有运能大、成本低、占地少、能耗低、污染小的优势,在发展流域经济、优化产业布局、服务对外开放等方面具有重要作用。根据《国家综合立体交通网规划纲要》和《内河航运发展纲要》,结合本省实际,制定本规划。
一、指导思想
以习近平新时代中国特色社会主义思想为指导,深入贯彻落实党的十九大和十九届历次全会精神,立足新发展阶段、贯彻新发展理念、融入新发展格局,抓住用好新时代推动中部地区高质量发展、黄河流域生态保护和高质量发展等国家重大战略机遇,着力提升水资源综合利用水平,优化调整交通运输结构,打造通江达海水运大通道,推动水路运输与经济社会全方位融合,加快建设交通强省,推动交通区位优势向枢纽经济优势转变,为建设现代化河南提供支撑。
二、基本原则
(一)服务战略,完善布局。深入贯彻落实构建新发展格局、新时代推动中部地区高质量发展、黄河流域生态保护和高质量发展等国家重大战略,完善航道与港口布局,延伸通江达海水运大通道,构建与我省产业布局和经济发展相适应的现代化内河航运体系。
(二)统筹协调,强化衔接。密切对接国土空间规划,统筹协调水利、产业、环保、物流等相关规划,贯彻“以水定城、以水定地、以水定人、以水定产”原则,充分考虑河道径流量,科学确定航道等级。加强内河航运与各种运输方式有效衔接,提高多式联运发展水平,推动运输结构调整。积极与下游省份规划对接,同步推进项目建设。
(三)产运融合,开放引导。以服务经济社会发展和扩大开放为导向,推动水运通道向腹地延伸,强化与长三角城市群衔接,促进沿河产业带、物流园区建设,打造集口岸、自贸、综保等功能于一体的现代化港口,做大做强口岸经济、临港经济,促进港产城一体化融合发展。
(四)平安绿色,智慧创新。加快推进信息化等新技术应用,推动数字航道、智慧港口建设,促进船型标准化,通过服务、管理等多维度模式创新,提升安全保障和服务能力。推动港口规模化、集约化发展,促进行业节能减排,打造平安、绿色、智能内河航运。
三、主要内容
(一)规划期限。规划期为2022—2035年,远景展望至2050年。
(二)规划目标。到2025年,规划航道通航里程达到2000公里以上,其中三级及以上航道达到200公里以上;周口港、信阳港基础设施建设提质增效,港口吞吐量达到7000万吨以上(含集装箱30万标箱),初步形成安全畅通、绿色经济、智能高效的现代化内河航运体系。
到2035年,规划航道通航里程达到3200公里以上,其中三级及以上航道达到1000公里以上;形成布局合理、保障有力、量能匹配的港口体系,港口吞吐量达到3亿吨(含集装箱150万标箱以上);基本形成安全畅通、绿色经济、智能高效的现代化内河航运体系。
到2050年,规划航道通航里程达到3670公里,港口吞吐量达到4亿吨(含集装箱300万标箱以上),全面建成现代化内河航运体系。
(三)规划方案。
1.航道规划方案。按照“通江达海、河海联运,干支联动、交旅融合”的思路,根据航道功能、技术标准和对城市及产业的带动作用,将航道划分为骨干航道、支线航道和其他航道,形成“一纵三横九支+其他航道”总体布局,规划航道总里程3670公里。其中,“一纵三横九支”航道1916公里,其他航道1754公里;三级及以上航道1009公里,四级及以下航道2661公里(含旅游航道793公里)。

2.港口规划方案。打造布局合理、保障有力、量能匹配的港口体系,围绕港口货运功能形成“2+8”分层次港口布局;依托黄河、大运河河南段适宜河段和库湖区航道,规划建设客运码头。
规划周口港、信阳港为主要港口。高质量提升周口港,形成“一港十区一核心”布局;承接钢铁等产业转移,打造千亿级产业集群,加快申建口岸、综保区等开放平台,服务临港产业集聚发展和新兴临港经济城市建设。高标准打造信阳港,形成“一港九区一核心”布局;构建“铁公机水”多式联运发展新格局,积极拓展现代物流、综合保税、高端制造等港口服务功能,支撑大别山革命老区打造对外开放高地。
规划郑州、洛阳、南阳、商丘、平顶山、许昌、漯河、驻马店港等8个港口为地区性重要港口,服务本地原材料和产成品水路运输,形成水陆物资转运枢纽,支撑支柱产业发展。
依托黄河、大运河河南段适宜河段和库湖区航道,在开封、安阳、鹤壁、新乡、焦作、濮阳、三门峡、济源等地规划一批客运码头,主要功能为保障旅游客运需求。
(四)远景展望。到2050年,全面建成安全、绿色、智慧、经济的现代化内河航运体系,以一流的基础设施、一流的技术装备、一流的服务品质、一流的支持保障和行业管理,服务我省现代化建设。重点推进“三联”(周〔口〕商〔丘〕永〔城〕运河、叶〔县〕许〔昌〕扶〔沟〕运河、唐〔河〕沙〔河〕运河)航道建设,充分发挥干支联动、水系联通效应。依据水利规划统筹实施贾鲁河、涡河联通工程;连通贾鲁河、黄河和伊洛河,支撑郑州都市圈建设;推进金堤河通航、濮阳台前港区建设,形成连通京杭大运河的新通道。
四、规划实施
(一)近期(2022—2025年)。重点推进建设淮河、沙颍河、唐河、沱浍河等骨干航道。航道通航里程达到2000公里以上,三级及以上航道达到200公里以上。实施周口港扩容工程,打造周口港多式联运枢纽,大力发展内河集装箱运输;高标准打造信阳港,发挥信阳港淮河门户枢纽港作用,支持信阳大力发展临港产业,构建大别山革命老区对外开放高地。建设洛阳、南阳、商丘、平顶山、许昌、漯河港等地区性重要港口。建设周口、信阳等疏港铁路专用线,完善疏港高等级公路网络。大力发展铁水、河海联运。2025年港口吞吐量达到7000万吨以上(含集装箱30万标箱)。

(二)远期(2026—2035年)。升级改造淮河、沙颍河、唐河和沱浍河等航道,加快建设白河、涡河、史灌河、贾鲁河等航道,全面建成“一纵三横九支”航道,航道通航里程达到3200公里以上。强化既有港口资源整合,加快建设规模化作业区,提升港口服务能级。建设郑州、驻马店港等港口。完善疏港铁路和高等级公路等集疏运体系。2030年港口吞吐量达到2亿吨(含集装箱100万标箱以上),2035年港口吞吐量达到3亿吨(含集装箱150万标箱以上)。
五、保障措施
(一)加强部门联动。加强各级交通运输部门与发展改革、水利、自然资源、生态环境、住房城乡建设、文化和旅游等部门及有关军事机关的协调联动,做好航运开发、水利防洪、产业布局、环境保护、军民融合等相关专项规划和国土空间总体规划的衔接工作,促进“多规合一”。在实施具体项目时,要按照水利等行政主管部门和流域管理机构要求做好洪水影响评价报批等相关工作。
(二)加强军民融合。规划实施过程中,积极贯彻落实国防建设要求,有序提升内河水路战备功能,在周口、信阳等港口码头新建和改建过程中预留军事接口,预置军事功能,充分考虑军民兼容建设要求。
(三)加强资金保障。支持省、市级平台多元化经营,积极争取国家资金,落实省级补助资金,引入社会资本,通过银行贷款、发行债券、资产证券化等市场化方式拓宽融资渠道;创新投融资模式,在港口码头周边配套适当规模建设用地,授予土地一级开发权限,保障项目合理收益。
(四)加强省际协调。加强与上海、江苏、浙江、安徽、湖北等省(市)规划衔接,协调建设时序和标准,强化运营管理合作,建立上下游全方位协调联动发展合作机制,积极推动我省港口与沿海、沿淮港口合作。
(五)加强政策支持。研究出台加快内河航运高质量发展的意见,明晰省、市级责任,注重省级统筹,加强体制创新,完善监管体系,严格监督考核,强化行业监管。依法加强航道、港口资源保护,研究出台《河南省航道管理办法》《河南省港口岸线管理办法》等,修订《河南省水路交通管理办法》《河南省浮桥管理办法》,研究制定支持内河航运集装箱运输等相关奖补政策。
附件:1.河南省内河航道布局规划表(2022—2035年)
2.河南省内河航道与港口布局规划图(2022—2035年)


(来源:河南发布)