海关总署公布进口婴童用品不合格清单,涉拉夫劳伦、ZARA等品牌
来源:
人民网
2022-06-01 13:48
2402
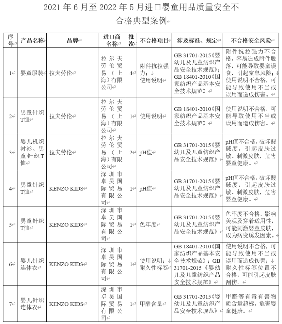
婴童用品质量安全事关广大婴幼儿及儿童的生命健康。6月1日,海关总署通报2021年6月至2022年5月间检出的部分进口婴童用品质量安全不合格典型案例,涉及服装、童鞋、玩具、牙刷、食品接触产品等5类82批次进口婴童用品。
在通报的典型案例中,进口服装检出的不合格项目主要为甲醛含量、色牢度、pH值、附件抗拉强力、耐久性标签等;进口童鞋检出的不合格项目主要为钢勾心长度等;进口玩具检出的不合格项目主要为小零件、有毒有害物质含量、强制性产品认证等;进口牙刷检出的不合格项目主要为磨毛、单丝弯曲恢复率、牙刷刷头厚度等;进口婴童用食品接触产品检出的不合格项目主要为脱色试验、丙烯腈迁移量等。
对上述检出的不合格进口婴童用品,海关依据《中华人民共和国进出口商品检验法》及其实施条例等有关法律法规实施了退运或销毁处理。海关将继续加强进口婴童用品质量安全检验监管,切实守护婴童生命健康安全。






(wc来源:人民网)
编辑:王晨
统筹:王长善
最新评论
打开APP查看更多精彩评论