郑州“摘星”河南多地返乡政策更新!
1月29日,
郑州市中风险地区全部清零,
行程码上的“星号”随之消失。
摘星后,朋友
评论区成为欢乐的海洋。
摘星后,也意味着在很多人
郑州这座城市更加安全,
不少市民随后选择出行返乡。
高速离郑返乡有什么最新要求,
往下看。
郑州
一、入郑最新防疫政策
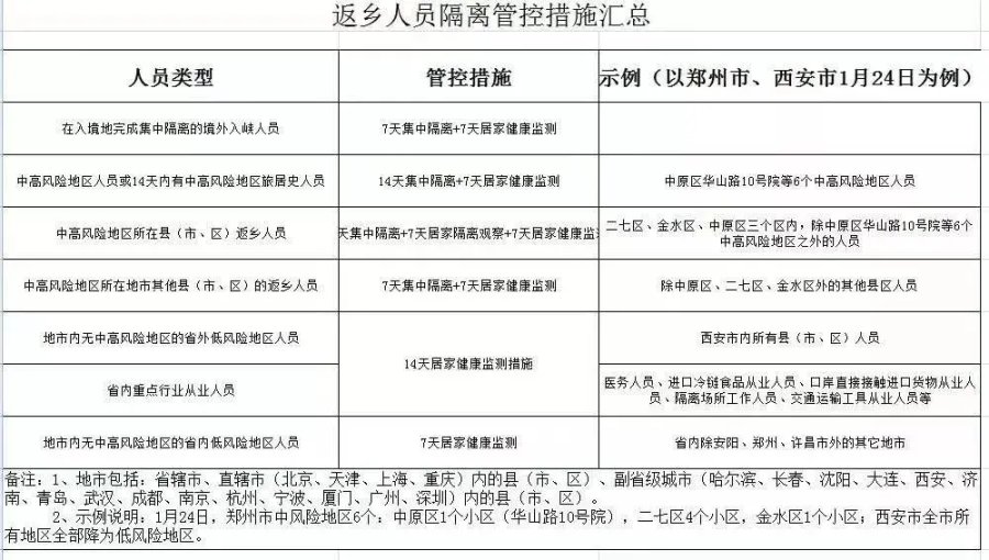
对自中高风险地区所在乡镇或者街道来(返)郑人员落实“14+7”措施,即14天集中隔离医学观察、7天健康监测。
对自中高风险地区所在区县(市)且除上述乡镇或者街道之外的来(返)郑人员,落实14天居家隔离医学观察措施。
对自中高风险地区所在地级市来(返)郑人员,落实“三天两检”措施,即3天内进行2次核酸检测(间隔24小时),均为阴性的,恢复正常活动。
此外,务必提前3天向居住地社区报备,并登录“郑好办”APP首页返郑人员登记管理系统,如实填报个人信息,入郑须持有48小时内核酸检测阴性证明。
二、离郑最新防疫政策
根据郑州市34号公告,新郑机场、郑州东站、郑州站、各公路交通服务站点取消离郑查验。
郑州市疫情防控24小时咨询电话:0371—12320。
郑州周边高速收费站防疫卡点具体管控措施
中牟站
上道:
疫情防控点已撤离
下道:
1、郑州籍车辆只扫码测温,黄码需提供48小时内核酸阴性证明。
2、郑州以外车辆需扫码测温,提供48小时内核酸阴性证明。
3、对非中牟籍红码、中高风险地区及关联区人员黄码的予以劝返。
柳林站
上道:
疫情防控点已撤离
下道:
1、对14日内未离开过郑州市域的郑州县(市)区入郑车辆司乘人员、省内无中高风险地区入郑车辆司乘人员,进行测温、扫码。
2、对省外入郑车辆司乘人员、省内有中高风险地区的省辖市入郑车辆司乘人员,进行测温、扫码、查验48小时内核酸检测阴性证明。悬挂豫E,及天津所有牌照的车辆直接劝返。(持疫情防控物资通行证的绿码及48小时内核酸检测阴性证明可以直接通行,
惠济站
上道:
防疫点已撤离
下道:
1、对14日内未离开过郑州市域的郑州县(市)区入郑车辆司乘人员、省内无中高风险地区(除豫E、豫K外)入郑车辆司乘人员,进行测温、扫码,不再查验核酸证明;
2、对省外入郑车辆司乘人员、省内有中高风险地区(豫E、豫K)的省辖市入郑车辆司乘人员,进行测温、扫码、查验48小时内核酸检测阴性证明,对体温异常或健康码异常人员按疫情防控流程落实相应管控措施。
沟赵站
上道:
防疫点已撤离
下道:
对省外车辆及豫K,豫E车辆查验48小时核酸阴性证明,中高风险变码车辆及无核酸阴性证明车辆实施劝返。省内其他地区车辆扫码测温,暂不需要核酸证明。
荥阳站
上道:
防疫点已撤离
下道:
所有车辆需提供48小时内核酸检测阴性证明。郑州籍客车豫A、豫V车辆无需提供核酸证明,只扫行程码,对黄、红码情况车辆进行劝返。
上街站
上道:
防疫点已撤离
下道:
所有车辆需提供48小时内核酸检测阴性证明。郑州籍客车无豫A、豫V车辆无核酸证明的需提供行程码,悬挂豫E,粤C,辽B的车牌,及悬挂天津所有牌照的小型车辆直接劝返。
巩义东站
上道:
防疫点已撤离
下道:
所有外省行程轨迹的车辆需,扫行程码(绿)、测体温,提供48小时内核酸检测阴性证明。郑州籍车辆豫A、豫V车辆无需提供核酸证明,只扫行程码,对黄、红码情况车辆劝返。对悬挂豫E,粤C,辽B的车牌,及悬挂天津所有牌照的车辆直接劝返。
巩义站
上道:
防疫点已撤离
下道:
所有外省行程轨迹的车辆需扫行程码(绿)、测体温,提供48小时内核酸检测阴性证明。郑州籍车辆豫A、豫V车辆无需提供核酸证明,只扫行程码,对黄、红码情况车辆劝返。对悬挂豫E,粤C,辽B的车牌,及悬挂天津所有牌照的车辆直接劝返。
巩义南站
上道:
防疫点已撤离
下道:
所有外省行程轨迹的车辆需,扫行程码(绿)、测体温,提供48小时内核酸检测阴性证明。郑州籍车辆豫A、豫V车辆无需提供核酸证明,只扫行程码,对黄、红码情况车辆劝返。对悬挂豫E,粤C,辽B的车牌,及悬挂天津所有牌照的车辆直接劝返。
涉村站
上道:
防疫点已撤离
下道:
所有外省行程轨迹的车辆需,扫行程码(绿)、测体温,提供48小时内核酸检测阴性证明。郑州籍车辆豫A、豫V车辆无需提供核酸证明,只扫行程码,对黄、红码情况车辆劝返。对悬挂豫E,粤C,辽B的车牌,及悬挂天津所有牌照的车辆直接劝返。
焦作
倡导在焦市民和朋友就地过年,外地返乡人员请提前通过“焦我办”APP进行防疫报备或电话联系社区(村)报备。
国内中高风险地区或14天内有中高风险地区旅居史的来(返)焦人员,落实“14天集中隔离+7天居家健康监测”管控措施,期间进行7次核酸检测。
中高风险地区所在县(市、区、旗)的其他区域来(返)焦人员,查验48小时内核酸检测阴性证明,并落实“7天居家隔离+7天居家健康监测”管控措施,居家隔离期间由辖区医务人员上门进行3次核酸检测,居家健康监测期间做好个人防护的情况下自行到检测机构进行2次核酸检测。
中高风险地区所在地级市的其他县(市、区、旗)来(返)焦人员,查验48小时内核酸检测阴性证明,入焦后立即做1次核酸检测,并落实“7天居家健康监测”管理措施,期间再进行2次核酸检测。
发现有本土病例但尚未调整风险等级的地级市来(返)焦人员,查验48小时内核酸检测阴性证明,入焦后立即做1次核酸检测。其中,对于来自感染病例所在县(市、区、旗)的抵焦人员,落实“7天居家健康监测”管理措施,期间再进行2次核酸检测;对于来自其他县(市、区、旗)的抵焦人员,入焦后核酸检测结果阴性的自由通行,做好自我健康监测。
无本土疫情的地级市来(返)焦人员,查验48小时内核酸检测阴性证明,做好自我防护的情况下可自由通行。
外市重点行业从业人员来(返)焦的,查验48小时内核酸检测阴性证明,入焦后立即做1次核酸检测,并落实“7天居家健康监测”管理措施,期间再进行2次核酸检测。
重点行业从业人员即进口冷链食品监管和从业人员、集中隔离场所管理和服务人员、口岸进口货物直接接触人员、新冠肺炎定点医疗机构的医务人员、非定点医疗机构发热门诊和急诊等科室医务人员、国际交通运输工具从业人员、国内交通运输场站从业人员、海关以及市场监管系统一线工作人员、农贸(集贸)市场从业人员、快递外卖从业人员。
对行程码带*(星号)人员不得劝返,分类落实健康管理服务。
焦作市疫情防控24小时咨询电话:0391—3569278。
许昌
提倡就地过年。
所有市域外返乡人员,须持48小时内核酸检测阴性证明,提前3天向社区(村)报备。
中高风险地区所在地市及其他县(市、区)返乡的,落实7天集中隔离+7天居家健康监测,分别在第1、4、7、14天做4次核酸检测。行程码带星不会被劝返,但需要执行上述政策。
其他地区的返乡人员按要求落实隔离医学观察、健康监测和核酸检测等措施。返乡人员居家隔离或居家健康监测期间,严格遵守社区管理规定,居家隔离做到足不出户。
许昌市疫情防控24小时咨询电话:0374—6066288。
新乡
1.人员返乡须提前报备
倡导就地过年,确需返乡人员,需提前3天通过“放新办”或向所在单位、村(社区)电话报备。到新时,须携带48小时内核酸检测阴性证明,健康码、行程码为“绿码”,根据来源地不同区别管理。
2.境外入新人员
境外入新人员须主动配合完成“点对点”转运、核酸检测、健康筛查等疫情防控措施。在第一入境点已完成21天集中隔离医学观察的人员,执行“7+2”措施,即返新后再进行7天居家隔离医学观察,之后再进行2次核酸检测(每7天1次)。在第一入境点已完成14天集中隔离医学观察的人员,返新后落实“7+7‘+2’”措施,即7天集中隔离医学观察、7天居家隔离医学观察,之后再进行2次核酸检测(每7天1次)。
3.中高风险地区人员
对中高风险地区来(返)新人员,落实“14+7”措施,即14天集中隔离医学观察、7天居家健康监测,监测第2、7天各进行1次核酸检测,均为阴性者,恢复正常活动。
4.红、黄码及行程码带*(星号)人员
红码人员落实“14+7”措施,即14天集中隔离医学观察、7天居家健康监测,监测第2、7天进行核酸检测。
黄码人员落实“7+7”措施,即7天居家隔离医学观察、7天居家健康监测,监测第2、7天进行核酸检测。
行程码带*(星号)人员不得劝返,按照来源地不同,根据疫情防控要求进行分类管理。
5.暂未划定风险地区人员
公布本土新增感染者但暂时未划定中高风险地区所在县(市、区、旗)来(返)新人员,实行7天居家隔离医学观察和7天居家健康监测措施,监测第2、7天各进行1次核酸检测;对公布本土新增感染者,但暂时未划定中高风险地区所在地市其它县(市、区、旗)来(返)新人员,实行14天居家健康监测措施,监测第2、7、14天各进行1次核酸检测。
6.无本土病例地区人员
无本土病例地区来(返)新人员,入新后第一时间进行1次核酸检测,并实施自我健康监测7天,一旦出现可疑症状要立即到医院排查诊治。
7.高风险岗位人员
高风险岗位人员应尽量避免出行,确需出行的须满足脱离工作岗位14天以上,且持48小时内核酸检测阴性证明,行程码、健康码为“绿码”,并提前3天向所在单位和目的地社区(村)报备,来(返)新后居家健康监测7天,监测第2、7天进行核酸检测。
高风险岗位人员即定点医疗机构、发热门诊、隔离场所工作人员、进口冷链食品从业人员、口岸直接接触入境人员和进口货物的从业人员、交通运输工具从业人员等。
新乡市疫情防控24小时咨询电话:0373—3699502、0373—3696787。
洛阳
目前洛阳高速公路下站口不会对行程码带星人员进行劝返,但会根据该人员出发地的风险等级采取相应的管控措施。
对有中高风险地区所在乡(镇、街道)旅居史的来(返)洛人员,将实施“14天集中隔离+7天居家健康监测+7次核酸检测”的管控措施。
对有中高风险地区所在县市区(县级)其他乡(镇、街道)旅居史的来(返)洛人员,实施“7天集中隔离+7天居家隔离+7天居家健康监测”的管控措施,期间提供7次核酸检测服务。
对近14天内有中高风险地区所在地市其他县市区旅居史的来(返)洛人员,落实“7天集中隔离+7天居家健康监测”的管控措施,分别在第1、4、7、14天各提供1次核酸检测服务。
所有外地来(返)洛人员,应提前3天向目的地村(社区)报备。入洛时测体温、查验健康码、行程码、核酸检测阴性证明,省内入洛人员须提供24小时内核酸检测阴性证明,省外入洛人员须提供48小时内核酸检测阴性证明;不能出具核酸检测阴性证明的,需登记信息后到临时采样点进行现场采样。
洛阳市疫情防控24小时咨询电话:0379—65500150、0379—65500152、0379—65500135。
商丘
2022年1月23日,商丘发布重要提醒:
一、非必要不返乡。鉴于目前疫情防控形势和政策,强烈建议商丘籍在外人员非必要不返乡,提倡就地过年,减少因旅途往返带来的麻烦和疫情传播风险。
二、返乡需提前3天报备。确需返乡人员,须提前3天向目的地社区(村)或单位进行报备,并详细告知返程行程安排、交通方式、健康状况、14天内旅居史、现从事职业等信息,返程时需携带48小时内核酸检测阴性证明。
三、按照河南省《关于加强春节期间返乡人员健康管理工作的通知》有关要求,根据出发地疫情风险等级,对返乡人员实施分类管理。
(一)中高风险地区或近14天有中高风险地区旅居史的人员原则上暂不返乡。已经返乡的,实行“14 天集中隔离+7天居家健康监测”措施,期间提供7次核酸检测服务。
(二)中高风险地区所在县(市、区)返乡人员实行“7天集中隔离+7天居家隔离观察+7天居家健康监测”措施,期间提供7次核酸检测服务。居家医学观察、健康监测期间,由各县(市、区)按照属地管理原则安排医务人员上门采样服务。
(三)中高风险地区所在地市的其他县(市、区)的返乡人员,落实“7天集中隔离+7天居家健康监测”措施,分别在第1、4、7、14天提供核酸检测服务。
(四)其他低风险地区的返乡人员,抵达商丘后到就近的核酸检测点进行1次核酸检测,实施14天居家健康监测等措施,并在第7、14天再各提供1次核酸检测服务。
(五)境外返乡人员。如在第一入境口岸已完成 21天集中隔离,返商后继续落实“7天居家健康监测”;如在第一入境口岸仅完成14天集中隔离,返商后再落实“7天集中隔离+7天居家健康监测”。居家健康监测结束后,需在第7、14天分别进行1次核酸检测。
(六)重点行业高风险岗位(指定点医疗机构、发热门诊、隔离场所工作人员、进口冷链食品从业人员、口岸直接接触入境人员和进口货物的从业人员、交通运输工具从业人员等)返乡人员。须脱离工作岗位14天以上,提前3天向所在单位进行报备。返商后按照出发地疫情风险等级实施以上分类健康管理措施。
(七)对已发生疫情,公布本土新增阳性病例,但暂未划定风险等级地区的返乡人员,由属地县(市、区)疫情防控指挥部根据其公布的封控、管控、防范区等情况,参照中高风险地区规定落实相应的管控措施。
商丘市疫情防控24小时咨询电话:0370—3220109、0370—3220100。
南阳
郑州摘星后,去南阳政策
1月29日上午9时许,顶端新闻•河南商报记者从南阳市疫情防控办公室了解到,郑州行程码摘星后,从郑州返回南阳的居民,需提前向当地社区报备,双码均正常且提供48小时内核酸检测阴性证明,可进入南阳。
到南阳后,还需进行14天居家健康监测,可以出门,但非必要不外出。
以下,进入南阳市政策内容为南阳市于2022年1月23日12时前报送,建议出行前先拨打当地电话咨询。
1.中高风险地区人员或14天内有中高风险地区旅居史人员原则上暂不返乡。已经返乡的,对中高风险地区或近14天有中高风险地区旅居史返乡人员实行“14天集中隔离+7天居家健康监测”措施,期间提供7次核酸检测服务。
2.中高风险地区所在县(市、区)返乡人员实行“7天集中隔离+7天居家隔离观察+7天居家健康监测”措施,期间提供7次核酸检测。居家医学观察、健康监测期间由各县(市、区)按照属地管理原则安排医务人员上门采样服务。
3.中高风险地区所在地市其他县(市、区)的返乡人员,落实“7天集中隔离+7天居家健康监测”措施,分别在第1、4、7、14天提供核酸检测服务。
4.其他低风险地区的返乡人员,抵达后到就近的核酸检测点进行1次核酸检测,进行14天居家健康监测等措施,并在第7、14天再各提供1次核酸检测服务。
5.境外入宛返宛人员实行“14+7+7”的管控措施。即:对第一入境点隔离满14天的入宛返宛人员,由目的地县级疫情防控指挥部闭环转运至县级集中隔离医学观察场所集中隔离7天,每隔一天做1次核酸检测(共4次),其中第7天实行双采双检,核酸检测结果全部为阴性,方可解除集中隔离,转为7天居家健康监测。对解除隔离人员,要发放告知书,提示做好健康监测注意事项。所在社区要落实分包制度,督导居家健康监测人员期间非必要不外出,并在第2、7天各上门进行1次采样,核酸检测结果无异常的,解除管控。对第一入境点隔离满21天的境外入宛返宛人员,实施7天居家健康监测+2次核酸检测措施。
南阳市疫情防控24小时咨询电话:0377—63186301。
漯河
郑州摘星后,去漯河政策
1月29日上午9时左右,漯河市疫情防控指挥部工作人员称,从郑州去漯河需要提前向社区(村)报备,提供48小时核酸检测阴性证明,并且健康码、行程码正常。到漯河后进行7天居家健康监测,可以出门,但不要参加大型聚会。
以下内容为2022年1月25日,漯河市发布关于加强春节期间疫情防控工作的通告(2022年第5号):
倡导就地过年不返漯。倡导在外地工作生活的漯河籍人员以及在漯河的外地人员就地过年,非必要不返漯,非必要不离漯,非必要不跨县区流动,减少旅途疫情传播扩散风险。
提前报备和核酸检测。需从外地市来(返)漯人员,均要提前3天向返回地社区(村)登记报备,详细告知返程行程、返程方式、健康状况、14天内旅居史、从事职业等信息,并在返程时提供48小时内核酸检测阴性证明。
分类落实疫情管控措施。请您核查出发地的疫情状况,对照下列分类管控标准,自觉配合落实社区(村)及属地疫情防控部门的管控措施。
1.国(境)外来(返)漯人员,实行“14+7+7”疫情防控措施,即:第一入境地接受14天集中隔离后,抵达漯河后闭环转运至集中隔离场所实行7天集中隔离医学观察,解除集中隔离后再实施7天居家健康监测,期间按照要求进行5次核酸检测。
2.国内中高风险地区人员或14天内有中高风险地区旅居史人员原则上暂不来(返)漯。已经返乡的,实行“14天集中隔离+7天居家健康监测”措施,期间进行7次核酸检测。
3.中高风险地区同一地级市人员,按照上级和属地疫情防控要求落实隔离医学观察、健康监测和核酸检测等措施。其中,北京、上海、天津、重庆四个直辖市的区对应地级市,街道对应县(区),社区对应街道(乡镇)。
4.无本土疫情发生或者发生本土疫情但无中高风险地区的地市来(返)漯人员,抵漯后立即进行一次核酸检测,进行14天居家健康监测并在第7、14天再各进行1次核酸检测。
5.健康码红码或黄码人员,要立即向目前所在城市的社区(村)报告,配合落实疫情防控措施并申请变码,变为绿码后再正常流动和返漯。行程卡带“*”号人员要立即向目前所在城市社区(村)报告并配合落实疫情防控措施,返漯前必须按照当地要求落实完毕管控措施并符合当地出行要求才能返漯,返漯前须提前3天向返漯居住地社区(村)报备并持有48小时内核酸检测报告,抵漯后按照社区(村)要求落实隔离医学观察、健康监测和核酸检测等管控措施。
6.来(返)漯人员抵达目的地后,要第一时间在居住地社区(村)登记报备,并配合属地疫情防控部门落实核酸检测、集中隔离等防疫措施。如出现发热、干咳、咽痛、嗅(味)觉减退、腹泻等症状时,第一时间报告所在社区(村),及时到就近的发热门诊就诊。对不主动申报、瞒报、谎报旅居史、接触史、健康状况等涉疫信息,不执行疫情防控规定,造成疫情传播风险的,将依法严肃追究责任。
漯河市疫情防控24小时咨询电话:0395—3132963。
周口
2022年1月26日周口市疫情防控指挥部发布通告
市外来(返)周人员在提前3天报备的基础上,凭48小时内核酸检测阴性证明和行程码、健康码绿码,在注册填报“周口通”后正常通行,不得随意对证码查验合格但行程码带*号的人员和车辆进行劝返。来(返)周人员抵达目的地后要如实向村(社区)、单位报告个人行程,立即就近做核酸检测,并按要求落实隔离医学观察、健康监测和核酸检测等措施。
2022年1月19日周口市新型冠状病毒感染的肺炎疫情防控指挥部办公室关于进一步加强春节期间返乡人员健康管理工作的通知:
从中高风险地区或14天内有中高风险地区旅居史返乡的,要实行“14天集中隔离+7天居家健康监测+7次核酸检测”措施;
中高风险地区所在县(市、区)返乡的,要实行“7天集中隔离+7天居家隔离观察+7天居家健康监测+7次核酸检测”措施;
从中高风险地区所在地市其他县(市、区)返乡的,要落实“7天集中隔离+7天居家健康监测+4次核酸检测(1、4、7、14)”措施,引导在外人员“返乡不能团圆,不如就地过年”。
确需返乡的,引导其提前3天向返回地村(社区)登记报备,返回时提供48小时内核酸检测阴性证明,返回途中做好个人防护,鼓励驾乘私家车返乡,尽量避免途中多次中转和长时间停留。
低风险地区返乡人员,需查验48小时内核酸检测阴性报告、健康码和行程码后方可入周,返回后就近核酸检测1次,落实14天居家健康监测等措施,并在第7、14天再各进行一次核酸检测,其他人员按照《关于加强春节期间返乡人员健康管理工作的通知》(豫疫情防指[2022]2号)文件要求严格落实分类管控。
周口市疫情防控24小时咨询电话:0394—8355589。
驻马店
2022年1月20日驻马店市新冠肺炎疫情防控指挥部办公室2022年第5号通告:
一、严格前端管理
落实报备登记。确需返乡的,要提前3天向返回地社区(村)登记报备,详细告知返程行程、返程方式、健康状况、14天内旅居史、从事职业等信息,并在返程时,提供48小时内核酸检测阴性证明。
强化服务站管理。持续做好外来入市域火车站、高速、国(省)道等入市服务站防控工作,严格测温、戴口罩措施,坚持扫场所码,查验行程卡和48小时内核酸检测证明,对无核酸检测证明的现场采样,构筑好入市第一道防线。
二、严格人员分类管理
境外入驻人员和其它陆地口岸经第三地入驻人员,要闭环落实相关疫情防控措施。
中高风险地区人员或14天内有中高风险地区旅居史人员原则上暂不返乡。已经返乡的,对中高风险地区或近14天有中高风险地区旅居史返乡人员实行“14天集中隔离+7天居家健康监测”措施,期间开展7次核酸检测。
中高风险地区所在县(市、区)返乡人员实行“7天集中隔离+7天居家隔离观察+7天居家健康监测”措施,期间开展7次核酸检测。居家医学观察、健康监测期间由各县(区)按照属地管理原则安排医务人员上门采样。
中高风险地区所在地市其他县市区的返乡人员,落实“7天集中隔离+7天居家健康监测”措施,期间开展4次核酸检测。
低风险地区或不能确保返乡过程无风险人员,需持48小时内核酸检测阴性证明或抵达我市后进行1次核酸检测。到家后落实“7天居家隔离观察+7天居家健康监测”措施,解除监测前做1次核酸检测。
驻马店市疫情防控24小时咨询电话:0396—2913970。
开封
郑州摘星后,去开封政策
开封市12345市长专线工作人员表示,开封市倡导人员非必要不流动,就地过年。确需返乡入汴人员,须提前3天向所在社区(村)进行报备,持双码(行程码、健康码)、48小时内核酸阴性证明正常入汴。
“郑州回开封不需要进行集中隔离。”该工作人员表示,车站、高速路口可以自行离开,但是进入社区就需要提前报备。“应该居家健康检测吧,毕竟是跨区域,做好防护。”
该工作人员表示,重点行业入汴需落实“7天居家健康监测”,“因为职业的特殊性,毕竟有一定的风险性。”
以下内容为2022年1月19日,开封市新冠肺炎疫情防控指挥部办公室发出重要提醒:
一、非必要不流动。鉴于目前疫情防控形势和政策,强烈建议汴籍在外人员非必要不流动,提倡就地过年,减少因流动带来的疫情传播风险。
二、完善报备机制。确需返乡人员,须提前3天向目的地村(社区)或单位进行登记报备,告知返程行程安排、交通方式、健康状况、14天内旅居史、从事职业等信息,并在返程时携带48小时内核酸检测阴性证明。
三、加强分类管理。按照河南省疫情防控指挥部《关于加强春节期间返乡人员健康管理工作的通知》要求,对中高风险地区、低风险地区的返乡人员健康管理措施重申如下:
中高风险地区返乡人员。中高风险地区或近14天有中高风险地区旅居史返乡人员原则上不流动、暂不返乡。已经返乡的,实行“14 天集中隔离+7天居家健康监测”,期间提供7次核酸检测服务。
中高风险地区所在县(市、区)返乡人员实行“7天集中隔离+7天居家隔离观察+7天居家健康监测”措施,期间提供7次核酸检测服务。居家医学观察、健康监测期间按照属地管理原则,安排医务人员上门采样服务。
中高风险地区所在地市的其他县(市、区)的返乡人员,落实“7天集中隔离+7天居家健康监测”措施,分别在第1、4、7、14天提供核酸检测服务。
低风险地区返乡人员。低风险地区人员尽可能就地过年。确需返乡者,入汴后第一时间到就近核酸检测点再进行1次核酸检测,结果阴性者居家健康监测 14 天,并在第7、14天再各提供1次核酸检测。
对境外、发生疫情但暂未划定风险地区、重点行业高风险岗位返乡人员,继续落实现行的健康管理措施。
境外返乡人员。实行“21 天集中隔离+7天居家健康监测+2 次核酸检测(居家健康监测结束后每7天1次)”管控措施。如在第一口岸城市入境且完成 21 天集中隔离人员,入汴后继续落实“7 天居家健康监测+2 次核酸检测”,在第一口岸城市入境且完成 14 天集中隔离人员,入汴后落实“7 天集中隔离+7 天居家健康监测+2 次核酸检测”。
发生疫情但暂未划定风险地区返乡人员。对已发生疫情,公布本土新增阳性病例,但暂未划定风险等级所在城市的返乡人员,由属地疫情防控机构根据该城市公布的封控管控防范等情况,参照中高风险地区政策落实相关管控措施。
重点行业高风险岗位返乡人员。须脱离工作岗位14天以上,提前3天向所在单位进行报备。入汴后第一时间到就近核酸检测点再进行1次核酸检测,结果阴性者居家健康监测 14 天,并在第7、14天再各进行1次核酸检测。(重点行业高风险岗位人员指:定点医疗机构、发热门诊、隔离场所工作人员、进口冷链食品从业人员、口岸直接接触入境人员和进口货物的从业人员、交通运输工具从业人员等)
开封市疫情防控24小时咨询电话:0371-22917886。
安阳
1月25日上午安阳市召开新冠肺炎第十五场疫情防控工作新闻发布会:
对于来自国内中高风险地区所在省辖市的来安人员,应提前3天向社区报备,并提供48小时内核酸检测阴性证明,抵安后采取相应隔离管控措施,确保安全。
国内低风险地区来安人员,需持48小时内核酸检测阴性证明,抵安后再进行一次核酸检测,核酸检测阴性者,需居家健康监测。
安阳市疫情防控24小时值班电话:0372—5950555。
鹤壁
倡导尽可能留在当前所在地过年。
确需返鹤人员,应提前3天主动向目的地村(社区)报备,并出具48小时内核酸检测阴性证明,自觉落实相关疫情防控措施。
行程码带星号返回鹤壁人员,只要出发地所在区县没有中高风险地区可以返回鹤壁。但返回时需携带48小时的核酸检测阴性证明,返回后,24小时之内需再次进行核酸检测并进行居家健康监测。
如果出发地所在区县有中高风险地区,返回鹤壁后需集中隔离7天,结束集中隔离后需居家隔离并进行健康监测。
同时,鹤壁市目前不是所有行程码带星号的都要隔离,现在针对返乡人员是按照分级政策进行管控。
鹤壁市疫情防控24小时咨询电话:0392-3361868。
濮阳
郑州摘星后,去濮阳政策
1月29日8时许,濮阳疫情防控指挥部工作人员称,提前向社区报备,准备好48小时核酸检测阴性证明即可从郑州去濮阳。到濮阳后进行7天居家健康监测即可。
以下内容为濮阳市疫情防控指挥部办公室2022年1月26日通告
一、对有中高风险地区的城市
(一)14天内有中高风险地区旅居史返乡人员,实行“14天集中隔离+7天居家健康监测”,期间第1、4、7、10、14、16、21天各做1次核酸检测。
(二)14天内有中高风险地区所在县区旅居史返乡人员,实行“7天集中隔离+7天居家隔离观察+7天居家健康监测”,期间第1、4、7、10、14、16、21天各做1次核酸检测。
(三)14天内有中高风险地区所在地级市其他县区的返乡人员,落实“7天集中隔离+7天居家健康监测”,期间第1、4、7、14天各做1次核酸检测。
北京、上海、天津、重庆四个直辖市的县区对应地级市,街道(乡镇)对应县区(下同)。
二、对发现本土确诊病例(或无症状感染者)但未调整风险等级的城市
对报告新增本土确诊病例(或无症状感染者),但暂未划定风险等级地区的返乡人员,由县区疫情防控指挥部根据该城市公布的封控、管控、防范区等情况,参照中高风险地区规定落实相应管控措施。
三、对无本土疫情的城市
对无本土疫情的地级市返乡人员,查验48小时内核酸检测阴性证明和健康码、行程码,抵达后就近在核酸检测点进行1次核酸检测,实行14天居家健康监测等措施,期间第7、14天各做1次核酸检测。
濮阳市疫情防控24小时咨询电话:0393—6996021。
济源
郑州摘星后,去济源政策
1月29日上午9点半左右,济源市疫情防控指挥部工作人员告诉顶端新闻·河南商报记者,“郑州今天全部降为低风险地区,返乡政策还是按1月5日文件中的低风险地区来对待。”
该工作人员称,从郑州返回济源,需要居家健康检测7天,提前3天报备,核酸检测阴性证明,行程码、健康码正常,“因为这个检查站还没有撤,过检查站还需要提供核酸证明。”
“核酸阴性证明需要48小时以内的。”该工作人员表示,“不需要集中隔离,只需7天的居家健康监测。”
此外,该工作人员还表示,郑州牌照不会被劝返。
倡导广大市民非必要不跨省、不跨市、不跨县流动,在外工作人员尽量留在当地过节。确需返(来)济的,提前3天向社区(村、居)报告,做到提前知、行程知、落地知,全程做好个人防护。
一、对中、高风险地区所在县(市、区)的外来车辆及人员有序劝返。保障生产、生活、防疫等必须物资的车辆及人员要做到点对点闭环管理。
二、省外低风险地区返(来)济车辆和人员,以及省内有疫情城市其他县(市、区)返(来)济车辆和人员,到站查验48小时内核酸检测阴性证明、健康码、行程码,落地再进行1次核酸检测,在社区(村、居)监管下放行。
三、省内无疫情城市返(来)济车辆和人员,到站查验48小时内核酸检测阴性证明、健康码、行程码后正常通行。
四、出市办事当天返回人员,办事过程应做好个人防护,减少与他人接触,到站查验社区(村、居)或工作单位开具的出市证明、48小时内核酸检测阴性证明、健康码、行程码。出市次日后返回人员,按照办事目的地返(来)济人员进行管理。
五、周边无疫情县(市、区)通勤人员,查验单位开具的跨县(市、区)通勤证明、健康码、行程码及7日内核酸检测阴性证明。
六、健康码红码人员,立即闭环转运至目的地辖区集中隔离点,落实管控措施;健康码黄码人员及带“*”人员,查验48小时内核酸检测阴性证明,通知到镇(街道)和社区(村、居),在镇(街道)和社区(村、居)监管下,落实居家隔离或居家健康监测。
【济源:“带星人”返乡须落实“14+7”政策】济源市政务热线:从中高风险地区所在的县、市、区来济人员,需要持48小时内核酸检测阴性证明,到达济源后再落实14天集中隔离,在第1、4、7、10、14天时进行5次核酸检测。集中隔离解除后再进行7天的居家健康检测,分别在第2、7天时候进行2次核酸检测。
对于带“*”的人员,只要所在城市有中高风险地区,均需要采取上述管控措施。
济源示范区疫情防控24小时咨询电话:0391—6912120、0391—12345。
三门峡
2022年1月19日,三门峡市新冠肺炎疫情防控指挥部通告(第2号):
一、严格报备登记。倡导就地过节,市域内人员非必要不出省、不出市、不跨县流动,在外人员非必要不返乡,确需返乡的,要提前3天向返回地社区(村)登记报备,详细告知返程行程、返程方式、健康状况、14天内旅居史、从事职业等信息,并在返程时,做好个人防护,提供48小时内核酸检测阴性证明。
二、严格分类管理。
在入境地完成集中隔离的境外入峡人员和其他陆地口岸经第三地入峡人员,要严格落实点对点闭环管控,实行7天集中隔离+7天居家健康监测。
中高风险地区人员或14天内有中高风险地区旅居史人员,原则上暂不返乡;已经返乡的人员,实行“14天集中隔离+7天居家健康监测”措施,期间开展7次核酸检测。
中高风险地区所在县(市、区)返乡人员,实行“7天集中隔离+7天居家隔离观察+7天居家健康监测”措施,期间开展7次核酸检测。
中高风险地区所在地市其他县(市、区)的返乡人员,落实“7天集中隔离+7天居家健康监测”措施,期间开展4次核酸检测。
省外低风险地区、省内重点行业从业人员或不能确保返乡过程无风险人员,需持48小时内核酸检测阴性证明,抵达我市后再进行1次核酸检测,检测结果为阴性的,落实“14天居家健康监测”措施,解除监测前做1次核酸检测。
省内低风险地区人员,需持48小时内核酸检测阴性证明或抵达我市后进行1次核酸检测,检测结果为阴性的落实“7天居家健康监测”措施,解除监测前做1次核酸检测。
图源:三门峡发布
三门峡市疫情防控24小时咨询电话:0398—2866972。
平顶山
郑州摘星后,去平顶山政策
行程码摘星后,从郑州去平顶山政策如何?1月29日上午9时许,平顶山疫情防控指挥部工作人员称,从郑州返回平顶山,需要24小时核酸检测阴性证明(省内24小时,省外48小时),提前向社区(村)报备。到平顶山后不需要进行隔离,而居家健康监测社区(村)会根据行程来定。
严格落实“非必要不出省、非必要不出市、非必要不出县”要求,确需外出的人员需提前24小时向所在村(社区)报备,经乡、镇(街道)批准,健康码、行程卡无异常且持有24小时内核酸检测阴性报告。确需外出的公职人员需提前24小时向单位书面请假,按照“谁批准、谁负责”要求,由主要负责同志签字批准;外出返平后,需第一时间向单位书面销假,并附核酸检测阴性证明(省外48小时内、省内24小时内)。
全市火车站(高铁站)、汽车站和高速路口设立的卫生防疫监测服务站和核酸采样点要严格落实“三查一核验”,即“查体温、查健康码、查行程卡,核验核酸检测阴性证明”。
省外来平返平人员需持有48小时内核酸检测阴性证明,省内来平返平人员需持有24小时内核酸检测阴性证明。对不能提供核酸检测阴性证明的来平返平人员进行核酸采样,并详细登记个人信息,核酸检测结果阴性方可入市。
省外来平返平人员和省内重点行业人员返乡需提前3天向目的地村(社区)、单位报备,抵达后如实向村(社区)、单位报告个人行程。
其中,中高风险地区来平返平人员须严格实施“14天集中隔离+7天居家健康监测”管控措施,期间进行7次核酸检测;省外低风险地区来平返平人员及省内重点行业人员返乡后再进行一次核酸检测,阴性者居家健康监测14天。1月13日,平顶山市汽车站所有客运班线、跨城公交、城乡公交全部暂停运行。
平顶山疫情防控24小时咨询电话:0375—2663124、0375—2663122。
信阳
郑州摘星后,去信阳政策
29日8时许,信阳疫情防控指挥部工作人员称,从郑州前往信阳,需要24小时核酸检测阴性证明,提前向社区报备,进行7天居家健康监测。
1、2022年1月15日,信阳市疫情防控指挥部办公室补充通告,自2022年1月16日零时起:
一、确有必要返乡来信人员,须提前3天向目的地村(社区)、所在单位报备,提前填报所到县区报备码;本省内人员须持24小时核酸检测证明,省外人员须持48小时核酸检测证明。
二、有中高风险地区所在乡镇(街道)旅居史的返乡来信人员,要严格落实14天集中隔离+7天居家健康监测+7次核酸检测的管控措施。
三、有中高风险地区所在县市区(县级)其他乡镇(街道)旅居史的返乡来信人员,要严格落实7天居家隔离+7天居家健康监测+5次核酸检测的管控措施。
四、有信阳市域外旅居史的其他返乡来信人员,要严格落实7天居家健康监测+3次核酸检测的管控措施;2021年12月27日以来,已返乡人员自入信之日起7天内完成3次核酸检测。
上述人员均需按规定时间和次数完成核酸检测,结果无异常方可正常活动。
2、2022年1月11日,信阳市疫情防控指挥部办公室通告,从2022年1月12日0时起:
我市市民非必要不出市、不跨县、不聚集,暂停各种形式的走亲访友、公务出差,尤其是不前往境外和国内有中高风险地区或报告确诊病例地区的市县,确需离市的需提供48小时内核酸检测阴性证明。
信阳市疫情防控24小时咨询电话:0376—6319277。
以上返乡政策信息由记者整理河南各地市官方已发布信息,如有疑问可向当地疫情防控部门电话咨询。同时,记者也从中国铁路郑州局集团公司、河南省高速公路联网管理中心等部门了解到,各地市火车站、高铁站、高速上下站均严密配合属地疫情防控要求,对出行人员进行扫码、测温、查验核酸证明。(据大河报)

