中国女排启动选帅,郎平陈忠和任专家组成员
东京奥运会结束后,新一届中国女排主教练的人选格外牵动人心。1月10日,国家体育总局排球运动管理中心向社会发布关于选聘国家女排主教练的公告,标志着这项备受瞩目的选帅工作正式启动。
原中国女排主帅郎平成为选帅专家组成员,这意味着郎平不会重返中国女排帅位。
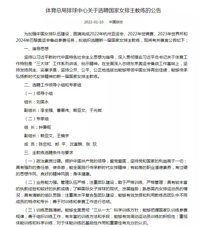
体育总局排球中心关于选聘国家女排主教练的公告
为加强中国女排队伍建设,圆满完成2022年杭州亚运会、2022年世锦赛、2023年世界杯和2024年巴黎奥运会备战参赛任务,拟组织选聘新一届国家女排主教练,现将有关事宜公告如下:
一、指导思想
坚持以习近平新时代中国特色社会主义思想为指导,深入贯彻落实习近平总书记关于体育工作特别是“三大球”工作系列讲话、批示精神。在全面深入总结东京奥运会备战工作基础上,坚持发扬民主、实事求是,坚持公开、公平、公正地选拔出能够带领中国女排再创佳绩,能够传承弘扬新时代女排精神的新一届国家女排主教练。
二、选聘工作领导小组和专家组
(一)领导小组
组长:刘国永
副组长:李全强、曹景伟、赖亚文、于光岩
(二)专家组
组 长:钟秉枢
副组长:赖亚文、王镜宇
成 员:陈忠和、郎 平、沈富麟、张 欣
三、主教练选聘条件与要求
(一)政治素质过硬。拥护中国共产党的领导,爱党爱国,坚持党和国家的利益高于一切;具有强烈的责任感、使命感,能全面践行传承新时代女排精神;有较高的职业道德素养,有过硬的思想作风、良好的精神风貌;身体健康。
(二)业务能力强。管理队伍严格,注重团队建设,敢于严格训练、严格管理;具有较丰富的执教经验和较好的执教成绩;了解国际女子排球的现状、发展趋势;熟悉国内女排运动员的情况,具有清晰的组队思路;注重高水平复合型团队建设,能够有效发挥和利用教练员团队中不同成员的特点和专长;善于对训练和参赛工作进行总结。
(三)训练思路清晰。能够全面贯彻“三从一大”科学训练方针;能够把握国家队训练参赛规律,善于组织训练工作,有丰富的训练方法和手段,能够有效调动运动员训练的积极性;重视体能训练和科学训练,对于体能训练的基础性作用和重要性有充分的认识。
四、选聘工作程序
(一)发布选聘公告。国家女排主教练选聘公告在中国排球协会官网发布。
(二)接受报名。请报名参加选聘人员在2022年1月15日前将报名表(附件一)以附件形式发送至邮箱:chinavolleyball@sina.com或者发送传真010-67113931。
(三)确定候选人。根据报名情况,按照选聘条件与要求,专家组提出候选人,经选聘工作领导小组综合评议后确定国家女排主教练候选人名单。
(四)候选人名单提交排球中心党委会研究,确定拟聘任主教练人选。
(五)报批后公布。拟聘主教练人选报国家体育总局批准后向社会公布。
五、选聘监督
选聘工作全程接受社会监督,申诉与举报联系方式如下:
(一)体育总局
电话:010-87183146
邮箱:jts@sport.gov.cn
(二)排球中心
电话:010-87183518
邮箱:pqzx@sport.gov.cn
体育总局排球运动管理中心
2022年1月10日
