河南百余家景区推出免票或优惠活动
2021-12-28 15:28
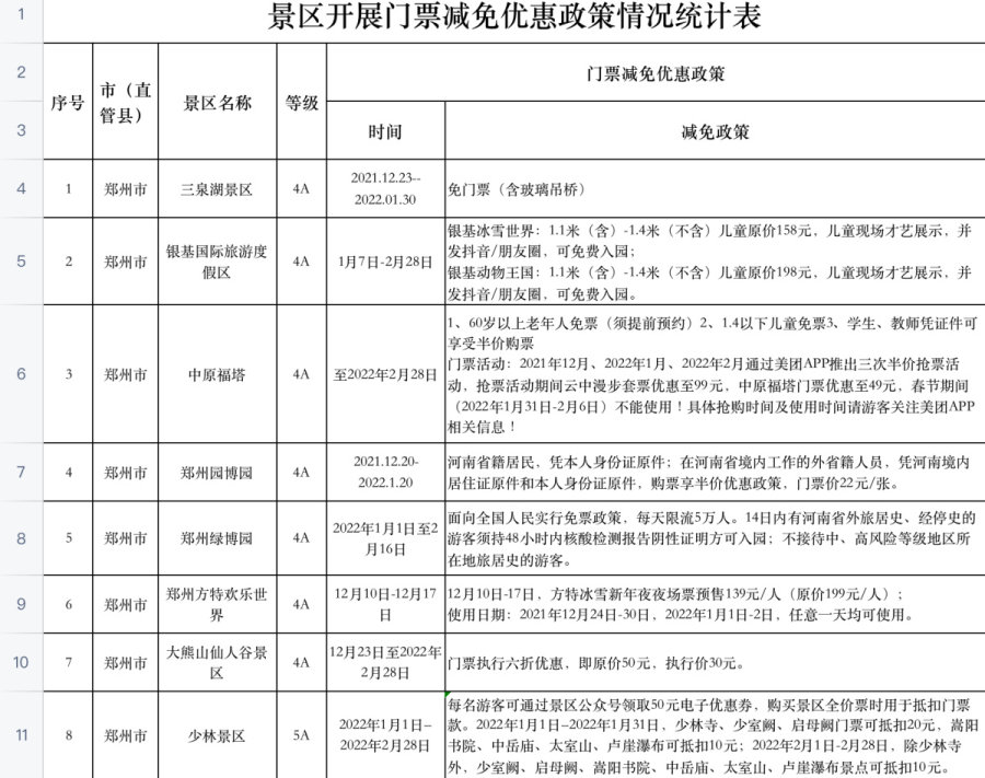
12月27日,“行走河南•读懂中国”河南人游河南推广活动在只有河南•戏剧幻城启动。仪式上发布了省内130多家景区推出免票和门票优惠活动,吸引广大游客冬游河南。其中,龙门石窟、龙潭大峡谷、云台山、老君山、陕州地坑院、郑州绿博园、宝泉、鸡公山、翰园碑林、函谷关历史文化旅游区、虢国博物馆、王屋山等免门票;太行大峡谷、八里沟、万仙山、关山、尧山、万岁山大宋武侠城等景区实行门票半价;殷墟景区、红旗渠景区在不同时段有免票和半票两种优惠方式。需要提醒的是,还有龙门石窟等景区是分时段对不同地区游客免门票,出行之前请咨询各大景区。
活动现场,河南还发布了8条特色文旅线路:行走河南探索华夏文明之旅;徜徉博物馆读懂中原宝藏之旅;乐享温暖惬意温泉康养之旅;畅玩冰雪缔结冬奥奇缘之旅;认识新河南发现新玩法之旅;邂逅武术中国功夫之旅;追忆乡愁中原乡村美宿之旅;饕餮盛宴寻味老家风味之旅。
另外,全省各地依托当地文化、民俗、冰雪、温泉等资源,策划了郑州建业电影小镇2022年跨年活动、隋唐洛阳城“风起洛阳探秘神都”春节系列活动、开封大宋上元灯会、洛阳老君山冰雪雾凇节、白云山冰雪奇妙游等130多项冬季旅游主题活动。
省文化和旅游厅要求各景区严格落实“限量、预约、错峰”的总体要求,实行线上实名预约购票和扫码、测温入园,严格做到游客防控提醒“全覆盖”、员工疫苗接种“全覆盖”、景区消杀措施“全覆盖”,打造高品质旅游景区,让每一位游客的体验更加放心、安心和舒心。
附:全省旅游景区门票减免优惠统计表















(来源:河南日报)
编辑:李记波
统筹:王长善
最新评论
打开APP查看更多精彩评论