河南调整最低工资标准!一类行政区域2000元/月
来源:
河南发布
2021-12-20 11:15
调整后的最低工资标准自2022年1月1日起施行
河南省人民政府关于调整河南省最低工资标准的通知
豫政〔2021〕33号
各省辖市人民政府、济源示范区管委会,省人民政府各部门:
根据《最低工资规定》(原劳动和社会保障部令第21号)和《河南省最低工资规定》(省政府令第141号),综合考虑全省经济社会发展水平、就业状况、物价指数、职工平均工资等因素,省政府决定调整全省最低工资标准,请认真贯彻执行。
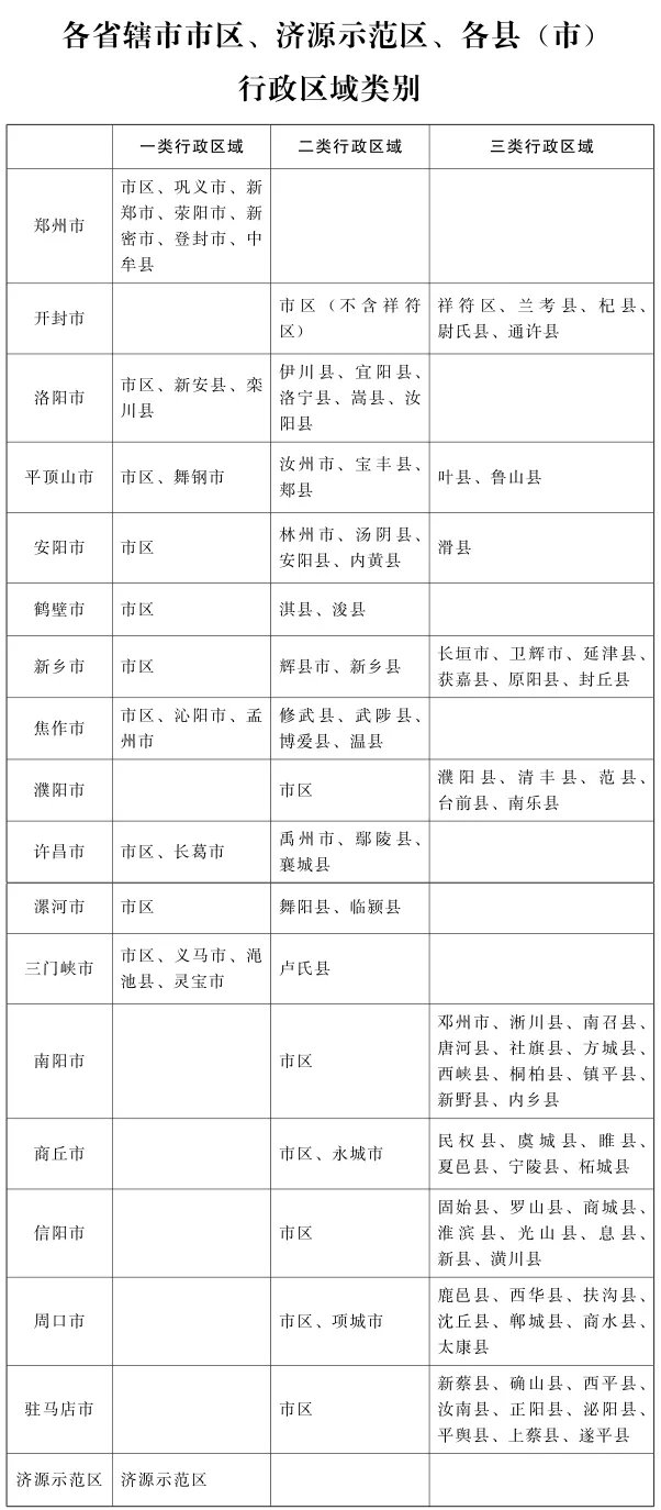
一类行政区域月最低工资标准2000元,小时最低工资标准19.6元;二类行政区域月最低工资标准1800元,小时最低工资标准17.6元;三类行政区域月最低工资标准1600元,小时最低工资标准15.6元。行政区域类别见附件。
调整后的最低工资标准自2022年1月1日起施行。
特此通知。
河南省人民政府
2021年12月10日
附件:

(wc来源:河南发布)
编辑:王晨
统筹:王长善
最新评论
打开APP查看更多精彩评论