淘宝天猫调整发货管理规则:缺货赔付比例下调至10%,严控淘宝合作以外“其他物流”发货


4月8日消息,据IT之家报道,继持续优化平台物流体验之后,淘宝天猫再度出手调整发货管理规范。“淘天速递”微信公众号4月8日发布的消息,淘宝天猫将对发货管理规范及物流时效管理相关要求进行两项重要调整:一是降低卖家自主承认缺货情况下的赔付比例;二是对商家使用“其他物流公司”发货的行为启动专项治理。
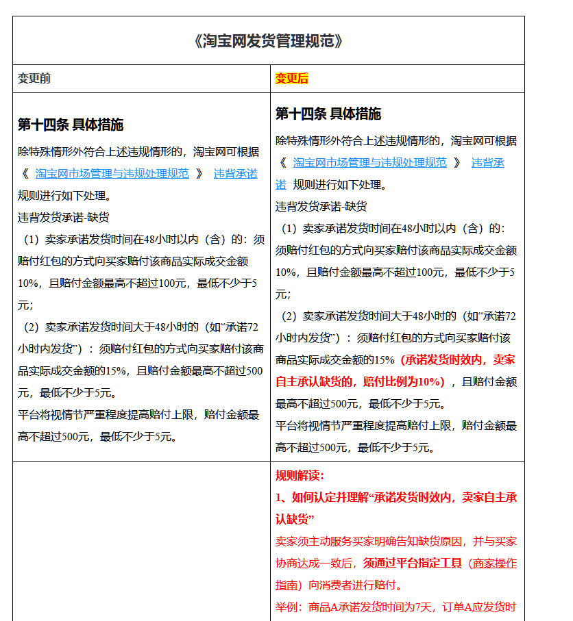
根据最新规则,在“缺货-卖家/商家自主承认缺货”的违规情形中,若卖家承诺发货时间大于48小时,且商家在承诺发货时效内主动服务消费者、明确告知缺货原因、与消费者协商一致并通过平台工具完成赔付的,其赔付比例将由原来的15%下调至10%。

这一调整是鼓励商家主动沟通、提前化解缺货纠纷,同时适度降低合规商家的赔付成本。此前较高的赔付比例虽有利于保护消费者权益,但也给部分主动服务的商家带来一定压力。新规在消费者保障与商家经营负担之间寻求了新的平衡。
与此同时,淘宝平台发布公告称,近期发现部分商家通过“其他物流公司”方式发货的订单引发了较多买家体验问题,包括舆情和投诉等。为提升买家购物体验、打造持续健康发展的平台营商环境,平台将对通过其他物流公司发货的行为进行系统治理。

公告明确,后续平台将结合商品特性、物流能力等因素,综合评估后对特定类目开放其他物流公司的发货方式,具体开放类目以发货页面显示为准。
该公告已于2026年4月3日公示通知,即日起生效。淘宝平台将于2026年4月20日起,根据类目逐步下线非开放类目的“其他物流公司”发货选项。对于下线的类目,平台将根据需要适当保留每日使用额度,具体以产品页面提示为准。
对于“其他物流”的解释,淘宝方面告诉新识研究所,除淘宝合作以外的物流公司,因为不是合作的快递公司,那么用户端就无法正常看到一个物流轨迹或显示物流异常,容易引起用户的投诉。
同时对于商家处置的触发条件,淘宝方面表示,如果涉及到用户投诉的话,商家需要自己举证,一旦(用户)投诉成立,可能就会遭到(平台)处罚。
(综合IT之家、虎嗅)

