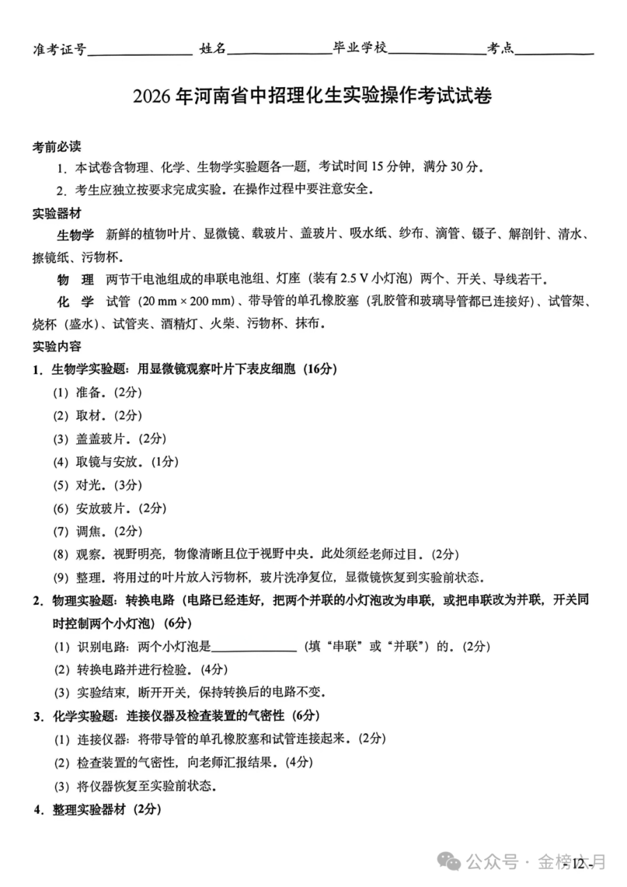
2026年河南省中招理化生实验操作考试(CD)试卷+评分表+满分攻略!


对于初三学生来说,中考第一枪“理化生实验操作考试”即将打响。
那么,你准备得怎么样啦?做实验时有哪些地方需要注意?又该如何取得实验满分呢?
别慌!给大家支招,一起来看看吧~
备考攻略
1 考前反复练习,熟能生巧
中考理化生实验都是基于课本基础知识进行的实验探究。所以,理解实验所考查的知识,更有助于做好实验。
在实验练习后还要进行思考总结,找出自己容易出错的地方,再有针对性地训练,使实验准确无误。
另外,考前反复练习实验,不仅可以达到将实验既快又准确完成的效果,也能巩固所学的知识。
2 平时养成实验好习惯,考场完美呈现
中考理化生实验重在考查学生的实验素养。在考试中,监考老师是分步来计分的。
因此,在平时的实验练习中,一定要重视实验细节和实验过程,如“探究二氧化碳的制取、收集和检验”实验:
★在实验之前,应先观察所用器材名称、量程、分度值,检查器材是否完好;
★在实验过程过中,如先检查装置的气密性,再开始做“制取二氧化碳”实验;
★在实验结束后,应整理好实验器材,所有药品、仪器摆放整齐,并清理实验台。
3 考场应试技巧,心中时刻谨记
中考实验操作考查的都是一些基础操作,难度不大,并且平时都练习过,所以考场不用太过紧张,规范的实验操作是拿满分的必要条件。
4 全局谋划实验,不急不躁
在拿到考题后,先回忆一下自己平时练习这些实验时老师讲的注意事项,一般先做大实验,再做小实验。
每一项实验做完,把该实验相关的仪器检查、清理一遍:
★检查是否有未清洗的仪器
★瓶塞是否盖上或天平是否回零
★该实验相关仪器是否摆放整齐
★这之后再开始下一项实验
待实验全部结束后,整理实验台、擦桌子,再次检查是否有未清洗、未复位的仪器。
一定要记得把试题上需要填空的题目填上相应数据,然后交给监考老师。
5 有序操作实验,不骄不躁
进入实验室后,先观察一下实验台上药品试剂以及仪器的摆放位置,再开始准备实验,便于实验过程中快速找到要用的药品或仪器。
一般一个学科的所有实验物品会放在一起,但并不是每样仪器和药品都会用到,因此需要注意观察,大概清楚每样物品的位置。
6 正确对待实验中的失误
考试过程中难免有些失误的操作,这时候如果确定这个操作会扣分,那么可以向老师申请重新开始这个实验,经老师同意后,再进行操作。
小的实验要把整个实验重新做一遍,而对于复杂的实验可以直接从出错的那一步开始操作,同时要注意考试时间的分配。
物理实验被扣分的3种情况
1.实验之前没有注意观察所用器材名称、量程,没有检查器材是否完好。
2.实验过程中,没有根据实验目的和实验原理,选用合适的研究方法,设计出合理的实验步骤,有序地进行操作。也就是说,这类同学在做实验的时候就根据自己的想法,觉得只要写出实验结果,步骤错误无所谓。
比如:有些同学在做“测量小灯泡发光时的电阻”这个实验的时候,连接电路的时候没有断开开关,直接就把电路连接好了,觉得这样测出的结果也是正确的,那这样就会被扣掉2分……
3.做完实验没有认真地整理实验器械,很多同学觉得只要有这个动作就可以了,不用认真地整理,那么你的实验就得不到满分!
化学实验被扣分的5种情况
1.使用托盘天平:用手直接移动游码(或未明确请示用手移动);托盘上不放或少放纸片;药品放错托盘位置;开始放药品偏多,取下后放回原瓶;称量完毕后忘记把游码拨回零处等。
2.量筒的使用:读数时俯视或仰视;用手拿着量筒读数;用胶头滴管吸取自来水等。
3.玻璃棒的使用:溶解,搅拌时发出叮当声,即连续碰撞声;用后不及时冲洗玻璃棒等。
4.操作中的先与后:部分学生没有按照以下步骤操作:溶解时需要先放固体,后加水;制取气体时需要先装入固体,后加入液体;组装装置,原则是先左后右,先下后上;检查气密性时,先放导管一端,后握试管壁等。
5.取完药品没有把药品标签朝外摆放。
生物实验被扣分的4种情况
1.显微镜使用时没有保护好镜头,随意转动准焦螺旋和转换器。
2.使用显微镜观察完毕,小心移出装片时,把装片损坏。
3.制作切片注意盖玻片的放置方法,实验结束没有清洗归位。
4.使用显微镜观察完毕,没有转动转换器,将物镜偏至两侧。
考场应考技巧
1.边看实验报告边做实验,边做实验边填写实验报告是实验成功的第一要素。
2.规范的实验操作是取得满分的必要条件。
3.用什么药品拿什么药品,取用后及时放回原处;按规定用量取用;洗净的试管倒放在试管架上;天平使用后及时整理,游码归零;保持桌面的整洁等,良好的实验习惯会帮助你实验取得满分。
4.尊重实验加试监考老师的劳动,尊敬监考老师,举止文明。一声“老师好” “老师再见”会给你在老师心目中留下美好的印象,印象分无法用语言形容。
5.拿到考题后,先回忆自己平时练习这些实验时的注意事项。一般先做A类实验,再做B类实验。每一项实验做完,把该实验相关的仪器再检查一遍,看是否有未清洗的仪器,瓶塞是否盖上或天平游码是否归零等细节,把该实验仪器摆放整齐,开始下一项实验。
6.注重细节,重视过程。实验操作考试并不难,重在考查同学们的实验素养。在平时的学习中,同学们决不能忽视实验细节和实验过程,这是因为操作考试中,监考老师是按步骤来计分的。实验之前,应仔细观察所用器材名称、量程、分度值,检查器材是否完好;实验过程中,应根据实验目的和实验原理,选用合适的研究方法,设计出合理的实验步骤,并在操作过程中有序地进行;使用结束后,应整理好实验器材。
7.掌握实验的基本技能。想在实验操作中得到高分,就需要将所学过的所有实验的操作过程了如指掌。
8.需汇报实验结果的要及时向老师汇报。
9.实验全过程要注意实验台卫生,实验结束时注意所有器材的归位,所有用过的一次性物品最后应放入垃圾桶。
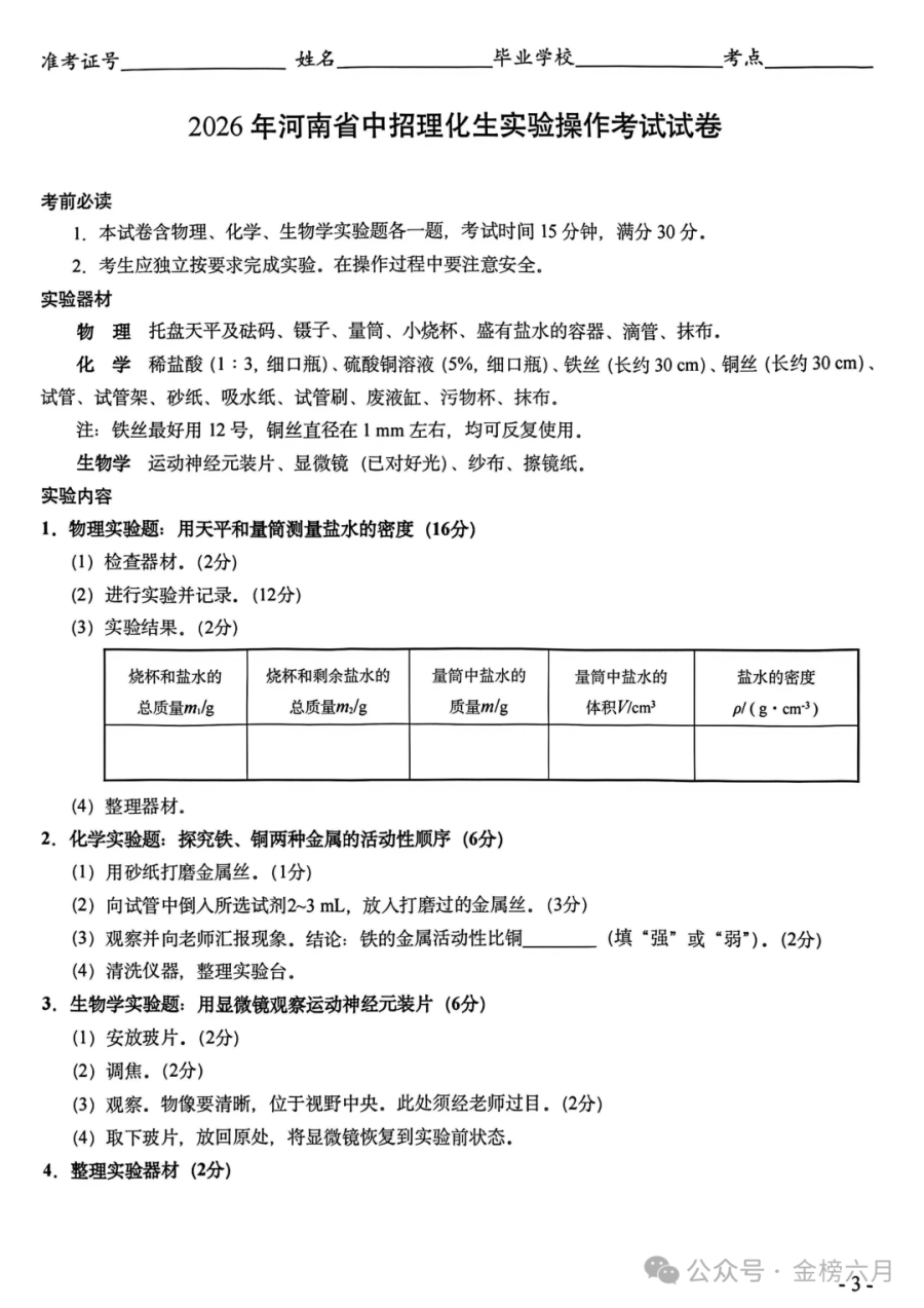
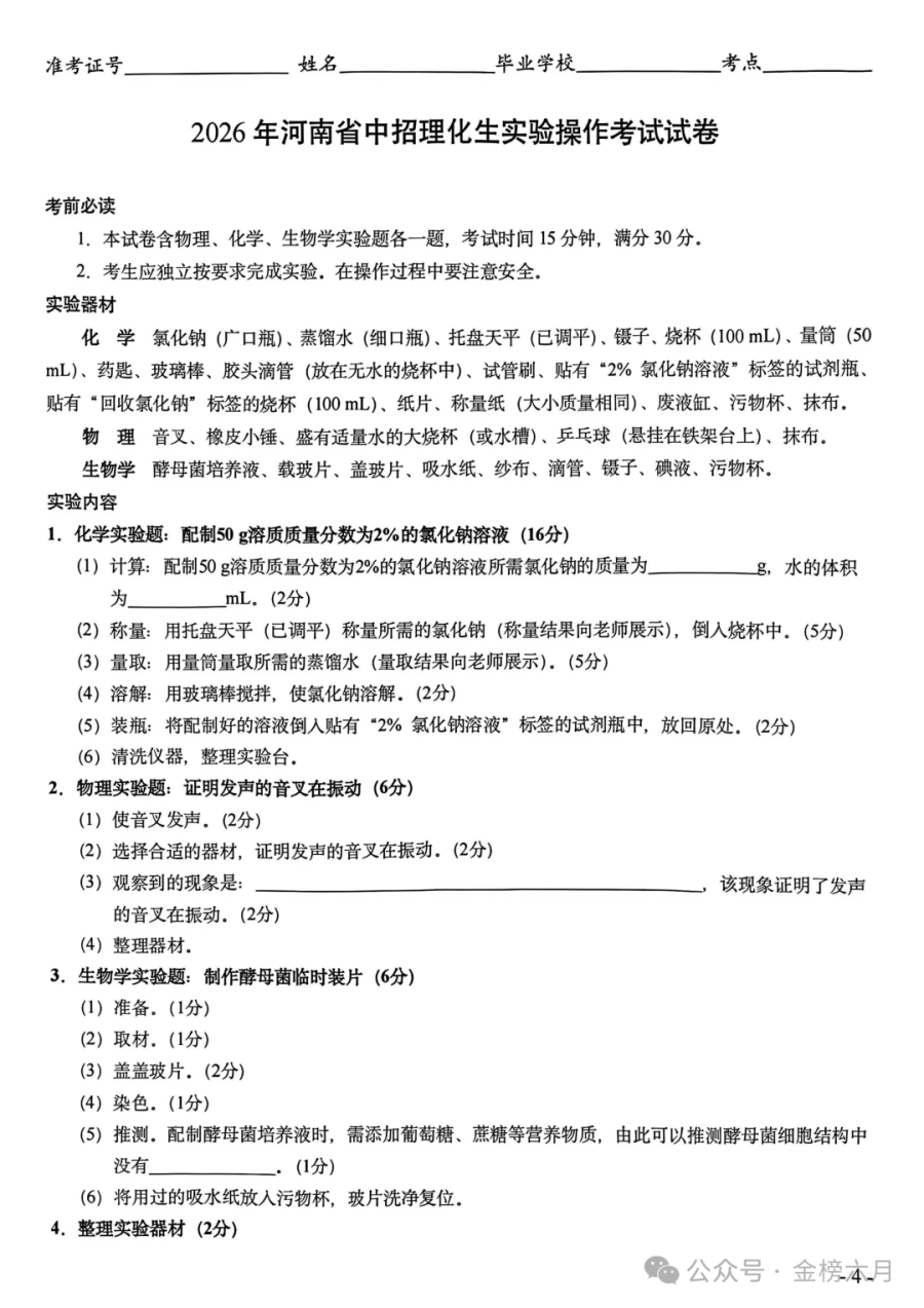
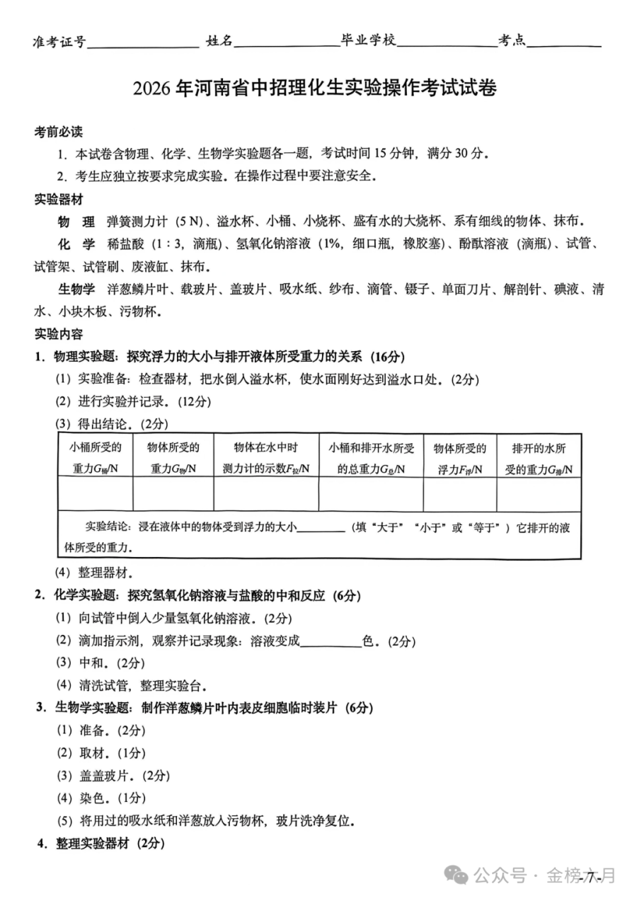
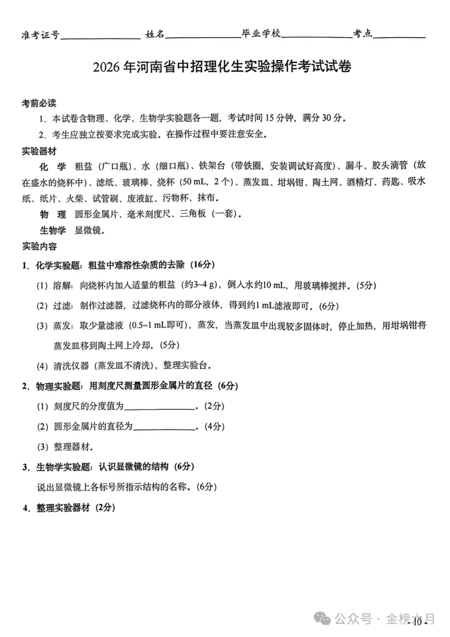
CD试卷












