商业航天不是送火箭,是建“太空基础设施”:下一代产业链正重构

商业航天2.0时代,最大的对手还是美国
作者丨鲁镇西
12月12日,长征12号如期发射。这个直径3.8米,高62米的大块头,起飞质量约430吨,近地轨道一次能运12吨,发动机和未来登月火箭用的同一款,推力可以精细调节。为何临近年底,中国火箭发射频繁,其背后又有什么战略考量,今天有必要逐一说明。
AI不是压垮地面算力的最后一根稻草,而是把算力推上太空的第一根火柴。
当模型规模从百亿参数走向万亿参数,全球数据中心都在疯狂加电,但仍然供不应求。此时,一个被忽视多年的方向突然爆火:天基算力。
在700–800公里之外,卫星可以获得不间断太阳能供电、极低冷却成本和跨大洲低延迟覆盖,而这些特性,恰好完美适配下一代算力需求。一旦天基算力规模化,地球将第一次拥有“无限电力+近零冷却成本”的数据中心。
这不是技术幻想,而是产业竞争的新起点。在可预期的未来,商业航天不再是火箭行业,而是“太空版信息产业革命”,至此,商业航天已经从机械重复发射导弹的1.0时代,正式进入“太空基建”为主的2.0时代。
01 目前火箭发射频率,无法应对商业航天的2.0时代
商业航天产业链分为上游制造、中游发射、下游应用与运营,商业航天时代来临之前,上游制造成本高、中游发射频次低极大限制了行业发展。
在1.0时代,商业航天是以市场为主导,由私营和混合所有制企业,利用商业模式,进行投资、运营并承担风险的航天活动,包括主体市场化、技术产品化、产业链全链条覆盖、创新驱动等核心特征,内容覆盖航天技术研发、制造、发射和应用等全产业链。
如果说“商业航天1.0”是把火箭从国家军工体系里拉出来、交给商业公司批量化制造;那么“商业航天2.0”就是把卫星从几十亿美元级的“奢侈品”,变成可以工业化复制的“太空终端设备”。
相较1.0时代,商业航天2.0足以重构整个产业链,低轨卫星的单位造价,在10年内被打下来超过90%。这是一场商业模式、供应链、系统工程的综合革命,而不是单点技术突破。
过去很长一段时间,卫星造价受制于手工装配、MCU、传感器等多种元器件定制,搭载卫星的火箭只能用一次,卫星发射单价居高不下,在“不锈钢可回收火箭”出现之前,各国着力研发“一箭多星”发射技术。
自1960年开始,美国、前苏联、欧洲航天局先后实现一箭多星发射。1981年9月20日,我国才首次使用“风暴一号”运载火箭成功发射实践二号、实践二号甲和乙三颗卫星,成为全球第四个掌握该技术的国家,至2023年6月15日,“一箭41星”创造我国航天单次发射卫星数量新纪录。

长征八号可实现一箭22星,低轨发射服务价格小于5万元/公斤,低于其他主流一次性运载火箭。而在高轨任务中,“长征”系列火箭执行高轨任务发射服务价格整体低于国外运载火箭。单颗卫星发射成本的降低,为卫星批量发射奠定了基础。
根据权威行业期刊《中国航天》分析,中国的卫星发射价格在全球范围内具备显著优势,处于第一梯队,低轨服务价格并不大幅高于SpaceX。我国想要在全球低轨星座发展提速中胜出,就必须对传统的卫星制造和发射进行迭代升级,以流水线量产和“一箭多星”方式降低成本。
所以如今卫星制造行业从元件定制、手工装配,演进至整星设计模块化(通信、能源、姿控拆分标准化);大量使用商用电子器件(COTS);生产线可复制(与新能源汽车、电池工厂非常像),据公开资料,仅中国卫星(sh.600118)一家公司,其生产线已具备年产240颗1吨以下小卫星的批产配置能力。
为进一步提升商业航天水平,2023年年底,在海南文昌建起了我国首个商业航天发射场——海南国际商业航天发射中心,为适应日益增长的卫星组网需求,发射中心两个工位均按照每年发射16次设计,如今已经具备双工位常态化高密度发射能力,大幅提高发射效率,并提出在2025年实现“月月有发射”的高密度发射能力。
同时为满足未来急速增长的卫星需求,海南文昌国际航天城配套建设了卫星超级工厂及星箭产业园配套项目,卫星超级工厂于2024年12月封顶。卫星超级工厂及星箭产业园采用“1+1+8”架构,由一个卫星超级工厂、一个试验检测中心和八个核心单机研制中心组成。
2025年4月3日,中国商星首次对外投资的航天卫星超级工厂(海南)有限公司正式成立,项目将落地海南文昌,建设卫星超级工厂。该工厂计划于2025年底建成投产,并下线首颗卫星。项目建成后,年产能可达1000颗卫星。
相较于传统发射场,商业航天发射场灵活机动的发射安排,显然更符合商业航天2.0时代,对火箭高频发射的要求。
02 星链只是开始,算力升空成为太空基建新战场
商业航天行业向2.0时代加速,起源于美国的“星链计划”,由于卫星轨道使用有“先占先得”的惯例,所以各国为获取足够多的卫星轨道,不得不纷纷涌入“商业航天”赛道。
2014年,美国太空探索技术公司提出低轨互联网星座计划,即现在熟知的“星链”,其目的是为提升美国导航定位系统的精度和抗干扰能力。
星链计划的最初设想,是在2024年之前完成1.2万颗卫星组成的“星链”网络,后续总量拟增加至4.2万颗卫星,用以取代地面上的传统通信设施,从而在全球范围内提供价格低廉、高速且稳定的卫星宽带服务,建设一个全球覆盖、大容量、低时延的天基通信系统,在全球范围内提供高速互联网服务。
据公开资料,地球低轨道(LEO)预计可容纳约6万颗卫星,“星链”一旦完成,就将占用大半,因此引发航天强国之间强烈的争夺战,截至2025年7月10日,Starlink发射卫星总数9165颗、在轨总数7968颗,发射卫星数占已获批卫星总数47%、卫星总计划22%。
若在轨卫星都是低轨卫星,其在轨总数已经占LEO轨道可容纳总量的13.3%。如果第二代卫星星座的29988颗均能获批,那么完整的星链将由41914颗卫星组成,目前发射卫星仅占总规划22%。

2016年,我国就曾提出“鸿雁”、“虹云”等低轨卫星互联网计划,但卫星数量仅400多颗;2021年4月,我国又成立中国星网公司,专门从事卫星互联网的设计、建设和运营,其星座计划“星网工程”预计发射12992颗低轨卫星(6080颗轨道高度500-600KM,6912颗高度1145KM),构建庞大的星座系统。

图源:东吴证券
根据ITU(国际电信联盟)规定,申报7年内发射首颗卫星,9年内发射星座总数量的10%,12年内完成50%,14年内必须100%部署完毕。以中国星网规划的12992颗卫星(2020年9月申请)为例:2027年至少发射一颗卫星(已完成),2029年需在轨约1300颗(10%)2032年累计6500颗(50%)2034年:完成全部1.3万颗部署。截至2025年10月,星网共发射116颗卫星(含实验星和业务星)。
在卫星宽带成本下降、日益凸显的国家战略地位、稀缺的空间频轨资源等多成因素推动下,我国除中国星网外,还有上海垣信(G60千帆星座)、以及蓝箭鸿擎科技(鸿鹄-3星座)两个万颗星座计划。

图源:东吴证券
日前,工信部印发通知称,将组织开展为其2年的卫星物联网业务商用试验。根据《关于组织开展卫星物联网业务商用试验的通知》,卫星物联网商用试验的服务对象为利用卫星物联网开展应用的企事业单位,主要包括工业、交通、能源、农业、应急等领域中利用卫星物联网开展数据采集和传输的行业用户。
试验目标方面,通知明确,通过开展卫星物联网业务商用试验,丰富卫星通信市场供给、提升行业服务能力、建立安全监管体系,形成可复制可推广的经验和模式,支持商业航天、低空经济等新兴产业安全健康发展。
除导航通讯类星座计划外,伴随近年来人工智能行业飞速发展,算力需求呈几何倍数增长,多家公司计划将算力送进太空,包括但不限于国内公司/机构“北京星辰未来空间技术研究院”“国星宇航”“之江实验室”;美国谷歌、Space X等熟知的科技公司。

图源:贝克街探案官制作
商业航天2.0时代,民营企业商业航天力量不容小觑,公开资料显示,从2018到2024年6月,民营企业累计发射火箭34次,其中27次发射成功,7次发射失败。从总体趋势来看,民营火箭发射数量不断上升,经历了2018到2021年的探索期,发射成功率逐步提升,2022年开始民营火箭发射数量逐步增长,2023年发射14次,与2018-2022年发射总和持平。

图源:东吴证券
经梳理不难发现,我国待发射卫星数量超3万颗,但现有长征十二号、长征八号甲、长征六号改等“国家队”火箭因兼顾国家其他航天任务,排期紧张导致发射进度明显滞后,美国Starlink完成率月24%,国内星网、千帆(G60)星座完成率分别为1.2%、0.7%。
因此,国内商业航天业,亟需一款大运力、低成本、高可靠的大运力可回收火箭。
03 商业航天业当务之急,是制造大运力可回收火箭
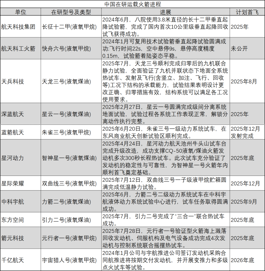
我国可回收火箭,除12月初回收失败的“朱雀三号”外,还有航天系旗下的长征十二甲、快舟六号等国家队箭型,天龙三号、引力二号、双曲线三号、智神星一号等民企研制的可回收箭型,大部分箭型计划于2025年底首飞。

图源:资料来源于网络公开资料
这批可复用火箭如果实现可回收,可以极大降低星座组网成本,有望助力国内低轨卫星星座组网加速落地。可回收火箭的发射成本,可参考Space X在星链计划中的使用情况。
Space X的可回收火箭多采用高复用次数的一子级助推器(回收次数>10次),以实现星座部署的经济性;一子级和整流罩复用最高记录分别为28次/30次。
据马斯克披露,猎鹰9号复用需要增加的成本约为1500万美元,其中二子级成本1000万美元,推进剂、发射测控、维修一子级和整流罩等成本约500万美元,其中一子级维修成本25万美元。
按照猎鹰9号运载火箭初始硬件成本约4500万美元测算(一子级3000万美元+二级1000万美元+整流罩500万美元)和回收复用成本1500万美元,随一子级和整流罩回收的次数增加,单次成本大幅降低,直至第15次复用开始每次单公斤成本稳定于1700美元左右。
现阶段,Starlink V 2.0Mini单星800kg的重量和2023年7月以来每箭22星的载荷水平,中观预测下(一子级和整流罩回收复用15次)的猎鹰9每公斤发射成本约为966美元,Starlink V 2.0Mini单星发射成本约77万美元。
相较于一次性猎鹰9火箭发射成本2939美元/公斤(一次性成本4500万美金,满载22.8t),目前Space X火箭复用技术使Starlink平均单星发射成本降低超60%。
在可回收大运力火箭加持下,2018年至2024年Starlink年发星量年均复合增长率高达216%,其重要拐点在2019年11月SpaceX首次使用可回收火箭Falcon9一次发射60颗Starlink,次年Starlink发星量直接增长约5倍。此后Falcon9搭载Starlink发射进入常态化,年均总发星量稳定增长。
“星舰”是目前 SpaceX 研发最新一代超重型火箭。星舰运载火箭作为有史以来人类开发的最大规模运载器,由一子级推进器“超重型”和二子级推进器“星舰”组成,意图实现两级完全可重复利用。
参数方面,星舰运力为100~200t,约为猎鹰9号的5~9倍,可一次性搭载125~250颗Starlink V2 mini卫星或50~100颗Starlink V2 Starship卫星。据Space X披露,未来Space X希望做到星舰一天一发,以满足更多的超重型载荷发射需求。
面对Space X的先发优势,中国商业航天领域,可回收大运力火箭的研发亟需一个答案。
04 结语
在2025年底,国家航天局先后印发商业航天三年行动计划并设立商业航天司,多措并举夯实商业航天产业快速发展基础。
行动计划中明确,到2027年,商业航天产业生态高效协同,科研生产安全有序,产业规模显著壮大,创新创造活力显著增强,资源能力实现统筹建设和高效利用,行业治理能力显著提升,基本实现商业航天高质量发展。
围绕上述目标,《行动计划》明确增强创新创造动能、高效利用能力资源、推动产业发展壮大、做好行业管理服务、加强全链条安全监管等五方面22项重点举措。值得关注的是,《行动计划》提出,引导培育耐心资本。完善商业航天发展投融资体制机制,设立国家商业航天发展基金,鼓励地方政府、金融机构、社会资本联合成立投资平台,引导资本坚持做长期投资、战略投资、价值投资。
商业航天司的设立,则标志着我国商业航天产业迎来专职监管机构,未来将持续推动我国商业航天高质量发展,产业链有望全线受益。近年来,我国商业航天在政策牵引、技术突破与市场驱动下,以全产业链协同创新,完成了历史性的跨越。
据国家航天局相关负责人介绍,当前我国商业航天企业数量超600家,在确保安全的前提下逐步释放商业航天发展潜力。相信在2027年前后,我国商业航天领域将会取得质的飞跃,并推动国内星座计划迅速落地,在太空基建中占得一席之地。
© THE END
素材皆来自官方公开资料
本文不构成任何投资建议。
