寒武纪遭前CTO梁军起诉索赔42.87亿元股权激励,寒武纪称将积极应诉


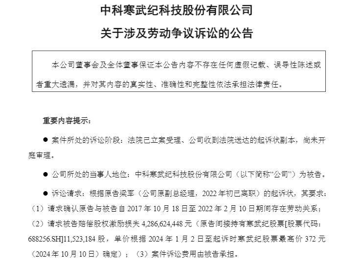
据每日经济新闻报道,10月31日晚,寒武纪(股票代码:688256.SH)发布公告,披露公司收到北京市海淀区人民法院送达的起诉状,前副总经理、首席技术官(CTO)梁军就劳动争议对其提起诉讼,索赔金额高达42.87亿元。该案件已被法院立案受理,尚未开庭审理。

梁军的诉讼请求主要包含两方面:一是确认其与寒武纪在2017年10月18日至2022年2月10日期间存在劳动关系;二是要求寒武纪赔偿股权激励损失42.87亿元。据了解,该索赔金额的计算依据为梁军间接持有的1152.32万股寒武纪股票,单价参照2024年1月2日至起诉时寒武纪股票的最高价,2024年10月10日的372元/股。
从寒武纪的经营数据来看,2025年上半年公司实现营业收入28.81亿元,归属于上市公司股东的净利润10.38亿元,此次梁军42.87亿元的索赔金额已达到寒武纪2025年上半年营收的1.5倍,金额规模引发市场关注。
针对此次诉讼,寒武纪方面在公告中明确表示,该案件属于劳动争议纠纷,诉讼请求金额仅为原告梁军的单方主张,并不代表法院最终判决结果。公司将积极应诉,并称案件对日常研发和经营活动不存在影响。此前梁军因股权回购问题曾提起相关诉讼均败诉。寒武纪表示,已聘请律师团队进行全面分析,将积极应诉,全力应对离职高管对公司的不当诉求,并称案件对公司日常研发和经营活动不存在影响。
同时,公司强调,梁军在离职前并未直接持有公司股份,其诉讼中提及的“股权激励”,实际是其本人签署的公司《持股计划B》(下称《持股计划》)中约定的持股权益。
根据原告梁军列举的事实与理由,2017年7月31日,寒武纪向梁军发出《入职意向书》,双方协商梁军于当年11月30日之前入职寒武纪,并约定了梁军年薪、股权授予等内容。梁军自入职寒武纪后担任首席技术官岗位,并获得股权激励。寒武纪于2020年7月20日在科创板成功上市,梁军间接持有寒武纪股票1152.32万股。
梁军称,2022年2月10日,寒武纪未履行《入职意向书》的约定,且未按照劳动合同约定提供劳动条件,梁军被迫解除劳动合同;2024年1月2日,其间接持有的寒武纪股票解禁。梁军曾提出减持申请,寒武纪不配合减持。
而寒武纪方面则在公告中表示,2019年,梁军在寒武纪任职期间曾签署《持股计划》,通过员工持股平台北京艾溪科技中心(有限合伙)(以下简称北京艾溪)和天津玄算九号企业管理合伙企业(有限合伙)(以下简称天津玄算)间接持有公司权益。寒武纪指出,该《持股计划》明确约定,若持股人于权益不得被处分的期内离职,将触发回购条件,其所持权益应按约定被回购。
2022年2月,梁军因与寒武纪存在分歧离职。因梁军离职时间处于其持有的持股权益不得被处分的期间,寒武纪随后依照《持股计划》执行回购安排,但梁军拒绝配合办理回购手续。
此后,寒武纪股权激励相关主体于2023年提起诉讼,请求人民法院判令梁军配合完成回购所涉工商变更登记。目前,该回购案件已开庭审理,正等待法院判决。
值得注意的是,公告还披露,梁军此前已围绕《持股计划》提起两起相关案件,均以败诉告终。

