33家银行助贷合作方全名单!(建议收藏)

作者 | 芳芳、观察团
来源 | 新经济观察团

随着国庆假期结束,《关于加强商业银行互联网助贷业务管理提升金融服务质效的通知》已正式生效,各银行的互联网贷款业务合作方名单也陆续公布。
新经济观察团不完全统计发现,截至10月10日,已经有共计33家股份行、城商行、民营银行以及外资银行公布了助贷合作方名单。大部分机构合作方集中于蚂蚁、京东、字节跳动等头部流量平台以及主流助贷公司,增信机构主要涉及地方融担公司和助贷公司的关联主体。
在监管趋严背景下,银行业对于合规底线的把握变得更加审慎。与此同时,互联网助贷业务也正从规模扩张转向质量与安全并重的新阶段。
以下是这33家银行与其合作名单:
01
中关村银行:29家平台运营机构,28家增信机构,共57家
中关村银行的合作机构高达57家,其中平台运营方29家、增信机构28家,涉及多家场景运营方。比如深圳市洲联信息技术有限公司是新大陆旗下的助贷平台;中和农信农业集团有限公司聚焦农业相关业务领域,并两次向港交所递表;重庆辉科诺数字科技有限公司为海尔小贷的关联公司;上海即科智能技术集团有限公司是医美分期领域的头部机构。增信机构则主要是各大主贷公司的关联公司。


02
锡商银行:16家助贷+19家增信机构,共35家
锡商银行的助贷合作方有35家,包括16家助贷平台和19家增信机构。作为中小民营银行,锡商银行的合作方以中小型助贷平台为主。

03
中信百信银行:产业金融38家、消费贷56家,共94家合作方
百信银行的合作机构名单较长,分为产业金融和个人消费金融两块业务,分别合作38家和56家公司,主要是头部互联网平台、主流助贷公司和融资担保机构。
值得注意的是,9月30日,百信银行及相关责任人员因相关互联网贷款等业务管理不审慎、监管数据报送不合规等,公司被罚款合计1120万元,于晓红被取消高级管理人员任职资格5年,朱祎敏被给予警告。

百信银行助贷合作名单局部
04
金城银行:仅6家合作方
天津金城银行合作机构只有2家平台运营机构(均为抖音旗下)和4家增信服务机构。这与金城银行贷款结构以企业贷款为主有关。

05
三湘银行:41家合作方
三湘银行合作导流获客机构有41家,包括助贷平台、消金公司、民营银行以及融资担保公司。值得注意的是,三湘银行上半年业绩表现不佳,报告期内实现营收6.51亿元,同比下滑28.78%,净亏损2.41亿元,同比由盈转亏。


06
华通银行:17家营销获客、35家增信,共52家合作方
华通银行共合作17家营销获客机构和35家担保增信机构。前者是主流助贷公司以及马上消费金融等,后者则是助贷公司的关联机构。



07
振兴银行:28家助贷合作方
辽宁振兴银行公布了28家互联网助贷业务合作机构,其中包含10家平台运营机构,以及18家增信服务机构。其最新公布的合作机构相较于新规实施前明显减少,部分高定价的平台已被排除在外。



08
裕民银行:21家助贷合作方
作为中小民营银行,裕民银行的互联网助贷业务合作机构包括10家平台运营机构和11家增信服务机构。前者主要是主流助贷公司,后者是助贷公司关联的担保公司。


09
蓝海银行:72家合作机构
蓝海银行的互联网助贷业务合作机构包括36家平台运营机构和36家增信服务机构。

10
众邦银行:56家合作机构
众邦银行的互联网助贷业务合作机构,包括29家营销获客机构和27家增信服务机构。
11
微众银行:18家营销获客、44家担保增信
微众银行的信贷业务第三方合作机构名单显示,其合作机构共382家,其中包括18家营销获客、44家担保增信以及320家催收机构。在营销获客机构中,百望股份有限公司、金蝶信用科技(深圳)有限公司以及用友旗下畅捷通信息技术股份有限公司均为知名财税服务商。
12
富民银行:30家合作机构
富民银行的互联网助贷业务合作方包括12家平台运营机构和18家增信服务机构,主要是头部互联网公司,以及助贷公司关联的融担机构。


13
广州银行:17家互联网贷款业务合作机构
在广州银行最新公布的17家互联网贷款业务合作机构名单中,覆盖蚂蚁、奇富科技等6家头部助贷平台,也包含乐信融担、奇富融担等7家融资担保公司,以及微众银行、网商银行等持牌金融机构。

14
承德银行:3家助贷合作方
承德银行的助贷合作名单是目前已公布信息中最为简单的一家,仅选择了蚂蚁和京东两家巨头,以及催收机构华道数据。

15
华润银行:25家助贷合作方,隶属10家公司
华润银行合作机构共10个项目,每个项目包括助贷机构以及融担公司。合作项目包括字节、微众、360等规模较大的头部平台。

16
徽商银行:39家助贷合作方
相对而言,徽商银行披露的信息则比较详细,既有合作机构名单,还覆盖了对应产品,以及徽商银行职责内容。合作机构共有39家,分为营销获客机构、联合贷合作机构、支付机构、融担机构和催收机构,囊括了市场上互联网大厂平台、主流助贷平台以及头部民营银行。

17
上海银行:9家助贷合作方
3月27日,上海银行公示了零售信贷业务合作催收机构名单,名单中同样出现了蚂蚁智信、微众银行等头部机构。

18
江苏江南农商行:15家助贷合作方
查询可知,江苏江南农商行公布了15家合作助贷机构,其中不乏极融、维信金科、分期乐等知名平台,另外还包括7家融资担保机构。
19
梅州客商银行:24家获客机构+31家融担公司,共计55家


梅州客商银行也在日前发布合作机构名单,包括24家合作获客机构。其中,既有百信银行、马上消金等持牌机构;还有五八同城、哈啰等流量平台,需要指出的是,与此前金融机构相比,作为尾部民营银行的梅州客商银行,合作的头部助贷平台较少,以中部机构为主。
此外,梅州客商银行还公布了31家融资担保公司。有一部分是合作获客平台的关联公司,另外一部分则为地方担保机构。
20
恒丰银行:13家合作机构,头部集中
恒丰银行在官网披露了互联网助贷业务中平台运营机构、增信服务机构名单,共计13家,包含大厂系平台、保险类平台和融担系平台三类。

21
招商银行:15家合作机构
截至目前,招行已与约15家科技公司和消费金融持牌机构建立稳定合作关系,合作方几乎囊括了国内所有主流互联网大厂,包括蚂蚁集团(及其旗下蚂蚁智信、网商银行等)、字节跳动(抖音平台及旗下金融科技板块)、美团、度小满(百度系),以及招联消费金融等具备强大场景与数据能力的机构。


22
平安银行:30家合作机构,主体较为集中
在互联网助贷业务方面,平安银行与约30家外部机构建立合作关系。这些公司大多归属于几大头部互联网平台或金融科技集团,呈现出多点接入、平台集中的特征。


23
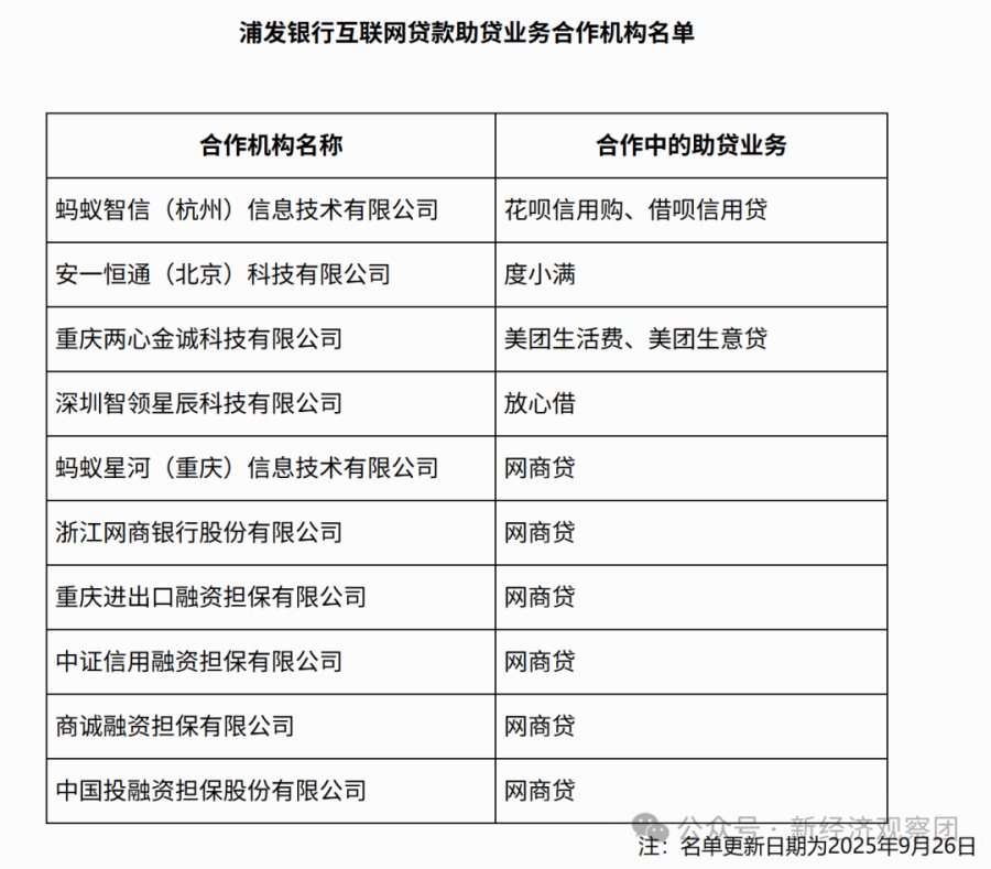
浦发银行: 10家合作机构
在披露的合作机构名单中,浦发银行的合作方主要是蚂蚁、度小满、美团、字节等头部机构,以及与网商银行、多家担保公司合作的网商贷产品。

24
兴业银行:10家合作机构
兴业银行公布了10家互联网助贷业务合作机构名单,其中既有蚂蚁旗下多家机构,还有保险公司贷款产品,比如中国大地财产保险股份有限公司等。

25
广发银行:5家合作机构
广发银行互联网助贷业务合作机构较少,根据官方披露信息,只有5家,分别是蚂蚁智信(杭州)信息技术有限公司、浙江网商银行股份有限公司、蚂蚁星河(重庆)信息技术有限公司、中国投融资担保股份有限公司和深圳智领星辰科技有限公司。

26
华夏银行:10家合作机构
华夏银行公布了10家互联网助贷业务平台运营机构和增信服务机构名单,包括蚂蚁、百度等互联网大厂,以及阳光财险、大地财险等保险公司。

27
富邦华一银行:52家合作机构,其中1家已暂停合作
富邦华一银行共有52家助贷合作方,其中位列52位的陕西昊悦融资担保有限公司,已经暂停合作。
在目前维持的51家合作机构中,机构类型十分多元化。有类似上海哈啰普惠科技有限公司、北京微聚智汇科技有限公司(微博借钱)、深圳智领星辰科技有限公司(抖音)等流量平台,还有上海淇毓信息科技有限公司(奇富科技)、深圳市分期乐网络科技有限公司(乐信)等大家耳熟能详的助贷平台。此外,另有微众银行、网商银行、新网银行等头部民营银行,外资行永丰银行,以及马上消费金融、海尔消费金融等,均在富邦华一银行的合作名单之列。




28
韩亚银行(中国):13家平台运营机构+10家增信服务机构,共计23家合作机构
韩亚银行在官网披露了23家互联网贷款合作机构名单,其中包括13家平台运营机构,以及10家增信服务机构。合作机构中,有像京东、百度这样的大厂旗下平台,还包括多家上市金融科技公司以及海尔消费金融等消金公司。

29
开泰银行(中国):14家合作机构
开泰银行(中国)在8月26日公布了14家互联网贷款产品合作机构名单。包括前海微众银行等头部民营银行,还有平台运营机构、增信服务机构,以及中国平安财险、泰山财险等保险公司,海尔消费金融等消金公司等。

30
东亚银行(中国):9家合作机构
9月10日,东亚银行(中国)官宣了9家助贷机构,并表示将不定期更新名单。
东亚银行(中国)还在官网公布了产品信息,其中,“蚂蚁信用贷”该行为100%出资方与借款人签订贷款合同,蚂蚁智信协助该行开展个人消费信贷服务,并提供相应的软件系统和技术服务及支持(包括借款人推荐服务、客户服务等);至于“微粒贷”,东亚银行(中国)与微众银行为该业务的共同出资方,与借款人本人签订贷款合同。

31
渣打银行(中国):4家合作方
渣打银行(中国)合作机构分别是蚂蚁智信(杭州)信息技术有限公司、云瀚信息科技有限公司、重庆京东盛际小额贷款有限公司、天津金城银行股份有限公司和深圳前海微众银行股份有限公司。

32
友利银行(中国):仅1家合作机构
友利银行(中国)合作机构是几家外资银行中最少的一家,目前该行仅与云瀚信息科技有限公司一家公司展开互联网贷款业务合作,涉及京东金条产品,涵盖贷款业务获客与营销、运营服务及催收业务。

33
济宁银行:合作7大巨头
9月22日,济宁银行在官网公布了互联网贷款合作机构和催收机构的名单。其互联网助贷业务共合作七家头部公司及其关联公司,包括滴滴、抖音、度小满、京东、蚂蚁、网商银行、微众银行以及其关联公司。

*声明:新经济观察团登载此文出于传递更多信息之目的,不构成任何建议。原创文章未获授权不得转载。
End
