抖音商家注意,引流第三方处罚力度加大,情节严重将关闭商品分享功能


抖音电商近日发布《商家-诱导第三方细则》与《创作者「诱导第三方」实施细则》的最新修订公示,标志着平台对站外引流行为的治理再度升级。
此次规则调整在违规行为的界定、情节严重性判定及处罚力度等方面均显著加码,释放出明确信号:任何试图引导用户至第三方平台的行为,将面临远高于以往的违规成本与更严重的后果。
新规在多个层面强化了惩戒措施,尤其针对“情节严重”及“情节特别严重”的行为,不仅提高了违约金与罚金的起征门槛,还加重了处罚手段,整体显著提升了商家与内容创作者的违规代价。

值得注意的是,本次修订也被视为对近期频发的投资理财类诈骗事件的直接回应。此类诈骗常通过诱导用户添加微信、QQ等第三方联系方式实施,严重损害消费者权益并影响平台生态安全。新规将于2025年9月29日正式生效。
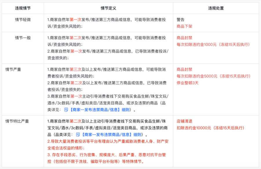
在具体修订内容方面,新规进一步细化了“诱导第三方”行为的计次逻辑,明确区分一般违规、严重违规与特别严重违规的认定标准,并对重复违规、累犯及引发大量投诉等情形加重处理。
此外,《商家-诱导第三方细则》中,“情节特别严重”类别新增多项判定标准,包括: 导致大规模消费者投诉,或平台有合理理由认定其严重威胁消费者人身、财产安全及合法权益的情形; 存在手段恶劣、行为密集、规模庞大、后果严重,或恶意对抗平台监管(如洗钱、骗取平台补贴等)的特殊情节。

二是处罚力度显著升级。
此次修订大幅提高了罚金与违约金标准,尤其在商家端,对“情节严重”和“情节特别严重”的违规行为设定了更高的经济惩罚门槛:违约金分别从原先的200元提升至5000元,500元提升至10000元,增幅高达数十倍。
除了经济处罚加重,平台还引入了更多元、更严厉的惩戒手段,包括商品下架、永久关闭商品分享功能、商品封禁等。对于重复违规或情节恶劣者,将直接触发“店铺清退”这一最高等级处罚,彻底终止其在平台的经营资格。
例如,若商家因诱导用户至第三方平台,导致大规模消费者投诉,且被平台认定为严重威胁用户人身、财产安全或合法权益的,除需缴纳10000元违约金外,还将面临店铺被强制清退的后果。
这些措施直击商家与创作者的核心利益,几乎不留容错空间,违规成本空前提高。
此次规则加码,也与抖音电商近期开展的专项治理行动密切相关。2025年9月,平台在“严打投资理财类引流诈骗”专项行动中,已累计清退179家违规店铺,永久关闭334个达人的电商权限。
这些诈骗案件往往采用高度相似的套路:以低价销售“投资理财书籍”为诱饵,消费者收货后发现包裹内藏有密码箱或木匣,上面贴有二维码,引导用户扫码获取“密码”并下载第三方APP,最终被导入虚假投资平台实施诈骗。(详见:《骗子也开始盯上了包裹卡?》)
此类行为正是“诱导第三方”的典型表现,不仅严重侵害消费者权益,也对平台的信任体系构成巨大冲击。新规的出台,正是对此类高发问题的制度化应对。
因此,本次修订特别将以下两类情形明确列为“情节特别严重”:导致大量消费者投诉,平台有合理依据认定其严重威胁用户人身、财产安全或合法权益;存在手段恶劣、行为密集、规模庞大、后果严重,或恶意对抗平台监管(如洗钱、骗取补贴等)的特殊情节。
此次规则升级,既是针对近期诈骗乱象的迅速回应,也被视为抖音电商在“双11”大促前筑牢安全防线的关键举措。对于商家与创作者而言,若未能及时调整运营策略,将面临前所未有的合规压力;而对于广大用户来说,这无疑是一道增强安全保障、提升平台信任度的重要屏障。
