宜享花一键授权580份协议,会员“强制”购买,导流至自家保险业务

近日,宜人智科发布了2025年Q2财报。财报显示,宜人智科二季度营收16.52亿,同比增长10.4%;净利润3.58亿,同比减少12.70%,延续了此前一季度增收不增利的趋势。

在助贷行业的波澜中,宜人智科作为腰部巨头且为上市公司的存在,本应是规范与稳健的象征,然而其种种行为却不断将用户推向权益受损的深渊,在合规的道路上越走越偏。
4月份“助贷新规”《国家金融监督管理总局关于加强商业银行互联网助贷业务管理提升金融服务质效的通知》的发布,对行业来说无异于一声惊雷,而在正式实施之前,各机构也在阵痛中加速整改。宜人智科在面对“助贷新规”时,尚未有实质性的变化。其目前合作的金融担保公司高达4家,且贷款协议捆绑搭售会员服务,并继续保持着35.99%的利率上限,让借款人在不知情的情况下承担高昂的借贷成本。
在多个消费者投诉平台上,出现了大量针对宜人智科旗下支柱产品宜享花在用户不知情的情况下收取过高担保费的投诉。7月13日,一名用户表示,“于2025年2月23日,在宜享花平台借款6000元,2025年3月23日至6月23日,共4个月还款本金共1934.01元,利息共175.99元,担保费共159.36元(每还一笔有几百元就收取39.84元的担保费),期间还捆绑强制扣费各类服务权益,如加速宝79.9元,第一次借款扣费被发现,和平台沟通已给退还。另外已还1934.01元,还剩余4065.99元本金要求提前还款,平台上却要求还4115.14元。”

在7月17日,一用户表示:“我于2025年3月28日在宜享花借款5000元,2025年4月9日借款3000元,现在发现每个月还款都有担保费用,我的需求是退还我这两笔合同前三个月的担保费共计187.83元和取消后面每期的担保费。”另一名用户称:“我在2025年8月5号向宜享花借款30600元,分12期还款,平台并未写有利率,借款成功后才发现有莫名担保费,用一期就要280.79元,利率很高,我要求担保费取消,利率调整。”在黑猫投诉平台上,以宜享花和担保费为关键词搜索,相关投诉信息多达1929条,这一个个数字背后,是无数借款人被压榨的艰辛。


除了担保费,会员费更是让用户防不胜防。不少用户反映在不知情的情况下被扣除会员费,有用户称平台私自扣除1350元费用,还说是会员费。而所谓的会员服务,在各种协议中隐藏得极深,用户很难注意到自动扣款授权书,且无法单独选择是否购买,会员费金额也未明确提及,这种强制且不透明的收费模式,严重侵害了用户的知情权和自主选择权。

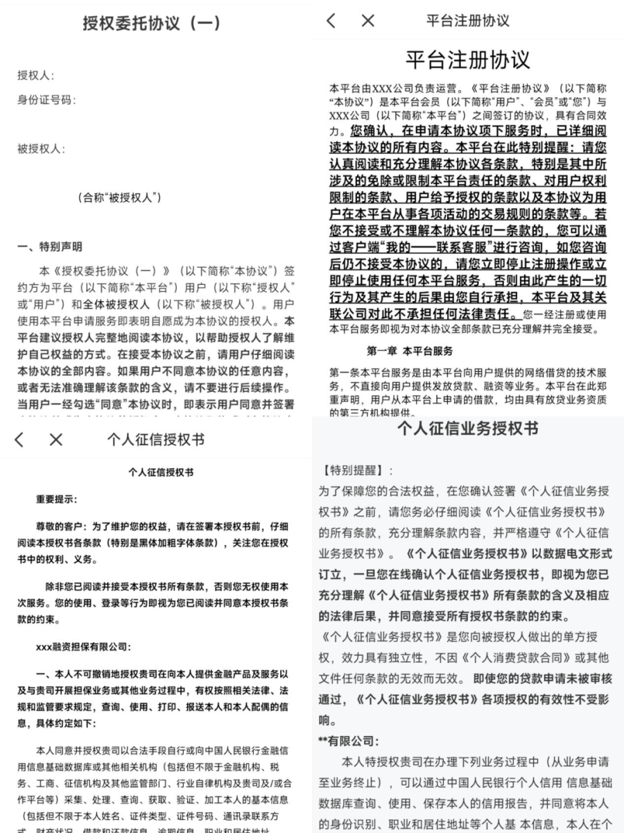
我们下载了宜享花APP,对其进行了一番亲测。注册登录后,获得了59000元的预估可借额度,点击领取额度,上传身份证信息并人脸识别后,需要确认包括《非学生承诺书》等15份协议,但没有一份协议的名字包含“担保”两个字。
挨个点开查看,在《个人征信及信息查询授权书》里,共隐藏着12份与个人信息和征信授权相关的子协议,一直下拉至最后三份,才看到名称为《担保授权征信查询授权书》《委托担保申请书》《担保授权书》的三份含“担保”的授权书。
三份协议中,《担保授权征信查询授权书》和《担保授权书》内容相似,涉及的担保公司均为福建永鸿兴融资担保有限公司(下称福建永鸿兴担保);《委托担保申请书》涉及的深圳市茂业融资担保有限公司(下称深圳茂业融资担保)。
在第六份和第八份子协议中,还出现了一家名为重庆金通融资担保有限公司的担保公司。

此外,在与《个人征信及信息查询授权书》并列的《平台批扣授权书》里,有三份《委托扣款授权书》,第一份《委托扣款授权书》写道,“本人对宜享花平台合作的资金方、融担公司及其他合作方包括但不限于重庆金通融资担保有限公司(担保、担保咨询服务)、福建嘉盈融资担保有限公司(担保、担保咨询服务)等公司作出授权”,授权内容第一条就是这些公司可以从授权人也就是借款人那里划扣“在宜享花平台的所有应还/付款项”,其中就包括担保费、担保咨询、管理服务费等。
第二份和上述内容几无二致,不过被授权公司换成了海南宜信普惠小额贷款有限公司(以下简称宜信小贷)或/及关联方、深圳市茂业融资担保有限公司(担保、担保咨询服务)、志恒专勤资产管理(北京)有限公司(贷后管理服务)。
第三份的被授权公司只有一家,但是是上面出现过的重庆金通融资担保有限公司。
自此可以看出,与宜享花合作的融资担保公司高达4家。这其中,福建嘉盈融资担保有限公司的母公司为优赛恒创科技发展(北京)有限公司,也即宜人智科的运营主体公司;重庆金通融资担保有限公司的母公司为重庆珩郁达科技有限公司,后者法定代表人为宜人智科董事会主席、CEO唐宁。
此外,我们在《平台批扣授权书》发现,隐藏在里面的第三份子协议竟是会员服务的《自动扣款授权书》。

该授权书“自动”让用户“通过宜享花平台使用、购买了由北京杉海科技有限公司/及合作方提供的包括但不限于VIP月卡、季卡、年卡、省钱卡、会员、权益等服务”。如果用户不是仔细查看协议,很难注意到这一份自动扣款授权书,而且该授权书与其他授权书捆绑在一起,用户无法单独同意要不要购买,失去了自主选择权。而各种会员卡的会员费究竟是多少,扣款协议里也没有提及。
宜享花平台在信息授权方面存在严重问题,疑似要求借款人过度授权。与前述《非学生承诺函》《个人征信及信息查询授权书》并列的其他协议,还有《个人额度授信协议》《个人信息共享授权特别协议》《个人信息授权书》《电子签名证书用户须知和电请确认函》《个人信息共享授权特别协议》《企业信息授权书》《信息授权书》《平台批扣授权书》《委托扣款授权书》《签字签名证书用户须知和确认函》《借款推荐服务协议》《签字签名证书用户须知和确认函》《借款推荐服务方相关协议》13份。

在宜人智科官网上,我们注意到,合翔保险经纪是宜人智科旗下与宜享花并列的三大业务之一。合着用户在宜享花借款时,个人信息就被授权到宜人智科保险经纪业务那里去了。
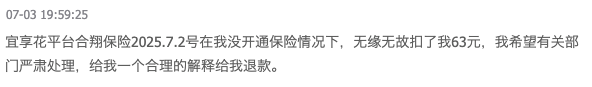
在黑猫投诉平台上,合翔保险经纪累计收到70条投诉,均表示被莫名扣款,且之前并未在该平台购买过保险,不少用户将矛头指向了宜享花。有用户表示,“宜享花平台合翔保险2025年7月2号在我没开通保险情况下,无缘无故扣了我63元,我希望有关部门严肃处理,给我一个合理的解释给我退款。”

宜享花《信息授权书》还要求借款人同意并授权宜信小贷“收集、存储、使用、加工、处理和分析本人自行提交的或贵公司通过合作机构查询、核实的本人名下(包括本人担任股东或/及法定代表人、本人为实际控制人或最终受益人等情形)相关企业信息。”

这些信息要求极其详细,具体包括企业的基本信息(包括但不限于企业名称、统一社会信用代码信息、注册信息、注册资本、注册地址、经营范围、企业状态等)、资质证书信息、法定代表人信息、股东信息、主要管理人员信息、知识产权信息、开票信息、税务信息、财务信息、交易/支付信息、企业信用报告信息、行政服务信息、著作权信息、专利信息、商标信息、企业车辆信息、招投标信息、海关进出口信息、涉诉信息、企业行政处罚或失信信息、违法犯罪记录及因履行法律或合同义务产生的其他不良信息、本人在企业的任职信息以及财产信息等。
假设借款人在某公司仅有1%的股份,授权后这家公司的几乎所有信息宜信小贷都有权获取,这显然违反了《征信业务管理办法》中采集个人信用信息应遵循的最小、必要原则。今年5月,宜信小贷就因违反信用信息采集、提供、查询及相关管理规定,被中国人民银行海南省分行罚款62.5万元,其时任执行总经理也被罚10万元。
表面看是上述15份协议,但多个协议里还有子协议,经不完全统计,这15份协议之下,隐藏着高达580份协议,除了《个人征信及信息查询授权书》有12份子协议外,《借款推荐服务方相关协议》下方的子协议超过500份。
我们在《借款推荐服务方相关协议》的子协议中看到,宜享花合作了大量的第三方,而众多第三方,又将借款人的个人信息像“套娃”一样引流至其自身的第三方。

如子协议《机构授权协议》中的《用户隐私保护政策》显示,这是乐享借及其运营方上海旭昌网络有限公司的协议,下拉至最下方查看其《与第三方共享个人信息清单》,其合作的第三方合作商有4家风险评估服务商、67家借款推荐服务商、13家联合建模服务商、12家营销触达服务商、14家三方数据服务商。何其多也!
与《用户隐私保护政策》并列的还有包括哈啰数科、好分期、还呗、国美小贷等七个机构的授信协议。
以哈啰数科为例,其《个人信息共享说明》中,如图又列出了51家合作机构,其中既有金融机构,又有助贷平台。

令人疑惑的是,宜享花合作的部分平台不仅不知名,连运营主体都找不到。一个名为千逸融的平台就是如此,我们通过多个渠道查询,没有查到任何关于这个平台的信息。唯一可以确认的信息是,这是一家广州的公司。因为其“用户注册协议”提到,如果借贷双方发生争议,“协商不成时,任意一方均可向千逸融所在地广州市海珠区人民法院提起诉讼”。

有的协议甚至是空白合同,如图所示,多个授权协议中,被授权公司名称部分要么直接空白,要么用XXX替代,令人匪夷所思。由此也不难看出宜享花对合作机构的审核之松。
对于用户来说,一键同意表面的15份协议,就相当于同意了背后的高达580份协议,而自己的个人包括身份信息、财产信息、活体影像等在内的信息,就被打包有选择地传输了出去,带来的将是极大的个人信息泄露风险。
除了自家的宜信小贷以及借款推荐服务方,宜享花自己合作的资金方在哪里?这么多协议中,虽然多次提到“资金方”“第三方”“合作的金融机构,包括但不限于小额贷款公司、银行、信托公司、消费金融机构等”,但宜享花具体有哪些资金方,我们却遍寻不到,其官网上也没有展示,借款人的知情权再次被置于一边。
“助贷新规”明确要求商业银行加强平台运营机构、增信服务机构准入管理,明确费用标准,禁止平台运营机构和增信服务机构变相提高费用。然而,宜人智科在距离“助贷新规”正式实施仅剩不到一个月的时间里,依然存在诸多违规行为,其运营主体优赛恒创科技发展(北京)有限公司却已出现在宁银消费金融、金美信消费金融等金融机构公布的助贷合作名单中。
宜人智科自主研发的“Hawkeye反欺诈管理系统”虽有一定成效,但这并不能成为其忽视用户权益、违反合规要求的借口。在助贷行业规范发展的关键时期,宜人智科若不能及时积极查漏补缺,不仅会损害自身声誉,更会对整个助贷行业的健康发展造成负面影响。我们期待宜人智科能正视问题,积极整改,为推动助贷行业规范健康发展贡献力量,而不是继续在违规的道路上越走越远。
