从性价比到价值感:二手电商重塑消费心智

2025年上半年,二手电商在数字零售领域开启了“主角”模式。
国补持续拉动循环经济概念破圈,万物新生(爱回收)二季度营收以34%的同比增速创下近50亿元历史新高,闲鱼日均交易额破10亿,转转等多平台618 GMV显著提升。
在数字零售进入存量时代的当下,二手电商逐渐成为令人瞩目的增长黑马。根据网经社电子商务研究中心4月发布的《二手电商市场数据报告》,二手电商用户规模突破6.6亿,交易规模超过6450亿元,且保持快速增长。
一个向着10亿用户、万亿市场进发的新兴赛道,绝不是一句政策红利可以概括,行业崛起的背后,一定有着消费逻辑的根本转变。
那么,循环经济究竟如何真正“命中”消费者的新需求,高增长之下又藏着哪些消费产业的新趋势?
二手电商踩中政策与人心的双重红利
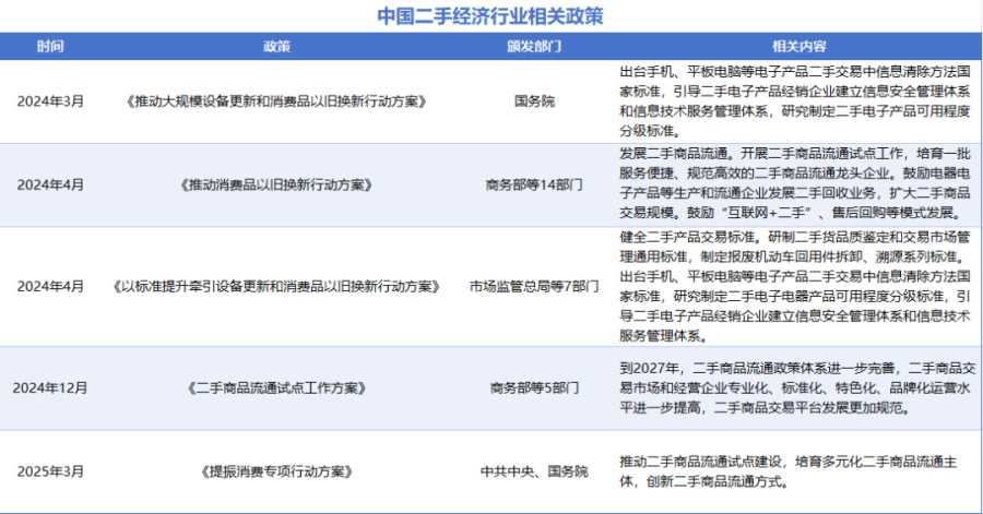
今年以来,宏观政策的重心越来越多地落在“惠民生、促消费”上,二手电商正好踩在了这股东风之上。
“两新”政策的提出,一头连着企业,一头连着消费者。企业借助“更新”不断提升产品迭代速度和质量,消费者则通过“换新”释放购买力,形成了前端需求被激活、后端循环产业链升级的双向共振。

在这样的大背景下,二手电商平台自然成为循环经济中最直接的受益者。
上半年,二手电商平台的增长势头明显。万物新生二季度全平台二手商品交易量达到1030万单,同比增长22.6%,带动营收首次逼近50亿元大关,利润也稳步提升。
值得一提的是,规模的扩张背后,二手交易正在走出“性价比”的老印象,进入到更广阔的价值消费场景。
如果说过去的二手消费是出于节省,如今更多反映的是一种心态的转变。年轻人要的是消费智慧的满足感与高品质的消费体验。特别是在手机这类高频更新的品类中,消费者对“以旧换新”的接受度越来越高,二手电商成为释放潜在消费力的有效渠道。
万物新生的财报也印证了这一趋势,二季度平台自营严选收入取得63.7%的同比增长,1P(自营)产品销售收入达45.6亿元,同比增长34%,持续为营收增长贡献主要动力。
与此同时,绿色消费的价值正在被重新定义。越来越多的年轻人把“环保”当成生活方式的一部分,二手交易在他们眼中不仅仅是“回血”,还是一种价值观的表达。
除了消费电子换新,消费者热衷于卖出更多存量物品以改善生活品质,进行更符合短期需求的消费。二季度,万物新生多品类回收GMV为18.7亿元,同比增长超过110%。其中,黄金回收GMV同比增长118%,奢侈品回收GMV同比增长63%。
除了万物新生,转转五一期间回收单量也实现了40%的增长,电吹风、吸尘器、电饭煲、单反相机等成为热门回收选项,消费者出手闲置的品类愈发多元化。
增势凶猛、品类拓展,一种可持续的价值消费与绿色消费趋势正在逐步形成。而消费逻辑的再造,需要供给侧的响应,供需适配才能更好提振消费。如何顺着这种趋势继续调整供给,做到真正贴合消费者需求,将是平台能否把红利转化为长期增长的关键。
品质生活追求下 二手电商如何引领供需适配?
二手电商的高增长并不只是交易量蹿升那么简单,更关键的是平台们在背后不断调整供给方式,把原本单一的买卖关系升级成更完整的消费生态。
首先,二手电商加速从“交易平台”向“一体化服务生态”演进。
当消费者希望在有限预算下依然享受更高品质生活时,传统的C2C模式因信任缺失、标准不一而难以满足需求,因而更透明、可控的自营和C2B2C模式成为趋势。
上半年,万物新生持续强化自营商品的toC零售。二季度自营严选收入取得63.7%的同比增长,自营产品toC收入占比进一步提升至34.4%。说明越来越多用户愿意为“有保障的品质”买单。
无独有偶,转转也在今年下半年主动收缩C2C业务,更加聚焦C2B2C模式的验机质检和相应质保服务。
说到底,二手电商的竞争,不只是比拼谁能把货卖出去,而是谁能更好地把商品品控管住,把用户体验做好。
万物新生把C2B回收、B2B分销(拍机堂)、B2C零售(拍拍)和合规翻新打通,形成一个闭环。这种模式让商品质量更可控,服务标准更统一,消费者自然更放心。比如,拍拍的寄卖模式把前台展示、售后和商品标准化做得更稳,二季度就实现了同比128%的GMV增长。这正是信任感激发交易需求的结果。
其次,在“万物皆可循环”的理念下,二手电商的回收品类走向规模化,平台持续加码履约能力。
从上半年的表现看,万物新生正在突破原有的手机3C单一品类,把“循环经济”的逻辑扩展到黄金、奢侈品等高值品类,走向更广阔的“循环经济大市场”。
财报电话会议中,万物新生明确表示将“探索更多高值品类”列为增长新路径,多品类回收交易额和收入同比增长接近110%。这背后,是万物新生持续加强线下回收基础设施能力建设。到今年二季度,共有804间爱回收门店开通多品类回收服务,其中包括自营店692间和加盟店112间。
二手非标品交易的核心痛点在于信任,而线下履约网络提供了“面对面、当场验机、当场付款”的可信体验,这是纯线上模式无法比拟的。根据万物新生披露,一线至四线城市用户选择线下交付履约的比例可以达到80%。可以预见,未来线上引流、线下履约的结合,将成为整个行业的基本配置。

图:爱回收门店多品类回收服务
最后,如果把二手电商的进化只看作是渠道和履约的升级,显然低估了它的潜力。消费的底层逻辑在变化,年轻一代更看重二手电商平台的价值感和体验感。
闲鱼提出“神奇的闲鱼”新主张,以“还有哪些物品可以二手”的想象力切入,刺激更多非刚需、情感型、服务型需求的萌发和落地;万物新生提出“让闲置不用都物尽其用”,探索更丰富的前端场景,往用户的钱包里充值,都说明平台已经不满足于只做交易撮合,而是想在精神层面和用户建立连接。
从消费入口到生活方式一部分的转变,二手电商回应了消费者对品质、环保和价值认同的多重诉求。供给和需求因此更好地匹配起来,整个消费生态链也随之受益。
时代中的循环经济:从产业升级到可持续消费生态
今年以来,二手经济的蓬勃发展,对应的是更广义的消费市场未来的进化动力。
随着二手电商用户规模近7亿人,直指一手电商成为在线零售新增长点,平台的循环经济价值在规模效应的推动下迸发出来。
对消费品产业来说,二手电商创造了商品流通,从而刺激产业升级。
以C2B用户回收需求最旺盛的消费电子品类为例,产业正在迎来新一轮智能化升级。下半年,苹果、华为新机将上市,Meta将发布新款Hypernova智能眼镜,阿里、小米等多家国内品牌AI眼镜新品也将陆续推出。
秋季新品发布后、国庆或双十一期间,品牌方通常会加码新机销售,如何刺激消费、推动消费者换新产品,成为行业发展的焦点。
如今,二手电商平台正在深入品牌的官方换新渠道,把二手回收与新品销售连接在一起,这种模式正在加快整个产业链的流转速度。比如,万物新生与众多优质品牌厂商建立了合作的场景,除了京东、苹果官网和旗舰店、华为商城、小米商城,还拓展了荣耀、大疆、中兴等品牌厂商的官方合作。

展望未来,中国个位数的二手渗透率相比发达市场(30%以上)仍有很大提升空间(CIC数据),这为二手电商与品牌商的合作模式创造了广阔的想象空间。平台们要更深入渗透到线下门店、品牌官方以旧换新渠道等消费者天然存在的场景中,做“供应链的服务商”。
从宏观看,这种产业链合作推动循环经济的逻辑,不仅改变了消费品的流通效率,也回应了绿色环保与激活消费的社会议题。
经济学家肯尼思・博尔丁曾指出:“人类终将明白,地球不是可供挥霍的草原,而是需要精密循环的飞船。”而二手电商在“双碳”发展中起到的作用日益凸显。今年6月,万物新生发布了第五份年度ESG报告,去年回收并负责任地处置废旧电子设备共计13.7万台,减少电子产品污染21.92吨,报告还首次设定了2030年碳减排目标。
与此同时,中国社科院《闲置二手电商平台的社会经济价值研究》报告也提出一个观点:“城市的闲置二手电商交易额每增加1%,社会消费品零售总额增加0.1%。”
为了挖掘这种促消费的潜力,二手电商顺着消费者对价值感、精神满足的追求,做了更多尝试。比如,万物新生将积分系统与回收挂钩,把“卖闲置”变成一种消费激励,让用户在交易之外获得优先购买权、专属客服服务等更多权益。这种“回收—积分—消费”的闭环,实际上在培养一种新的消费习惯,构建可持续消费生态。
从平台的激励行为不难看出,循环经济的故事正在往深度价值创造转变。
以前的二手电商在新经济中扮演的更多是一手经济的补充,但进入2025年,行业逐渐开始主动“造浪”,挖掘新消费价值观,深度赋能主流品牌商,成为中国万亿消费产业升级的关键角色。
站到舞台中央的人,理应得到更多聚光灯。
来源:美股研究社

