胖东来招刑释人员面试题曝光!

8月14日,胖东来商贸集团创始人于东来正式公布针对刑释人员的专项面试题。此次面试题围绕个人经历、职业认知、社会适应等维度设计,旨在为曾有犯罪记录的群体提供公平竞争机会,助力其重新融入社会。


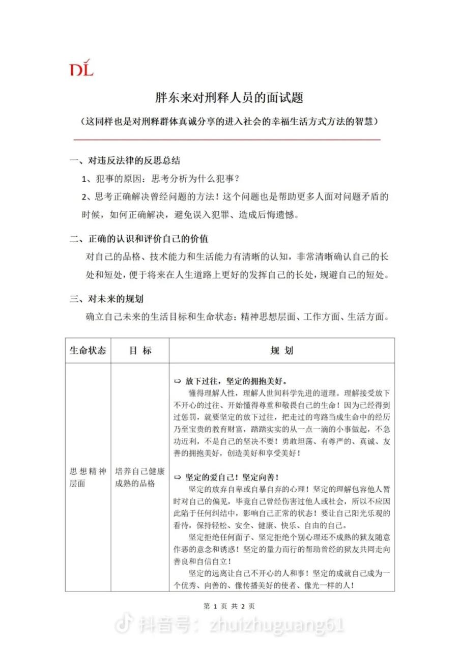
这份面试题主要围绕三个方面展开。首先是对违反法律的反思总结,要求应聘者思考分析犯事的原因,同时思考正确解决曾经问题的方法,以此帮助更多人在面对问题矛盾时正确解决,避免误入犯罪、造成后悔遗憾。
其次是正确认识和评价自己的价值。这需要应聘者对自身的品格、技术能力和生活能力有清晰认知,明确自身的长处与短处,便于未来在人生道路上更好发挥长处、规避短处。
最后是对未来的规划,需确立未来的生活目标和生命状态,涵盖精神思想、工作、生活三个层面。其中,精神思想层面的目标是培养健康成熟的品格,规划包括“放下过往,坚定拥抱美好”。懂得理解人性与先进道理,接受并放下不开心的过往,尊重、敬畏生命,将弯路视为经历与教育财富,踏实从小事做起,不急功近利,勇敢坦荡、真诚友善地创造和享受美好;
同时要“坚定爱自己、向善”——放弃自卑或自暴自弃心理,理解包容他人偏见,保持阳光乐观,拒绝作恶意念与诱惑,量力帮助狱友走向善良自立,远离不开心的人和事,成就自己为优秀、向善的“光一样的人”。
工作层面的目标是培养专业技术能力,规划为“规划自己喜欢的事业”:先维持生存,随经验增长选择适合且喜欢的行业或事业,专注学习提升,逐步达到一流专业技术水平,创造价值、获得合理回报,形成良性循环,享受创造的快乐。
生活层面的目标是创造和分享幸福生活的能力,规划为“规划自己幸福的生活”:学习践行科学的生活理念、方式与方法,在居家、思想、工作、健康、安全、休闲、家庭、爱情等方面做好规划,保持自由快乐地创造和享受美好生活的状态与习惯,活出健康、美丽、快乐、幸福的自己,进而影响带动更多人。
计划从中轻度犯罪刑释人员开始招聘
8 月 8 日,于东来宣布新乡第三家门店 “三胖” 启动招工,计划招聘约 1000 人,其中 2% 面向有犯罪史的服刑人员。该消息迅速登上热搜,引发广泛讨论。有网友称赞于东来 “有格局”、不歧视,也有网友认为不能开此口子,担心刑释人员二次犯罪会对顾客造成潜在隐患。
对此,新乡市人力资源和社会保障局回应称,企业招聘行为属于 “自主经营范畴”。而于东来表示,招聘计划基于对人性的尊重和关爱,旨在帮助刑释人员重新融入社会,实现有尊严的生活。胖东来从中轻度犯罪的刑释人员开始招聘,逐步开放合理名额给中重度犯罪类型刑释人员,希望通过正面引导,让他们放下过去,总结教训,踏实做好自己。
面试题设计具有积极意义
笔者认为,从这份面试题的设计来看,它对刑释人员和缓解大众担忧都具有积极意义。
对刑释人员而言,试题从“反思违法原因”到“认知自我价值”,再到“规划未来的精神、工作与生活”,形成了一套完整的引导体系。这种引导不仅促使他们直面过往的错误,更推动他们深入思考如何以正确的方式融入社会。
即明确自身优势与不足,规划具体的生活目标和向善路径,这有助于他们在出狱后摆脱迷茫,重建对生活的信心,找到切实的努力方向,为回归社会打下心理和行动基础。
对于缓解大众担忧,试题中反复强调的“反思错误”“坚定向善”“远离恶意”等内容,企业并非简单接纳,而是注重刑释人员是否真正具备改过自新的意识和行动规划。
这种对“向善”“创造价值”的明确导向,让大众看到筛选标准的严肃性,了解企业在接纳过程中对“风险”的考量与引导,从而在一定程度上减少对“盲目包容”的担忧,为刑释人员争取更包容的社会空间。
那么,你怎么看呢?欢迎留言。

