起诉状、答辩状怎么写?示范文本来帮忙!

法官,我想起诉闯红灯扣分和罚款,起诉状怎么写?
法官,邻居制造噪音影响我休息,我要起诉,不会写诉状怎么办?
别慌,官方示范文本为您排忧解难。
最高人民法院、司法部、中华全国律师协会联合发布的《部分起诉状答辩状示范文本》已于2025年7月14日起,在全国法院全面启用,除对首批11类试行文本修改完善外,新增了56类示范文本,涵盖刑事(自诉)、民事、商事、知识产权、海事、行政、环境资源、国家赔偿、执行等9个领域,共计67类常见多发案件。要素式示范文本具有结构清晰、要点明确的特点,既方便群众明确诉求,减轻诉讼负担,又有利于法官查明案件事实、梳理争议焦点,为提高诉讼效率奠定良好基础。

新的“两状”示范文本有哪些优势?
如何快速获取模板?为哪些案子提供了帮助?
快来和小编看一看吧!
本次发布的示范文本立足群众司法需求,统一、规范、简洁,涵盖领域广泛,更加便利群众行使诉讼权利。示范文本按照案由类型分为上、中、下三册。上册包含刑事(自诉)、民事、商事案由,中册主要包含知识产权领域案由,下册包含海事、环境资源、行政、国家赔偿、执行领域案由。40份行政类纠纷起诉状、答辩状及申请书示范文本本次上线。
让我们一起来看看,新版示范文本有哪些亮点吧?
(一)应用场景更广泛
67类示范文本覆盖了9个领域,除原有的起诉状、答辩状,还涉及第三人意见陈述书、申请书等文书类型。示范文本包含的案由也更丰富全面,贯穿审判、执行全流程。
(二)文本内容更完善
在对首批示范文本的使用过程进行意见建议的征集并总结实践经验后,对第二批示范文本在内容和结构上进行了修改和完善,“诉讼请求”、“事实与理由”、“答辩事项”下增加了空白栏,当事人可根据实际需要补充表述;“当事人信息”项无需再重复填写“送达地址”和“电子送达”;证据清单中提供了部分证据指引;word版示范文本相关栏目可复制粘贴或扩容直接使用,文本结构更严谨,提升了群众的使用体验。

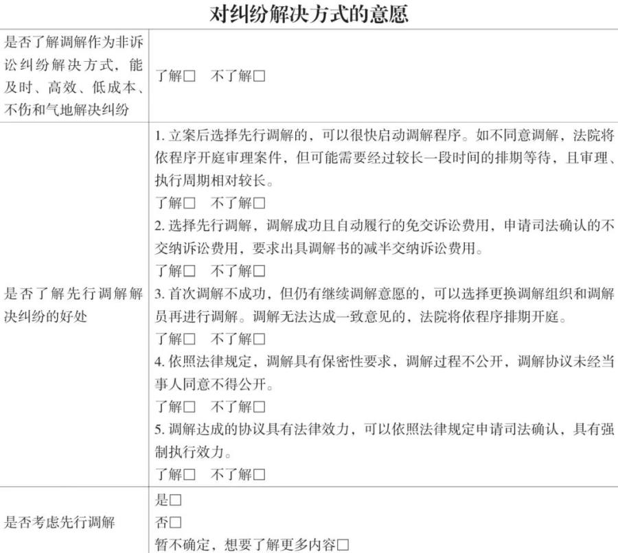
(三)先行调解更畅通
在本次的示范文本中增加了“对纠纷解决方式的意愿”,介绍了先行调解的流程与优势,为当事人选择通过先行调解解决纠纷提供了指引和服务。充分保障了当事人的调解意愿,为案件立案后进入先行调解程序提供便捷的通道,提高纠纷解决的效率。

这么方便!如何获取示范文本?
为进一步便利群众诉讼,长春铁路运输法院提供多元服务,助力当事人轻松获取示范文本。
1. 诉讼服务中心内提供纸质模板查阅。
2. 各服务窗口张贴二维码提供下载。

图为诉讼服务窗口二维码张贴展示
3. 微信公众号、微信小程序获取。



不会填怎么办?
在长春铁路运输法院诉讼服务中心大屏幕循环展示示范文本填写方法,值班律师和窗口工作人员积极了解群众诉求,介绍示范文本的优势,明确诉讼要点,引导当事人准确填写要素式起诉状,提高案件审理效率,保障当事人的诉讼权利。

图为诉讼服务中心大屏幕循环展示示范文本填写方法

图为诉讼服务中心值班律师指导当事人填写起诉状

图为法院工作人员指导当事人填写起诉状
两状文本推广应用是便利群众行使诉讼权利的重要举措,长铁法院将在今后工作中将要素式文本深度融合于调解、立案、审判、执行,为当事人提供诉讼便利,推动矛盾纠纷实质解决,助力审判质效进一步提升。
文:长春铁路运输法院
